2025 年 12 月國產數據庫大事記

新聞
HongKong
26
11:16 AM · Jan 15 ,2026

本文為墨天輪社區整理的2025年12月國產數據庫大事件和重要產品發佈消息。

IDC報告顯示,2025年上半年中國關係型數據庫市場規模達22.1億美元(約154.4億元),同比增長14.5%,其中阿里雲、騰訊、華為表現突出,佔據前三名。Gartner報告顯示,阿里雲連續六年入選全球雲數據庫管理系統“領導者”象限。信通院發佈2025下半年“可信數據庫”測試結果與2025數據智能“星河(Galaxy)”案例。openGauss Summit 2025在北京成功舉辦,發佈了業界首個開源多寫數據庫架構oGRAC。融資方面,白鱔(徐戟)老師的新公司「佰晟智算」完成千萬元級天使輪融資,海納數據庫(HexaDB)廠商「數翊科技」獲近億元投資。

目錄

  • 12月國產數據庫大事記 TOP10
  • 12月大事記時間線
  • 12月產品/版本發佈
  • 12月代表廠商大事記
  • 火熱活動
  • 相關資料

12月國產數據庫大事記 TOP10

12月大事記時間線

IDC:2025上半年中國關係型數據庫軟件市場規模為22.1億美元,前三名為阿里雲、騰訊、華為

12月2日消息,IDC近期發佈《中國關係型數據庫市場追蹤,2025H1》。報告顯示,2025上半年,中國關係型數據庫軟件市場規模為22.1億美元(約154.4億元,包含事務型和分析型關係數據庫),同比增長14.5%,增速連續兩年持續回升。其中,公有云關係型數據庫規模15.0億美元(約104.8億元),同比增長16.3%;本地部署關係型數據庫規模7.1億美元(約49.6億元),同比增長10.8%。預計未來兩年內,隨着數據庫國產化替換的持續深入,特別是本地部署關係型數據庫市場的將加速增長。

  • 2025上半年中國關係型數據庫軟件市場前四名分別是阿里雲、騰訊、華為、AWS。在第一梯隊Top4廠商的競爭中,,騰訊雲 TDSQL 在公有云市場環比增速位列第一,AWS位居第二;在本地部署市場中,TDSQL 環比增速超過 Oracle,位居首位。

達夢數據與億能達簽署戰略合作協議,共創醫療高質量發展新範式

12月2日消息,達夢數據與億能達簽署戰略合作協議,將在產品融合、技術共研、市場拓展等方面深度合作,共同推動醫療行業信創建設。雙方將圍繞“醫療智慧運營+國產數據庫”展開產品融合、聯合解決方案開發、行業標準共建等合作,實現從技術適配到生態共建的跨越,助力醫療機構實現從“可用”到“好用”的體驗升級。

國產時序數據庫 IoTDB 助力朱雀三號火箭首飛成功入軌

12月3日,朱雀三號遙一運載火箭成功首飛入軌,標誌着我國民營商業火箭在新一代液氧甲烷技術路線上取得重要突破。國產時序數據庫IoTDB為朱雀三號試驗提供了高效數據管理支撐,助力其在發動機熱試車等環節實現數據實時入庫、集中管理和統一編目,為火箭性能評估、試驗覆盤和指標優化提供了可靠數據基礎。此次首飛獲取的關鍵數據通過IoTDB平台系統化存儲與治理,將支持後續試驗覆盤和優化工作。

達夢數據X福建移動:2025年新上線26套系統,投產新增92節點

12月4日消息,2024年以來,達夢數據與福建移動合作,破解運營商系統國產數據庫替代難題,截止2025年11月,福建移動累計已上線DMDPC 256節點、DMDSC 174節點、DMDataWatch 14節點,全面覆蓋福建移動B域、O域、M域、大數據域四大域。2025年新上線26套系統,投產新增92節點。達夢數據的三大集羣方案(達夢分佈計算集羣DMDPC、達夢數據共享集羣DMDSC、達夢數據守護集羣DMDataWatch)分別應用於不同業務場景,有效支撐了福建移動的技術升級,助力其榮獲“2025數字中國創新大賽獎項”。

萬里數據庫再度攜手陝西移動 成功落地北京聯通

12月4日消息,近日,萬里數據庫在運營商核心市場連續突破,成功中標陝西移動2025年數據庫產品購置二期項目與北京聯通全媒體智能呼叫中心平台研發項目。在陝西移動合作中,本次項目中標意義非凡——這是雙方繼一期項目成功合作後的再度攜手。萬里數據庫產品將全面應用於陝西移動的網絡管理、客户響應、網絡優化等核心業務場景,支撐其近20個關鍵業務系統的穩定高效運行。

2025數據智能“星河(Galaxy)”案例重磅發佈

12月5日,2025年數據智能“星河(Galaxy)”案例徵集活動入圍名單公示,活動由中國通信標準化協會大數據技術標準推進委員會(CCSA TC601)舉辦,共有246個案例入選。在數據庫及核心系統專項中,典型案例15個,潛力案例29個,獲獎案例涉及OceanBase、GoldenDB、TDengine、GaussDB等。公示期為2025年12月5日至12月11日,最終無異議的入圍名單將在12月18日的數據資產管理大會上頒發證書。

遼寧移動、新疆移動、海南移動及中移杭研院攜手電科金倉申報的多項實踐案例入選“星河案例”榜單;廣西移動和金蝶信科合作的基於GoldenDB的廣西移動核心系統數據庫應用創新,以及華為雲計算技術有限公司參與的山東省財政廳基於GaussDB分佈式數據庫的預算管理一體化系統創新實踐。此外,還有騰訊雲計算(北京)有限責任公司支持的太平人壽保險有限公司的基於創新型數據庫構建壽險數據服務平台的應用與實踐,以及中移(蘇州)軟件技術有限公司和北京天翼雲科技有限公司合作的基於雲原生容器化部署數據庫的安全應用等項目……

“中國電子學會-OceanBase 數據庫科研專項”正式發佈,攻堅 AI 時代核心技術

12月9日,中國電子學會與OceanBase聯合發佈“中國電子學會-OceanBase數據庫科研專項”(CIE-OB專項),聚焦“數據庫技術+人工智能”的融合新範式,圍繞AI時代數據庫關鍵核心技術展開聯合攻關。該專項旨在發掘和獎勵具有引領性和原創性的創新成果,推動我國數據庫技術發展與人才培養。2025年將圍繞五個課題方向開展研究,包括表格大模型自適應機制、時間序列大模型優化、多模態數據精準查詢與分析等。

科藍軟件AI數據庫+TPU超級存算一體機戰略發佈

12月9日消息,科藍軟件聯合清華科藍先進智能數據庫研究院,近期,將正式發佈“AI超級存算一體機”戰略:以清華大學和科藍軟件聯合研發的先進AI數據庫為核心,深度集成TPU AI芯片,打造“軟硬融合、存算一體”的超級智能數據基座,將其確立為公司又一核心重大發展方向,搶佔金融行業AI推理爆發式市場。

「佰晟智算」完成千萬元級天使輪融資,攜 “知識圖譜 + AI” 破局千億信創運維賽道

12月10日,佰晟智算(深圳)技術有限公司宣佈完成千萬元級天使輪融資,由合創資本獨家投資。佰晟智算是一家專注於人工智能和數據庫智能運維的企業,由數據庫專家徐戟(白鱔)創立,核心團隊來自DBAIOps社區。依託20年數據庫運維經驗,佰晟智算構建了覆蓋90%主流國產/開源數據庫的故障知識圖譜,結合AI大模型實現5分鐘故障根因定位和代碼級修復,顯著提升運維效率並降低成本。據悉,其本次融資資金將重點用於信創數據庫知識圖譜的持續擴充、AI 大模型推理側的深度優化,以及全國重點行業樣板客户的規模化複製與落地。

創鄰科技×浙江大學聯合突破:全球首個圖模式感知Cypher生成模型登陸NeurIPS 2025

12月10日消息,創鄰科技攜手浙江大學聯合研發Cypher-RI大模型訓練框架被全球人工智能領域最具影響力的頂級會議 NeurIPS 2025正式收錄。該成果首次實現了基於強化學習的圖模式感知(Schema-Aware)自然語言轉Cypher查詢生成,通過強化學習實現端到端自動優化,在Cypher查詢生成任務上取得突破性表現,在權威基準CypherBench上以7B參數規模模型達到69%的執行準確率,超越GPT-4o 9.41個百分點,標誌着圖數據庫智能查詢進入“結構感知”新階段。

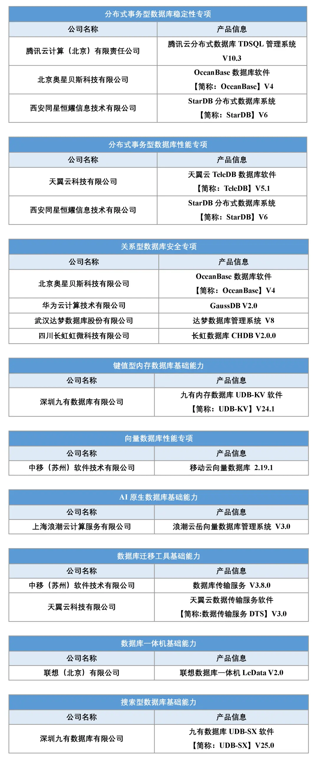
2025下半年“可信數據庫”測試結果公佈

12月10日消息,近日,中國信息通信研究院2025下半年“可信數據庫”評估測試落下帷幕。經來自中國移動集團數智化部、中國航信、國網南瑞集團、聯通軟研院、上海國際汽車城、郵儲銀行等單位的行業專家評審,本批次共19家企業的26款產品或服務通過了34項評估測試。

2025下半年“可信數據庫”測試通過名單
(排名不分先後)

全國首個!達夢數據庫助力西鎮高速實現全路段收費系統國產化

12月10日消息,達夢數據庫助力陝西西鎮高速實現全路段收費系統國產化,成為全國首個全路段國產收費系統。自2023年9月投運以來,系統運行穩定,收費數據準確無誤。達夢數據庫憑藉兼容性、遷移能力和優質服務脱穎而出,顯著降低了數據遷移與適配成本,保障系統平穩切換。系統上線後,ETC車道交易平均時長縮短至170ms,通行效率和服務體驗大幅提升。

Gartner全球雲數據庫管理系統報告:阿里雲連續6年獲評“領導者”

12月15日消息,近日,國際市場研究機構Gartner®公佈2025年度全球《雲數據庫管理系統魔力象限》報告,阿里雲成為亞太區唯一入選該報告“領導者(LEADERS)”象限的科技企業,同時也是唯一一家連續6年位居“領導者”象限的中國企業。對阿里雲而言,本次再度入選代表着其全棧雲原生能力、面向AI時代的多模數據管理架構以及完整的Data+AI平台服務體系得到了高度認可,充分彰顯阿里雲在全球雲數據庫領域的行業引領地位,並印證了其在AI就緒時代的戰略前瞻性。

Gartner 2025年度全球雲數據庫管理系統魔力象限

據悉,Gartner雲數據庫魔力象限基於“願景完整性”和“執行能力”2大維度對IT供應商進行全面評估。該報告涵蓋15項核心評估指標以及240餘項細則,是企業客户和IT從業者在技術選型和採購決策時的重要參考依據。Gartner報告顯示,2024年全球數據庫市場規模達到1197億美元,同比增速13.4%。其中,雲數據庫即服務(dbPaaS)已成為絕對主流,2024年雲數據庫及相關支出在總規模佔比64%。據預測,到2029年該部分的佔比將提升至82%。

飛輪科技簽約河南農商銀行,SelectDB 統一分析引擎驅動金融數字化創新

12月15日消息,飛輪科技簽約河南農商銀行。河南農商銀行引入SelectDB作為統一分析引擎,在指標平台、BI報表、用户畫像、風險控制和反欺詐平台廣泛使用。其中在指標平台上替換HBase實現5W+ QPS和100ms內的延遲,實現穩定高效的指標查詢服務。

萬里數據庫斬獲鯤鵬大賽優勝獎!為運營商數據庫升級交出“萬里”答卷

12月16日消息,近日,在鯤鵬創新大賽2025北京區域賽中,萬里數據庫憑藉”基於鯤鵬生態的GreatDB替換MySQL解決方案”,榮獲企業賽運營商賽道優勝獎。此次獲獎的解決方案方案基於“鯤鵬+openEuler+GreatDB”構建全棧自主底座,實現了數據庫的高性能、全棧自主,解決了運營商行業在數據庫替換過程中的挑戰,如改造難度大、停機風險高和性能要求嚴格等問題。

達夢數據榮獲“科創板上市公司價值30強” 彰顯自主創新與投資價值雙認可

12月17日,近日,由權威財經媒體證券時報主辦的“第十九屆中國上市公司價值評選”獲獎名單正式揭曉。國內領先的數據庫產品與服務提供商——達夢數據(股票代表:688692)憑藉在技術創新、市場表現及公司治理等方面的綜合實力,成功入選“科創板上市公司價值30強”。這一榮譽不僅體現了資本市場對達夢數據長期投資價值的充分肯定,也反映出達夢數據在推動基礎軟件國產化進程中的標杆地位。

自登陸科創板以來,達夢公司持續加大研發投入,深化生態合作,業績保持穩健增長:公司2025年前三季度實現營收8.30億元,同比增長31.90%,實現歸母淨利潤3.30億元,同比增長89.11%。其中公司第三季度實現營收3.07億元,同比增長10.66%,實現歸母淨利潤達1.25億元,同比增長75.70%。

2025數據資產管理大會召開,數據資產管理實踐指南8.0發佈

12月18日,由中國通信標準化協會主辦的“2025數據資產管理大會”在京隆重召開。大會圍繞數據資產管理、數智底座與智能體應用等熱點話題,發佈《數據資產管理實踐指南8.0》等多項成果。主論壇還舉行了“數智企業架構推進計劃發佈儀式”和2025年數據智能“星河(Galaxy)”典型案例的證書頒發儀式。

本屆案例徵集包括行業數智應用專項、數據庫及核心系統專項、數智安全專項、數據要素流通專項、數據資產管理專項、數據智能底座專項、智能體專項、公共數據與政務數據專項、高質量數據集建設應用專項九大方向。經過對全部超930份申報項目的形式審查和專家評審,最終共有246個案例脱穎而出。

YMatrix 入選 2025 中國技術力量 Data & AI 榜單

12月19日, InfoQ 極客傳媒今日公佈「2025 中國技術力量年度榜單」評選結果。由北京四維縱橫數據技術有限公司開發的超融合數據庫YMatrix 憑藉在數據與 AI 融合領域的技術創新與規模化落地能力,入選「2025 中國技術力量年度榜單」Data & AI 最具價值產品/平台。YMatrix 超融合數據庫面向企業核心數據場景,將時序(Time-series)、分析(OLAP)、事務(OLTP)、AI 能力進行一體化融合,幫助企業降低系統割裂帶來的數據搬運與運維複雜度,打通從數據採集、治理、計算到服務的關鍵鏈路,為 AI 應用提供高質量、可持續的數據供給能力。

“一套數據庫同時覆蓋多種場景”的能力,讓 YMatrix 在金融、製造、新能源、零售等行業落地,服務百餘家頭部客户,在智慧工廠、集團數倉、消費零售與 AI 應用等場景形成可複製實踐。

海納數據庫(HexaDB)廠商「數翊科技」獲近億元投資

12月22日消息,近期,數翊科技(北京)有限公司(簡稱“數翊科技”)獲得了豐年資本近億元投資。數翊科技成立於2022年,核心產品海納數據庫(HexaDB)作為一款庫倉一體型數據庫軟件,已服務於金融、智能製造、車聯網、物聯網等領域眾多頭部客户。此外,數翊科技提前佈局智能化infra產品,海納數據庫(HexaDB)的諸多“DB for AI”特性為多agent並行計算場景提供高效數據存儲計算。

數翊科技的技術壁壘核心在於自主創新的全棧式H-T-A-I-P 技術體系,即交易型業務、分析型業務、智能型業務一體化。其中,數翊科技獨創的表內行列混存引擎X Store和負載智能調度引擎WISE更是攻克了一體化數據庫技術領域過去十多年一直未解的事務性能受干擾的難題,這兩項技術已經實際應用於多個行業頭部客户關鍵生產系統中。

數翊科技華中研發總部落户武漢光谷

12月25日消息,近日,數翊科技與光谷光電子信息產業園成功舉辦“數翊科技華中研發總部項目簽約儀式”。數翊科技華中研發總部已正式落户武漢光谷,位於同亨大廈。為更好地服務華中市場並融入區域創新生態,數翊科技在武漢光谷正式設立全資子公司——數翊科技(武漢)有限公司。武漢公司將重點研發HTAP分佈式混合交易分析型引擎(HexaDB),致力於與本地數據庫產業夥伴形成協同效應,為企業提供更高效、更智能的“一站式實時庫倉”解決方案。

openGauss Summit 2025盛大舉行,發佈業界首個開源多寫數據庫oGRAC

12月26日,由openGauss社區主辦的年度旗艦盛會——openGauss Summit 2025在北京成功舉辦。openGauss社區理事長熊偉宣佈了社區的“1+2”戰略,即堅持長期技術演進路線,打造oGRAC多讀多寫和超節點數據庫,以及AI原生多模態數據庫底座。會上正式開源了業界首個多寫數據庫架構oGRAC,同步向全球開發者公開了代碼倉庫。。大會還見證了“超節點數據庫產學研聯盟”的成立,並對過去一年中為社區做出傑出貢獻的企業和開發者進行了表彰。

  • 經過5年openGauss社區生態蓬勃發展,目前已匯聚超880家產業鏈夥伴,與8400餘名全球開發者,社區版本在全球超過550萬次下載。openGauss社區理事長熊偉表示,openGauss已聯合眾多夥伴在金融、政務、運營商等關鍵行業實現規模化商用,其中在中國線下集中式關係型數據庫市場份額達到了35.02%,基於openGauss商業版本數佔比達到了29.4%,超過了其他開源數據庫版本,蟬聯第一。

openGauss社區理事長熊偉發表主題演講

  • openGauss社區聯合運營商、數據庫廠商、中國科學院及頂尖高校在內的13家產學研用單位,共同成立“超節點數據庫產學研聯盟”,聯盟致力於推動超節點架構下數據庫技術的突破與創新,加速成果轉化與落地應用。為深化在互聯網核心場景的應用,社區宣佈成立“openGauss互聯網工作組”,共同打磨openGauss在高併發、彈性擴展等互聯網場景下的最佳實踐。

  • 大會聯合國家工業信息安全發展研究中心,隆重頒發了“2025年度openGauss標杆應用實踐案例”獎,表彰了包括北京移動、國網智能、廣船國際、陝西汽車、東吳證券、天津港、山東省第二人民醫院等在內的18家優秀實踐單位。

  • 大會頒發了“2025年度openGauss社區突出貢獻單位”及“2025年度openGauss優秀個人貢獻獎”,對在過去一年中為社區技術演進、生態推廣、應用落地做出傑出貢獻的企業與開發者予以最高榮譽。

12月產品/版本發佈

時序數據庫 TimechoDB V1.3.6 發佈 | 優化查詢與同步性能,強化內核穩定性

12月12日消息,時序數據庫 TimechoDB V1.3.6 正式發佈,作為1.X系列的維護升級版本,該版本圍繞查詢性能、數據同步穩定性和內存管理機制進行了深度優化。具體改進包括優化多場景查詢性能、新增Java SDK的FastLastQuery接口、調整樹模型fetchSchema為分段流式返回以提升大數據量響應速度;優化內存管理避免泄漏,提升文件合併機制效率;優化數據同步穩定性,精簡日誌輸出,並新增語法糖功能。此外,系統模塊新增多項關鍵監控指標,增強ConfigNode反序列化安全性。這些改進全方位提升了數據庫的監控、性能和穩定性。

IvorySQL 5.1 發佈,基於PostgreSQL 18.1構建

12月18日,IvorySQL 5.1版本正式發佈,該版本基於PostgreSQL 18.1構建,並引入了多項改進和修復。新特性包括升級至PG 18.1內核、新增在線體驗環境、支持全平台安裝包、容器化部署、同步發佈IvorySQL Cloud 5.1以及新增10款PostgreSQL擴展。此外,還修復了編譯過程中的告警信息、PL/iSQL解析器問題和文檔描述錯誤。

Easysearch v2.0.2 發佈,新增支持 NestedQueryBuilder 的語義搜索

12月19日消息,Easysearch v2.0.2 是一個分佈式搜索型數據庫,具備全文檢索、向量檢索等多功能,能夠替代 Elasticsearch 並提供企業級特性。此版本更新包括底層 Lucene 升級至 9.12.2,新增 UI 插件實現界面化管理,無需第三方工具,開箱即用。新增支持 NestedQueryBuilder 的語義搜索和大小寫不敏感的 KNN mapping 參數。

Apache Doris 4.0.2 版本正式發佈,新增 AI & Search新功能

12月21日消息,Apache Doris 4.0.2 版本正式發佈,引入了在 AI & Search、函數、物化視圖、Lakehouse 等多個領域的新功能,同時進行了多項性能優化和問題修復。新版本包括自定義分析器支持、多位置短語查詢、ANN 索引優化、新聚合函數、物化視圖的透明查詢重寫能力增強、Doris Catalog 的引入以及對 Iceberg 表的 compaction 操作支持等。

RisingWave v2.7 發佈,加強與 Iceberg 的集成

12月23日消息,RisingWave v2.7 版本正式發佈,該版本在性能、安全和運維方面進行了多項重要更新。更新內容包括加強與 Iceberg 的集成,引入安全動態認證、靈活的 Iceberg Sink 壓縮策略、可刷新的 Iceberg 表以及 Backfill 性能優化。此外,RisingWave 還增加了對 LDAP 認證的支持,與 PostgreSQL 的 LDAP 認證機制兼容。

相關資料

  • 墨天輪中國數據庫流行度排行榜-2026年1月已更新
  • 墨天輪中國數據庫流行度排行榜規則解讀
  • 月度國產數據庫大事記合輯
  • 中國數據庫排行榜 - 月度解讀
  • 國產數據庫招投標信息彙總
  • 2025下半年“可信數據庫”測試結果公佈
  • 【合輯】2025年數據庫廠商年終總結

點擊閲讀原文:https://www.modb.pro/db/2008462677920800768


欲瞭解更多可瀏覽墨天輪社區,圍繞數據人的學習成長提供一站式的全面服務,打造集新聞資訊、在線問答、活動直播、在線課程、文檔閲覽、資源下載、知識分享及在線運維為一體的統一平台,持續促進數據領域的知識傳播和技術創新。

關注官方公眾號: 墨天輪、 墨天輪平台、墨天輪成長營、數據庫國產化 、數據庫資訊

user avatar
0 位用戶收藏了這個故事!
收藏

發佈 評論

Some HTML is okay.