有能力,有場景,更有温度!聯想天禧 AI,做你的萬能助理和貼心管家

新聞
HongKong
24
10:55 AM · Jan 13 ,2026

引子:

智能體是當前AI在應用層發展的核心趨勢!

相對於過去LGM類大模型,智能體不僅有完整的聲音/文本/圖片識別和生成能力,更能以此為基礎構建感知、決策和執行功能。換言之,LLM只是“缸中之腦”,而智能體才是四肢強大、思維靈活的完全體。因此,智能體也就成為了各行業大廠在2025年豪擲千金積極部署的頂級生產力。

功能完善的智能體可以在實際場景中綜合系統內外的數據和知識理解用户意圖,並進行跨應用甚至跨系統的執行;真正做到“一句話,辦成一件事”,大幅提升工作效率和生活獲得感。

智能體的現狀令人興奮,而智能體的未來更光芒四射。唯一的問題是,智能體高昂的成本並非每個人、每家企業都能承受。一邊是高昂的投資和技術門檻,另一邊卻是智能體時代“一步慢、步步慢”的現狀;但很多人卻在2025年末的一場發佈會上看到了這對矛盾的新解!

從數字孿生到AI雙胞胎,聯想帶來天禧個人智能體3.5版!

在日前舉行的2025聯想天禧AI 生態夥伴大會(LTPC 2025)上,聯想介紹了天禧AI——天禧個人智能體3.5版本的在個性化、行動力和交互體驗等三大領域的全面升級。

作為一款專為個人打造的端雲混合AI智能體架構,天禧個人智能體不僅突破了終端在物理和算力層面的限制,將智能體引入數字終端內核,讓AI能夠更輕鬆、更無縫地介入每個數字場景,更通過海量生態夥伴的引入強化了智能體的成長性和可擴展性,讓智能體可以在更多專業/領域中發揮功效。

而3.5版本在個性化、行動力和交互體驗等方面的飛躍則體現在:

  • 個性化飛躍,依託“全時空主動記憶”技術,結合全域知識庫,生成因人而異的個性化答案;

  • 行動力飛躍,通過超級智能體工作羣,實現多智能體協同,如AI播客、ChatExcel、超級互聯3.0都是其代表應用;

  • 交互體驗飛躍,天禧AI 3.5具備多端協同感知,統一的AUI,讓用户獲得始終如一的智能體驗。

大會上,聯想集團副總裁、中國首席戰略官、中國技術管理委員會執行主席阿不力克木·阿不力米提也表示,聯想及眾多AI開發者已形成行業共識,個人AI是未來創新和普惠的關鍵方向。在個人AI領域聯想的戰略是“天禧AI 一體多端”,其核心願景是,讓每一個人擁有自己的智能雙胞胎(AI Twin),讓它成為“聽你所聽,看你所看,思你所想,行你所願”的AI隊友。

為了實現這一願景,天禧個人智能體也在四大維度上展開了積極進化:

  • 以“人”為中心,代表用户的個體利益;

  • 採用“AI終端+可信個人云”的新型混合架構,解決用户信任、成本、響應速度等問題,提供權力可控、可管理的模型能力;

  • 具備跨平台生態、跨OS的連接能力,突破服務壁壘;

  • 基於“個人AI主權”的可信安全,讓數據、知識和記憶真正歸個人所有,算力可彈性配置且全程加密計算。

三大飛躍和四維進化也意味着,天禧個人智能體3.5版既能成為每個人在生活場景中的專屬管家,能夠基於用户的喜好、體驗和狀態聽懂並完成用户指令,也能在工作場景中化身員工的私人秘書和全能下屬,深入崗位職能和工作流,將人從複雜繁瑣的重複性勞動中解放出來,並在創造性場景中迸發更多主動性。

同時,對各類專業/領域智能體的廣泛接入和對數據安全的極端重視也代表天禧個人智能體能夠在更重視隱私、安全商業場景中發揮效能,讓人在生產場景中獲得全面的能力進化和效率提升。顯然,天禧個人智能體3.5版也通過終端+雲+AI的方式也為企業提供了邁入智能體時代的全新低成本、低門檻路徑。

以用為美,從三個場景窺見聯想天禧個人智能體的價值

聯想天禧個人智能體3.5版的核心優勢就在於其綜合執行力。而具備執行力就意味着智能體能在更多場景中發揮實際作用。下面就讓我們以普通人的工作需求為切入點,看看聯想天禧個人智能體3.5版的具體用法

  1. 寫總結:抓住核心,化繁為簡

無論是身處辦公室的白領,還是忙碌在一線的藍領,每週每月每季度的工作彙報總是少不了。而在工作內容越來越多元化、更強調跨界的當下,想要有條理的總結工作卻變得比以往更困難了。但這對於擁有文檔學習分析能力的天禧個人智能體3.5版來説,卻是個幾分鐘就能搞定的簡單任務。

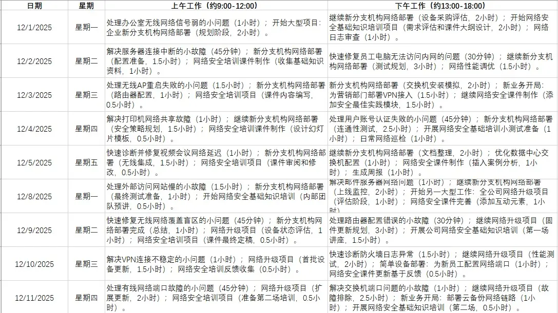
以一個網絡工程師的12月工作為例,其中既有綁個IP、換個AP之類的“小活”,也有做培訓、寫規章這樣需要花費幾天來進行的“中活”,更有分支機構網絡規劃和開局的“大活”,可以説是非常繁雜了。

但把整個數千字的工作明細導入天禧個人智能體3.5版之後,本月的工作總結只需2分鐘就能搞定。並且智能體還幫我梳理了本月工作的多條主線和每個大型工作的關鍵節點及完成情況。

總之一句話,這份天禧個人智能體3.5版生成的月度總結,寫着輕鬆、看着清晰,稍加潤色與核實就能“出活”。

  1. 規劃行程:給出推薦航班號和酒店地址

出差對於很多崗位來説不可避免。尤其是對於很多機動性比較強、時效性要求比較高的崗位來説,自己明天在哪裏醒來,有時很難判斷。而至於定哪個航班能更從容、住在哪裏能免去舟車勞頓、當地什麼氣候、餐食如何解決、帶什麼衣服之類需要花時間來規劃的問題,往往只能在出差前一天的晚上來慢慢規劃,即勞神還容易出錯。

但在天禧個人智能體3.5版中,我們則可以通過AI Space中的各類專業大模型來給我們生成行程規劃,並且能夠根據郵件描述自動推薦航班號、就餐地點、離工作地點更近的酒店以及推薦帶的衣物,主打一個細緻周到。

同樣以網絡工程師為例,我們可以將領導發的出差郵件文本複製到AI Space中由第三方提供的“旅遊規劃小助手”中,只需幾秒鐘,智能體便能給包括早晨的航班號、午飯的餐廳、晚上的酒店、需要帶的衣物等在內的詳細推薦。並且,這份行程規劃也能在安裝有天禧個人智能體的手機上被同步看到,方便直接下單訂機酒。

3、寫報告:抓住趨勢,兼具洞察

年關將至,不少人都要開始用報告和綜述來總結過去,展望未來。但在當前這個外部環境激烈變化、行業快速轉型的環境下,行業熱點層出不窮、趨勢一年一個樣,如何才能緊跟潮流、不落俗套就成了體現報告水平的關鍵。而這對於各類領域智能體來説,就是分分鐘的事。

同樣以網絡工程為切入點,我們先在天禧個人智能體3.5版的AI Space中選取一個法律專業大模型,再以《數據安全法》為主題讓智能體總結法規在行業的落地情況,並從企業在收集、分析和使用角度分析相關的要點和建議,以便企業能夠在接下來的系統架構設計層面做到合法合規、不出紕漏。

在得到相關分析及核心要點之後,我們還能將文檔導入專門的寫作智能體,讓它幫忙將要點擴寫成完整報告;再加以人工潤色,一次年底大考就這樣輕鬆化解。

當然,以上還只是智能體萬千應用場景中的一小部分。天禧個人智能體3.5版提供了AI操控、AI搜索、AI翻譯、AI寫作、AI服務、知識庫、模型廣場和AI Space等眾多功能大項,而每個大項中又包含眾多專業智能體,組合串聯之後便能得到幾乎無限的應用場景。這種海量能力的任意組合正是天禧個人智能體3.5版對於用户的核心價值所在。

是智能體,更是生態綜合體!天禧個人智能體的未來聯想

相對於其他AI大模型/智能體產品而言,聯想天禧個人智能體3.5版不僅將翻譯、寫作、搜索等基礎功能做了分類和強化,更引入了以AI Space為代表的生態概念。而海量第三方專業/領域智能體的任意調用,則相當於是為天禧個人智能體增加了額外的乘數效應。

由此,基於MCP技術的生態擴展便能快速強化天禧個人智能體的能力並增加應用場景數量,讓天禧個人智能體能夠乘上行業極速發展的東風,為更多用户提供更廣泛的價值。而聯想強大的多端製造能力和行業號召力也將吸引更多生態開發者加入生態,並實現相向而行、相互強化的雙輪驅動效應,讓天禧個人智能體的發展更進一步。

而在即將到來的4.0版本中,天禧個人智能體還將以“思你所想、行你所願”為目標進一步拓展智能體在功能和體驗層面的能力。

如此看來,聯想天禧個人智能體不僅是一款能夠在當下為每個人提供實際應用價值的全功能智能體,更是一款能快速發展、有龐大未來的智能體。而對於用户來説,獲得這一切價值則只需要一台聯想終端,PC、筆記本、平板、手機都行!

user avatar
0 位用戶收藏了這個故事!
收藏

發佈 評論

Some HTML is okay.