Stories

Detail Return Return

SEO的關鍵詞研究與優化 二 - Stories Detail

回顧上一篇文章

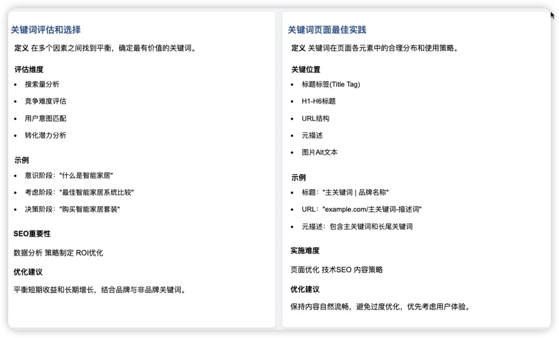
3. 關鍵詞評估和選擇

關鍵詞評估和選擇是SEO策略中至關重要的一步。這個過程不僅僅是選擇搜索量最高的詞,而是要在多個因素之間找到平衡,以確定最有價值的關鍵詞。

3.1 搜索量分析

https://segmentfault.com/a/1190000046496136

搜索量是評估關鍵詞潛力的首要指標,但它不應該是唯一的考慮因素。使用Google Keyword Planner、SEMrush或Ahrefs等工具可以獲取準確的搜索量數據。在分析時,要注意以下幾點:

  1. 長期趨勢:觀察關鍵詞的搜索量是否隨時間穩定增長,還是呈現季節性波動。
  2. 地理因素:考慮目標市場的地理位置,因為不同地區的搜索行為可能有顯著差異。
  3. 設備分佈:瞭解關鍵詞在桌面和移動設備上的搜索分佈,以便針對性優化。

但是,高搜索量不一定意味着高質量流量。有時,中等搜索量但高度相關的關鍵詞可能帶來更有價值的訪客。另外一方面也跟關鍵詞在用户決策過程(或購買漏斗)中的位置相關。
例如:

  1. 意識階段:用户剛開始瞭解一個問題或需求。
  2. 關鍵詞示例:"什麼是智能家居"
  3. 特點:搜索量可能較高,但轉化意圖較低
  4. 考慮階段:用户在研究解決方案。
  • 關鍵詞示例:"最佳智能家居系統比較"
  • 特點:搜索量中等,用户更專注於信息收集
  1. 決策階段:用户準備做出購買決定。
  2. 關鍵詞示例:"購買 [特定品牌] 智能家居套裝"
  3. 特點:搜索量可能較低,但購買意圖很強
雖然意識階段的關鍵詞可能帶來更多流量,但決策階段的關鍵詞往往能帶來更有價值的訪客,因為這些用户更接近實際購買。在選擇關鍵詞時,需要考慮這些不同階段,並根據我們的業務目標和內容策略來平衡各個階段的關鍵詞。

3.2 評估競爭難度

競爭難度分析幫助我們瞭解在特定關鍵詞上排名的難易程度。這涉及多個方面:

  1. 域名權威度(DA)和頁面權威度(PA):使用Moz的指標來評估競爭對手的整體網站強度和特定頁面的權重。
  2. 內容質量和相關性:分析排名靠前的頁面,瞭解其內容深度、格式和用户體驗。
  3. 外鏈概況:檢查競爭對手的反向鏈接數量和質量,這通常是一個關鍵的排名因素。

對於新網站或資源有限的情況,可以優先考慮競爭相對較小的關鍵詞,逐步建立權威度。

3.3 權衡短期和長期SEO目標

制定SEO策略時,需要同時考慮短期收益和長期增長:

  1. 快速:選擇一些競爭較小、相對容易排名的關鍵詞,以快速獲得流量和可見性。
  2. 長期投資:同時關注一些競爭激烈但潛力巨大的關鍵詞,通過持續優化和內容建設逐步提高排名。
  3. 品牌與非品牌平衡:在優化非品牌關鍵詞的同時,不要忽視品牌關鍵詞的重要性,它們通常具有更高的轉化率。

通過這種方法,我們可以在短期內看到成果,同時為長期的持續增長奠定基礎。

3.4 利用LSI關鍵詞

潛在語義索引(LSI)關鍵詞是與主要目標關鍵詞在語義上相關的詞語。它們有助於:

  1. 增強內容的語義相關性:幫助搜索引擎更好地理解我們的內容主題。
  2. 提高自然度:使內容讀起來更加自然,避免關鍵詞堆砌。
  3. 擴大覆蓋面:吸引更多相關的長尾搜索流量。

    使用工具如LSIGraph或者觀察Google搜索結果底部的相關搜索,可以找到有價值的LSI關鍵詞。在內容中自然地融入這些詞,可以顯著提升內容的整體質量和相關性。

    3.5 優化內部鏈接策略

內部鏈接不僅有助於用户導航,還能傳遞頁面權重和關鍵詞相關性:

  1. 使用描述性錨文本:確保內鏈的錨文本準確描述了目標頁面的內容,幷包含相關關鍵詞。
  2. 相關性匹配:將內鏈指向真正相關的內容,提高用户體驗並強化主題關聯。
  3. 均衡分配:合理分配內鏈,確保重要頁面獲得更多的內部鏈接支持。

通過精心設計的內部鏈接策略,我們可以優化網站的整體結構,提高關鍵頁面的權重和可見性。

這是一個需要持續優化和調整的過程,隨着數據的積累和市場的變化,你的關鍵詞策略也應該與時俱進。

4. 關鍵詞頁面最佳實踐

關鍵詞的合理使用是SEO優化的核心。而最佳實踐也業內其實還蠻標準的。

4.1 關鍵詞密度概述

關鍵詞密度是指在網頁內容中關鍵詞出現的頻率。然而,現代SEO更注重內容的自然性和相關性,而非機械的密度計算。

4.2 不同類型關鍵詞的使用策略

image.png

4.2.1 主關鍵詞

密度:建議在正文中保持約1-2%的密度
位置:

  • 在標題標籤(Title Tag)中使用,最好靠前
  • 在H1標題中使用
  • 在正文的開頭段落中自然使用
  • 在URL中包含
  • 在元描述(Meta Description)中使用

    4.2.2 長尾關鍵詞

  • 密度:每個長尾關鍵詞在整個內容中出現1-2次即可
  • 使用策略:
  • 用作小標題(H2-H6)
  • 在正文段落中自然融入
  • 用於創建針對性的內容章節

4.2.3 相關詞和LSI關鍵詞

  • 密度:不需要刻意計算,自然使用即可
  • 使用策略:
  • 在整個內容中分散使用,增加語義相關性
  • 用於豐富內容,提高主題覆蓋面
  • 在圖片alt文本中使用

    4.3 關鍵詞佈局最佳實踐

    image.png

  • 標題標籤(Title Tag)
  • 包含主關鍵詞,長度50-60字符
  • 示例:<title>主關鍵詞 | 品牌名稱</title>
  • H1-H6標題
  • H1使用主關鍵詞
  • H2-H6使用長尾關鍵詞和相關詞
  • URL
  • 包含主關鍵詞,簡潔明瞭
  • 示例:example.com/主關鍵詞-描述詞
  • 元描述
  • 包含主關鍵詞和一個長尾關鍵詞
  • 長度150-160字符
  • 正文內容
  • 開頭段落使用主關鍵詞
  • 自然分佈長尾關鍵詞和相關詞總體關鍵詞
  • 密度保持在2-5%之間
  • 圖片優化
  • 文件名使用關鍵詞
  • Alt文本包含相關關鍵詞

    4.4 避免過度優化

  • 確保內容讀起來自然流暢
  • 優先考慮用户體驗和內容質量
  • 使用同義詞和變體,避免重複
  • 關注內容的整體相關性,而非單一關鍵詞

通過合理使用不同類型的關鍵詞,並在頁面各元素中適當分佈,可以提高頁面的SEO表現。

記住,現代SEO更注重內容的整體質量和用户價值,而非簡單的關鍵詞堆砌。

5.SEO優化流程

image.png

  1. 總結

那麼總結一下關鍵詞的研究大概分這些步驟:

  1. 進行初步的關鍵詞頭腦風暴
  2. 使用專業工具深入研究關鍵詞,分析競爭對手的關鍵詞
  3. 創建一個包含短尾和長尾關鍵詞的綜合列表
  4. 為每個主要頁面確定目標關鍵詞
  5. 制定內容計劃,針對選定的關鍵詞
  6. 實施關鍵詞頁面的實施
user avatar fennudemantou Avatar bygpt Avatar wenweneryadedahuoji Avatar
Favorites 3 users favorite the story!
Favorites

Add a new Comments

Some HTML is okay.