博客 / 詳情

返回

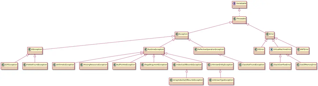
Java中Error和Exception

Error和Exception區別:

  • Error:程序無法處理的錯誤
  • Exception:程序本身可以處理的異常

PantUML語法

A <|-- B //B繼承A
C <|... D //D實現了C
@startuml

interface Serializable{
  }

class Throwable{
  }

class Exception{
  }

class Error{
  }

class IOError{
  }

abstract class VirtualMachineError{
  }

class AWTError{
  }

class StackOverflowError{
  }

class OutOfMemoryError{
  }

class IOException{
  }

class RuntimeException{
  }

class ReflectiveOperationException{
  }

class ClassNotFoundException{
  }

class EOFException{
  }

class FileNotFoundException{
  }

class ArithmeticException{
  }

class MissingResourceException{
  }

class NullPointerException{
  }

class IllegalArgumentException{
  }

class IndexOutOfBoundsException{
  }

class ArrayIndexOutOfBoundsException{
  }

class UnknownEntityException{
  }

class UnknownTypeException{
  }

Serializable <|.. Throwable

Throwable <|-- Exception
Throwable <|-- Error

Error <|-- IOError
Error <|-- VirtualMachineError
Error <|-- AWTError

VirtualMachineError <|-- StackOverflowError
VirtualMachineError <|-- OutOfMemoryError

Exception <|-- IOException
Exception <|-- RuntimeException
Exception <|-- ReflectiveOperationException

ReflectiveOperationException <|-- ClassNotFoundException

IOException <|-- EOFException
IOException <|-- FileNotFoundException

RuntimeException <|-- ArithmeticException
RuntimeException <|-- MissingResourceException
RuntimeException <|-- NullPointerException
RuntimeException <|-- IllegalArgumentException
RuntimeException <|-- IndexOutOfBoundsException
RuntimeException <|-- UnknownEntityException

UnknownEntityException <|-- UnknownTypeException

IndexOutOfBoundsException <|-- ArrayIndexOutOfBoundsException

@enduml

Java中異常類關係圖,UML關係圖如下所示

24_01

user avatar
0 位用戶收藏了這個故事!

發佈 評論

Some HTML is okay.