动态

详情 返回 返回

面向智能體與大語言模型的 AI 基礎設施:選項、工具與優化 - 动态 详情

面向智能體與大語言模型的 AI 基礎設施:選項、工具與優化

本文探討了用於部署和優化 AI 智能體(AI Agents)與大型語言模型(LLMs)的各類基礎設施選項及工具。

無論採用雲、本地還是混合雲部署,基礎設施在 AI 架構落地過程中都起着關鍵作用。本文是 AI 基礎設施系列文章的一部分,聚焦於部署和優化 AI 智能體與大語言模型的多樣化基礎設施選擇,深入剖析了基礎設施在 AI 架構(尤其是推理環節)實現中的核心價值。我們將詳細介紹包括開源解決方案在內的各類工具,通過圖表展示推理流程,並強調高效、可擴展 AI 部署的關鍵考量因素。

現代 AI 應用對基礎設施提出了精密化要求——需承載大語言模型的計算強度、多智能體系統的複雜性,以及交互式應用的實時性需求。核心挑戰不僅在於選擇合適的工具,更在於理解這些工具如何在整個技術棧中協同集成,從而交付可靠、可擴展且經濟高效的解決方案。

本指南涵蓋 AI 基礎設施的全維度內容,從硬件加速、模型服務到監控與安全,詳細解析了經過生產環境驗證的開源工具、架構模式及實施策略。

一、AI 基礎設施在架構中的核心作用

AI 架構定義了 AI 系統構建與部署的藍圖,而基礎設施則是支撐該架構落地的基石。對於 AI 智能體與大語言模型而言,基礎設施直接影響系統性能、可擴展性、成本與可靠性。設計精良的基礎設施能夠實現:

  • 更快的推理速度:低延遲對交互式 AI 智能體和實時應用至關重要
  • 更強的可擴展性:在用户需求增長時保持性能穩定
  • 更高的成本效益:優化資源利用率以降低運營支出
  • 更優的可靠性:確保高可用性和容錯能力

二、AI 基礎設施棧:分層架構設計

現代 AI 基礎設施棧由七個相互關聯的層級構成,每個層級承擔特定功能,同時與相鄰層級實現無縫集成。理解這一分層架構,對於工具選型、資源分配及運維策略制定具有重要指導意義。

在這裏插入圖片描述

(一)層級解析與核心工具

  1. 用户交互層:用户請求的入口,客户端可包括 Web 界面、移動應用或命令行工具。核心需求是與後端 API 層建立穩定、低延遲的連接。
  2. API 與編排層:負責管理用户請求並編排複雜工作流

    1. API 網關(NGINX、Envoy、Kong):作為統一入口,處理流量接入、身份認證、限流及路由
    2. 智能體框架(LangChain、KAgent、CrewAI、AutoGen):AI 業務邏輯核心,其中 KAgent 是專為高效編排設計的專用工具,支持 AI 任務的動態路由與工作流管理
  3. 數據與內存層:提供上下文支持和持久化存儲,將無狀態模型轉化為具備知識儲備的助手

    1. 向量數據庫(Pinecone、Weaviate、Qdrant、Chroma):用於存儲和查詢高維向量的專用數據庫,是檢索增強生成(RAG)的核心組件
    2. 緩存與內存(Redis、SQL 數據庫):Redis 用於低延遲緩存和短期內存存儲,SQL 數據庫則存儲對話歷史、用户偏好等長期數據
  4. 模型服務層:推理核心層級,負責模型加載與執行

    1. 推理服務器(vLLM、TGI、TensorRT-LLM、Triton):專為高吞吐量、低延遲推理優化的服務器,支持動態批處理和量化
    2. 模型註冊與微調(Hugging Face、MLflow):集中式倉庫,管理從訓練到部署的全模型生命週期
  5. 編排與運行時層:抽象底層硬件的基礎層級

    1. 容器編排(Kubernetes):管理容器生命週期,提供可擴展性、彈性及高效資源利用率
    2. 工作流編排(Airflow、Prefect、Dagster):編排複雜的數據和機器學習流水線,支持訓練任務、數據攝入等操作
  6. 硬件層:計算的物理載體

    1. 計算資源(NVIDIA GPU、AWS Inferentia、Google TPU):大語言模型推理必需的專用加速器
    2. 網絡設備(NVLink、InfiniBand):支持多 GPU 和多節點通信的高速互聯設備

(二)層級依賴與數據流

基礎設施棧的每個層級都有明確的職責範圍,並通過標準化協議和 API 與其他層級交互:

  • 用户交互層處理所有外部交互,將用户請求轉換為下游服務可處理的標準化格式
  • API 網關層提供安全、路由和流量管理核心功能,確保請求經過正確認證、授權後分發至可用資源
  • 服務編排層管理容器化服務的生命週期,負責 AI 工作負載的部署、擴縮容和健康監控——這一層對 AI 應用尤為重要,因其需應對動態資源需求,且需通過精密調度算法考量 GPU 可用性、模型加載時間和內存約束
  • AI 服務層包含 AI 應用的核心業務邏輯,涵蓋模型推理引擎、智能體編排系統和工具集成框架,抽象不同 AI 框架的複雜性併為上游服務提供統一 API
  • 計算與加速層提供 AI 工作負載所需的原始計算能力,通過專用硬件為不同類型操作提供加速支持
  • 存儲層管理冷熱數據,包括模型權重、向量嵌入和應用狀態
  • 監控與可觀測性層提供全層級的系統性能、用户行為和運維健康狀態可視化工具有

在這裏插入圖片描述

層級構成:用户交互層 → API 網關層 → 服務編排層 → AI 服務層 → 計算與加速層 → 存儲層 → 監控與可觀測性層 各層核心功能:

  • 用户交互層:Web UI/移動應用、API/命令行工具/SDK
  • API 網關層:負載均衡、限流、SSL/TLS 加密、身份認證
  • 服務編排層:容器管理、自動擴縮容、服務發現
  • AI 服務層:模型服務、智能體運行時、工具集成
  • 計算與加速層:GPU 集羣、CPU 節點、TPU Pod、邊緣設備
  • 存儲層:向量數據庫、模型存儲、緩存、傳統數據庫
  • 監控與可觀測性層:指標採集、日誌記錄、鏈路追蹤、告警通知

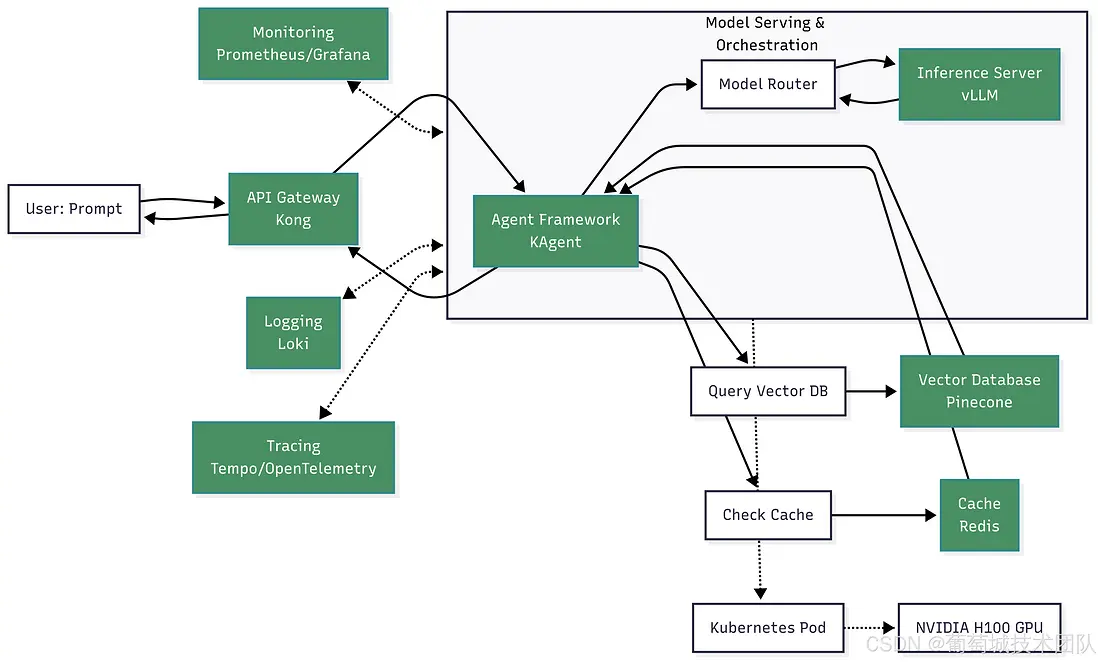
三、推理流程:從用户提示到 AI 響應

用户查詢在 AI 基礎設施中的流轉涉及多個步驟和工具,以下流程圖展示了完整流程及核心組件的交互關係。

在這裏插入圖片描述

核心組件交互:用户提示 → API 網關(Kong)→ 智能體框架(KAgent)→ 模型路由器 → 推理服務器(vLLM)→ NVIDIA H100 GPU(Kubernetes Pod);配套組件:緩存(Redis)、向量數據庫(Pinecone)、監控工具(Prometheus/Grafana)、日誌工具(Loki)、鏈路追蹤工具(Tempo/OpenTelemetry)

(一)步驟拆解

  1. 初始接入:用户通過 Web 界面發送提示詞,請求經 API 網關(Kong)路由,網關完成身份認證和限流處理
  2. 智能體編排:網關將請求轉發至 KAgent 等智能體框架,框架解析用户意圖並啓動多步驟推理流程
  3. 上下文檢索(RAG):智能體將提示詞轉換為嵌入向量,查詢向量數據庫(Pinecone),獲取內部文檔中的相關上下文
  4. 內存與緩存處理:智能體檢查緩存(Redis)中是否存在相似查詢,並從 SQL 數據庫中檢索長期上下文
  5. 模型路由與推理:智能體將增強後的提示詞發送至模型路由器,路由器調用推理服務器(vLLM);服務器通過動態批處理和 KV 緩存高效生成響應

    1. KV 緩存的作用:在自迴歸解碼過程中,KV 緩存存儲之前所有令牌的鍵(Key)和值(Value)向量;生成新令牌時,僅需計算該令牌的向量,其餘向量從緩存中讀取,大幅減少重複計算,降低延遲並提升吞吐量
  6. 響應生成與執行:生成的響應返回至智能體,智能體可對響應進行後處理或通過 API 調用觸發特定操作;最終響應經 API 網關返回給用户
  7. 可觀測性監控:整個流程通過 Prometheus 採集指標、Loki 記錄日誌、OpenTelemetry 實現鏈路追蹤,確保系統性能全可視

理解端到端推理流程對於優化系統性能和故障排查至關重要。

在這裏插入圖片描述

簡化流程:用户 → 網關 → 路由器 → 驗證器 → 模型 → 工具 → 緩存 → 響應 核心環節:請求路由、輸入驗證(基於 Pydantic 的 Schema 驗證)、推理處理(GPU 加速)、工具執行(智能體專用)、響應緩存(Redis 提升性能)

四、核心開源工具清單

(一)模型服務引擎

  • vLLM:生產級推理首選工具,基於分頁注意力(PagedAttention)算法和連續批處理技術,吞吐量較傳統框架提升 2-4 倍,支持大型模型的張量並行
  • 文本生成推理(TGI):具備企業級特性,提供全面監控、流式響應和兼容 OpenAI 的 API,適合追求運維簡化的生產部署場景
  • Ollama:擅長開發環境和邊緣部署,支持自動模型管理、量化處理和簡易配置,是原型開發和本地部署的理想選擇

(二)智能體框架

  • LangChain:生態最全面的框架,支持與工具、數據源及模型提供商的廣泛集成,模塊化架構可靈活構建複雜工作流
  • CrewAI:專注於多智能體場景,採用基於角色的設計,支持智能體協作和複雜團隊動態管理
  • AutoGen:對話式 AI 框架,支持多智能體通過協作推理和協商解決問題

(三)向量數據庫

  • ChromaDB:適合開發環境和小規模部署,Python 集成性優異,部署簡易,採用 SQLite 後端確保可靠性
  • Qdrant:生產環境性能出色,基於 Rust 開發,具備高級過濾能力和分佈式擴展特性,支持向量相似度與結構化數據結合的複雜查詢
  • Weaviate:提供企業級功能,包括混合搜索、多模態支持和 GraphQL API,支持靈活的查詢模式

五、AI 智能體架構

AI 智能體超越了簡單模型的範疇,是具備複雜推理和行動能力的系統。

在這裏插入圖片描述

架構組成:用户輸入 → 規劃服務(規劃層:目標分解、任務優先級排序、資源分配、推理引擎)→ 工具執行(工具生態:搜索 API、數據庫訪問、代碼執行、文件操作)→ 內存管理(工作內存、情景記憶、語義記憶)

(一)核心組件

  1. 規劃服務:將複雜請求分解為可執行的子任務,需考量任務依賴關係、資源約束和故障處理機制
  2. 工具集成:需實現動態工具發現、安全執行沙箱隔離和性能監控,所有工具需容器化部署,並配置合理的資源限制和網絡隔離策略
  3. 內存系統:管理智能體的各類內存——工作內存(當前上下文)、情景記憶(對話歷史)和語義記憶(習得知識)

六、優化策略

(一)模型量化

量化技術可降低內存佔用並提升推理速度:

  • INT8 量化:內存佔用減少 2 倍,精度損失極小
  • INT4 量化:內存佔用減少 4 倍,精度損失約 2%-5%

(二)模型服務優化

包括 Transformer 模型的 KV 緩存管理、可變請求量的動態批處理,以及多 GPU 部署的張量並行技術。

1. KV 緩存(鍵值緩存)

KV 緩存是大語言模型高效推理的核心優化技術。若缺少該機制,每個令牌生成時都需重新計算所有歷史令牌的向量,導致計算開銷難以承受。

(1)工作原理

緩存存儲序列中所有歷史令牌的計算後鍵(Key)和值(Value)向量;生成新令牌時,模型僅計算該令牌的 KV 向量,其餘向量從緩存中讀取。這一機制將計算複雜度從二次降至線性,顯著提升推理速度。

(2)挑戰與解決方案
  • 內存佔用問題:KV 緩存可能消耗大量 GPU 內存,尤其對於長序列和大批量請求
  • 優化技術:通過緩存卸載、量化和淘汰策略等高級方法,平衡內存使用與性能表現

(三)硬件加速優化

  1. GPU 優化:聚焦內存帶寬利用率提升、計算密集型與內存密集型操作識別,以及多 GPU 協同效率優化
  2. CPU 優化:充分利用高級指令集(AVX-512、AVX2)、線程庫(OpenMP、Intel TBB)和優化數學庫(Intel MKL、OpenBLAS)

(四)成本優化策略

  1. 智能緩存:基於語義相似度的 AI 響應緩存
  2. 搶佔式實例:利用閒置資源處理批處理任務和開發工作
  3. 模型共享:單個模型實例為多個應用提供服務
  4. 動態擴縮容:基於隊列深度和響應時間目標進行彈性伸縮

在這裏插入圖片描述

優化維度:資源合理配置、使用模式優化、架構優化 核心策略:動態擴縮容(基於需求自動伸縮)、搶佔式實例(降低 50%-90%成本)、緩存策略(響應與模型緩存)、批處理(優化 GPU 利用率)、模型優化(量化與剪枝)、多租户(共享基礎設施)

七、綜合工具參考表

以下表格按基礎設施層級整理了完整的開源工具清單,為 AI 系統構建提供全面參考。

層級 類別 工具 核心應用場景
硬件與雲 GPU 計算 ROCm、CUDA Toolkit、OpenCL 硬件加速、GPU 編程、計算優化
雲管理 OpenStack、CloudStack、Eucalyptus 私有云基礎設施、資源管理
容器與編排 容器化 Docker、Podman、containerd、LXC 應用打包、隔離、可移植性
編排工具 Kubernetes、Docker Swarm、Nomad 容器調度、擴縮容、服務發現
分佈式計算 Ray、Dask、Apache Spark、Horovod 分佈式訓練、並行處理、多節點推理
工作流管理 Apache Airflow、Kubeflow、Prefect、Argo Workflows 機器學習流水線自動化、任務調度、工作流編排
模型運行時與優化 機器學習框架 PyTorch、TensorFlow、JAX、Hugging Face Transformers 模型訓練、推理、神經網絡開發
推理優化 ONNX Runtime、TensorRT、OpenVINO、TVM 模型優化、跨平台推理、性能調優
模型壓縮 GPTQ、AutoGPTQ、BitsAndBytes、Optimum 量化、剪枝、模型體積縮減
大語言模型服務 vLLM、Text Generation Inference、Ray Serve、Triton 高性能大語言模型推理、請求批處理、擴縮容
API 與服務 模型部署 BentoML、MLflow、Seldon Core、KServe 模型打包、版本管理、部署自動化
Web 框架 FastAPI、Flask、Django、Tornado REST API 開發、Web 服務、微服務
負載均衡 Nginx、HAProxy、Traefik、Envoy Proxy 流量分發、反向代理、服務網格
API 網關 Kong、Zuul、Ambassador、Istio Gateway API 管理、身份認證、限流
數據與存儲 向量數據庫 Weaviate、Qdrant、Milvus、Chroma 嵌入向量存儲、語義搜索、RAG 應用
傳統數據庫 PostgreSQL、MongoDB、Redis、Cassandra 結構化數據存儲、緩存、會話存儲、元數據管理
數據處理 Apache Kafka、Apache Beam、Pandas、Polars 流處理、ETL、數據轉換
特徵存儲 Feast、Tecton、Hopsworks、Feathr 特徵工程、特徵服務、版本管理、共享
監控與可觀測性 基礎設施監控 Prometheus、Grafana、Jaeger、OpenTelemetry 指標採集、可視化、分佈式鏈路追蹤
機器學習實驗追蹤 MLflow、Weights & Biases、Neptune.ai、ClearML 實驗日誌、模型版本管理、超參數追蹤
大語言模型可觀測性 LangKit、Arize Phoenix、LangSmith、Helicone 大語言模型性能監控、提示詞評估、使用分析
日誌與分析 ELK Stack、Fluentd、Loki、Vector 日誌聚合、搜索、分析、告警
應用與智能體 智能體框架 LangChain、AutoGen、CrewAI、LlamaIndex 智能體開發、多智能體系統、工具集成
工作流自動化 n8n、Apache Airflow、Temporal、Zapier Alternative 業務流程自動化、工作流編排
安全與訪問控制 Keycloak、HashiCorp Vault、Open Policy Agent 身份認證、密鑰管理、策略執行
測試與質量保障 DeepEval、Evidently、Great Expectations、Pytest 模型測試、數據驗證、質量保障

八、結語:基礎設施作為戰略優勢

構建成功的 AI 基礎設施需要在即時需求與長期可擴展性之間取得平衡——應從成熟、簡潔的解決方案起步,逐步增加系統複雜度。

AI 基礎設施架構設計是一項核心工程任務,直接影響 AI 產品的性能、成本和可靠性。基於分層架構構建的精良系統,結合 Kubernetes、vLLM、KAgent 和 Pinecone 等工具,能夠支撐大規模部署並提供流暢的用户體驗。

AI 基礎設施領域發展迅速,但聚焦於開源工具構建堅實基礎、實現全面可觀測性並追求運維卓越,將幫助企業在把握 AI 技術進步的同時,保持系統的可靠性和可擴展性。儘管不同企業的實施路徑因需求差異而有所不同,但本指南提供的框架將為構建具備實際業務價值的 AI 基礎設施提供清晰 roadmap。

理解並實施 KV 緩存等高級優化技術,是 AI 系統從原型階段邁向生產級部署的關鍵。隨着 AI 技術的不斷演進,高效的基礎設施將持續成為核心差異化優勢,助力企業部署功能強大、可擴展且成本效益優異的 AI 應用。

user avatar tanggoahead 头像 lovecola 头像 yangxiansheng_5a1b9b93a3a44 头像 xiaohe0601 头像 mi2nagemao 头像 smartbidashuju 头像 risejl 头像 ihengshuai 头像 nianqingyouweidenangua 头像 nizi_60e514d097c9a 头像 gaoxingdeqincai 头像 jibvxiz 头像
点赞 18 用户, 点赞了这篇动态!
点赞

Add a new 评论

Some HTML is okay.