博客 / 詳情

返回

如何快速將iPhone上的圖片發送到安卓手機(6種方法)

為了解決如何將照片從 iPhone 發送到 Android 設備的問題,我們測試並總結了 6 種方法,並將它們列在本指南中。現在,您可以按照以下步驟輕鬆發送照片。您甚至可以一次性傳輸所有照片,而不會損失任何畫質。

圖片

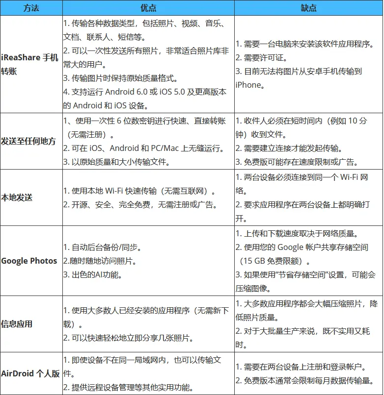
快速瀏覽一下這6種方法的優缺點:

圖片

第一部分:如何通過 iReaShare 手機傳輸將 iPhone 上的照片發送到 Android 設備

像iReaShare Phone Transfer這樣的專用手機數據傳輸軟件旨在快速可靠地在不同操作系統之間傳輸大量數據,包括照片。只要將其安裝在電腦上,您就可以使用 USB 數據線將照片從 iPhone 直接複製到 Android 設備,而不會損失分辨率。

iReaShare手機傳輸的主要功能:

*將 iPhone 上的照片無大小限制地發送到 Android 設備。

  • 還可以傳輸視頻、音樂、聯繫人、短信、書籍等。
  • 將不同的數據從 iPhone 複製到 Android,從 iPhone 複製到 iPhone,從 Android 複製到 Android,以及從 Android 複製到 iPhone。
  • 允許您在開始處理之前選擇數據類型。
  • 兼容大多數 iOS 和 Android 設備,例如 iPhone 17 Pro Max/17 Pro/17/Air/16/16/15/14/13/12/11/X、iPad Air、iPad mini、iPad Pro、OnePlus 15/13/12/11/10/9/8/7、Motorola Edge 70/Edge 60 Neo/Moto G67 Power/Moto G Play、Google Pixel 10 Pro XL/10 Pro Fold/10 Pro/10/9/8/7/6、小米、三星、TCL、OPPO、Vivo、榮耀、Tecno、Infinix 等。

使用此應用將照片從 iPhone 發送到 Android 設備:


在電腦上安裝並啓動 iReaShare 手機傳輸軟件,然後用 USB 數據線將 iPhone 和 Android 設備連接到電腦。


在安卓設備上啓用USB調試模式,並在iOS設備上選擇“信任”。之後軟件即可識別兩台設備。連接成功後,請確保您的安卓手機是“目標”設備,或者點擊“翻轉”按鈕。

圖片


選擇“照片”選項,然後點擊“開始複製”按鈕即可開始複製過程。您的 iPhone 照片將被複制到您的安卓手機。

第二部分:如何通過 Send Anywhere 將圖片從 iPhone 發送到 Android

Send Anywhere 是一款跨平台文件共享服務,它使用安全的六位數密鑰進行直接的點對點文件傳輸,無需依賴雲存儲或註冊。您可以使用它將照片從 iPhone 發送到 Android 設備,而不會損失畫質。

通過 Send Anywhere 將圖片從 iOS 發送到 Android:


在您的 iPhone 和 Android 設備上下載並安裝 Send Anywhere 應用。


打開應用,選擇“發送”選項卡,然後選擇要分享的圖片。點擊“發送”按鈕。


iPhone屏幕上將顯示一個六位數的密鑰(以及一個二維碼)。此密鑰僅在10分鐘內有效。現在,打開應用程序,選擇“接收”選項卡,然後輸入iPhone上顯示的六位數密鑰。


傳輸將立即開始,照片將直接保存到您的安卓設備。

圖片

第三部分:如何通過 LocalSend 將圖片從 iPhone 發送到 Android

您可以使用 LocalSend,這是一款開源的跨平台應用程序,可讓您通過本地網絡(Wi-Fi)安全地將文件傳輸到附近的設備。它非常適合保護隱私,因為數據永遠不會離開您的本地網絡。

通過 LocalSend 將圖片從 iPhone 複製到 Android:


在 iPhone 和 Android 手機上都安裝 LocalSend 應用,並確保兩台設備都連接到同一個 Wi-Fi 網絡。


打開 LocalSend,點擊“發送”按鈕。選擇要傳輸的圖片。選擇文件後,LocalSend 會自動搜索網絡上的可用設備。從收件人列表中選擇您的安卓手機。

圖片

圖片
​編輯


安卓手機上會彈出提示,詢問是否接受傳輸。點擊“接受”。照片將通過本地網絡快速傳輸。

圖片

第四部分:如何通過 Google Photos 將 iPhone 中的照片分享到 Android 設備

Google Photos 是一款出色的雲端照片共享解決方案,可讓您在不同操作系統之間無縫共享高質量照片。它原生支持 Android 系統,並且也完全適用於 iOS 系統。當移動網絡或 Wi-Fi 連接可用時,它會自動同步您的照片。

通過 Google Photos 將 iPhone 上的照片同步到 Android:


請確保您的 iPhone 上已安裝 Google Photos 應用,並已設置為備份照片。這樣會將您的照片上傳到您的 Google 帳户。登錄後,點擊您的個人資料,然後點擊“開啓備份”。

圖片


現在,請選擇備份質量。如果您不想損失質量,請選擇“原始質量”。


在您的安卓手機上打開 Google Photos 應用。您備份的照片會立即顯示。選擇您想要保存到本地的照片,然後點擊“更多”菜單(三個點)>“下載”,即可將它們保存到您的安卓設備存儲空間。

圖片

第五部分:如何通過“信息”應用將照片從 iPhone 發送到 Android

即使沒有網絡連接,您也可以使用 iPhone 內置的“信息”應用將照片發送到安卓手機。但是,由於照片會被壓縮,因此發送的照片質量會有所下降。

要通過“信息”應用將照片從 iPhone 發送到 Android:


在 iPhone 上打開“信息”應用,並與 Android 用户開始對話。如果 Android 設備上沒有 SIM 卡,則無法通過發送彩信發送照片。


點擊“ + ”>“照片”,選擇要發送的圖片,然後點擊“發送”。


稍後,您的安卓手機會收到這條消息。現在,請將圖片保存到手機內存中。

圖片

第六部分:如何通過 AirDroid Personal 將 iPhone 上的照片發送到 Android 設備

AirDroid Personal 是一款功能強大的多合一管理工具,專門用於跨平台文件傳輸、遠程管理和鏡像。您可以使用它將圖片從 iOS 發送到 Android,反之亦然。

方法如下:


在 iPhone 和 Android 設備上安裝 AirDroid Personal 應用,並使用同一帳户登錄。


確保設備連接到同一網絡。然後在 iPhone 上打開 AirDroid,並導航至“傳輸”選項卡。從“我的設備”列表中選擇您的 Android 設備。


點擊回形針或圖片圖標。然後從 iPhone 圖庫中選擇要發送的圖片。


照片將顯示在安卓設備的聊天界面中,可以下載並保存到手機存儲空間。

圖片

第七部分:關於從 iPhone 向 Android 發送圖片的問答

問題1:我可以使用隔空投送(AirDrop)將圖片從 iPhone 傳輸到安卓手機嗎?

是的,現在你可以使用 AirDrop 將照片從兼容的 iPhone 傳輸到 Android 手機,但這需要 Android 設備運行 Google 的快速分享功能,並啓用 AirDrop 互操作性。此功能目前正在逐步推出,首先支持 Google Pixel 10 系列及其各自操作系統的最新版本。

Q2:為什麼我通過短信發送照片時照片質量會下降?

彩信會對圖片進行大量壓縮。iMessage(蘋果設備之間)則不會,但安卓系統不支持iMessage,所以iPhone會回退到彩信,導致圖片質量下降。如果您不想損失照片質量,可以使用其他方法。

Q3:iCloud 是否支持 Android?

雖然不能直接同步,但你可以將 iCloud 鏈接分享給 Android 用户,他們可以通過瀏覽器查看和下載圖片。

結論

現在,藉助各種優秀的工具,將照片從 iPhone 發送到 Android 設備變得異常簡單。您有多種選擇:有些人喜歡使用iReaShare Phone Transfer進行批量傳輸,有些人則喜歡使用 Send Anywhere 或 LocalSend 進行無線傳輸,還有人選擇基於雲端的 Google Photos。選擇最適合您的方法,輕鬆享受跨平台分享照片的樂趣。

user avatar
0 位用戶收藏了這個故事!

發佈 評論

Some HTML is okay.