博客 / 詳情

返回

Mybatis-SQL分析組件 | 京東雲技術團隊

背景

大促備戰,最大的隱患項之一就是慢sql,帶來的破壞性最大,也是日常工作中經常帶來整個應用抖動的最大隱患,而且對sql好壞的評估有一定的技術要求,有一些缺乏經驗或者因為不夠仔細造成一個壞的sql成功走到了線上,等發現的時候要麼是造成了線上影響、報警、或者後置的慢sql採集發現,這時候一般無法快速止損,需要修改代碼上線、或者調整數據庫索引。

核心痛點:

1、無法提前發現慢sql,可能惡化為慢sql的語句

2、線上出現慢sql後,無法快速止損

解決思路

1、把問題解決在上線之前,最好的辦法就是在測試階段,甚至在開發階段就發現一個sql的好壞

2、線上發現慢sql後除了改代碼上線、調整數據庫表索引的方式外,支持熱更新的方式替換sql語句

部門內部,目前大部分數據庫框架採用的mybatis,然後基於mybatis本身的實現機制中,開發一個mybatis組件,可以自動對運行的sql進行提取和分析,定製一套默認的分析規則,讓sql在開發環境和測試環境執行的時候,就能夠做初步的評估,把有問題的慢sql在這個階段暴露出來;同時具備sql替換功能,在線上出現問題sql的時候,可以通過ducc配置快速完成對一個sql的在線替換,大大降低線上問題的止損時間。

開源方案調研

目前,主流的sql分析組件,核心功能主要放在了兩個方向:1、慢sql的分析和優化建議 2、sql的優化重寫功能,而且主要偏運維的輔助功能無法做到無侵入的和應用代碼進行集成。也就無法實現我們的核心痛點,慢sql提前分析預警和動態sql替換。

[]()

設計方案

核心功能:SQL分析預警能力、SQL替換能力

[]()

詳細設計

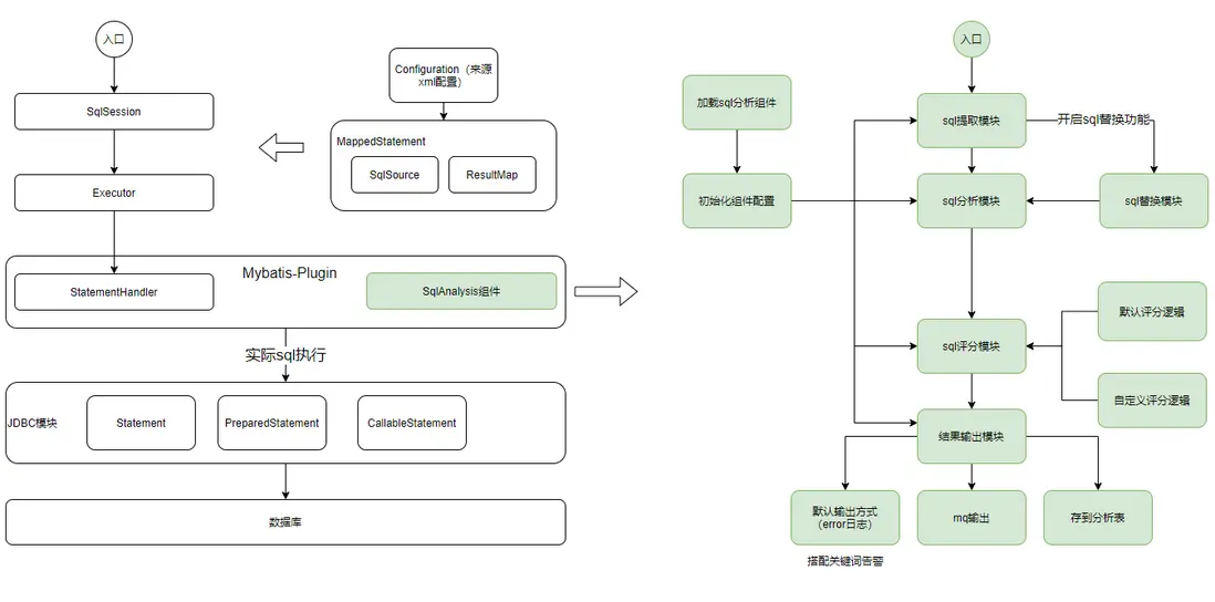
主要分為8個功能模塊

模塊一:core 主要負責組件的接入到mybatis,以及其它模塊的編排調用

模塊二:config 主要負責組件配置信息的初始化

模塊三:extrat 主要通過解析mybatis 相關對象,提取完整的待執行sql

模塊四:analysis 主要拼接分析語句,執行explain分析語句並獲取分析結果

模塊五:rule sql分析規則的加載和初始化,支持自定義規則

目前默認規則(持續擴展):

1、查詢未匹配索引

2、匹配索引過濾效果較差

3、返回行數過多

4、使用了文件排序

模塊六:score 基於分析結果和配置的評分規則進行匹配打分,優化建議組裝

模塊七:out 輸出模塊,對於輸出結果進行輸出,目前已error日誌、MQ兩種輸出方式

模塊八:replace替換模塊,可以對sql語句基於ducc配置進行動態替換

使用方法

1、引入依賴jar包

<dependency>
    <groupId>com.jd.sql.analysis</groupId>
    <artifactId>sql-analysis</artifactId>
    <version>1.2-SNAPSHOT</version>
</dependency>

2、配置組件xml

<configuration>
    <plugins>
        <plugin interceptor="com.jd.sql.analysis.core.SqlAnalysisAspect" >
            <!-- 開啓sql分析功能最簡配置 -->
            <property name="analysisSwitch" value="true"/>

            <!-- 開啓sql替換功能最簡配置 -->
            <property name="sqlReplaceModelSwitch" value="true"/>
            <property name="duccAppName" value="workbench-backend"/>
            <property name="duccUri" value="ucc://xxxx@test.ducc.jd.local/v1/namespace/workbench_backend/config/default/profiles/test?longPolling=60000&necessary=false"/>
            <property name="duccMonitorKey" value="refundBugFlag"/>
        </plugin>
    </plugins>
</configuration>

3、核心配置項

屬性 用途 是否必填 默認值 備註
analysisSwitch 是否開啓分析功能 false 
onlyCheckOnce 是否對一個sqlid只分析一次 true 
checkInterval 每個sqlid分析間隔 300000毫秒 onlyCheckOnce 為false才生效
exceptSqlIds 需要過濾不分析的sqlid  
sqlType 分析的sql類型 默認select、update 支持
scoreRuleLoadClass 評分規則加載器,用於擴展自定義規則  
outModel 默認輸出方式 默認值:LOG 支持LOG、MQ兩種方式
outputClass 評分結果輸出類,用於擴展自定義結果輸出方式  
sqlReplaceModelSwitch sql替換模塊是否開啓 默認 false 
duccAppName ducc配置的應用名稱(jdos)  
duccUri ducc uri配置  
duccMonitorKey sql替換配置文件對應的key  

4、默認分析效果展示

1、慢sql分析效果

[]()

2、sql動態替換效果

5、實踐使用方案

1、慢sql分析-日誌輸出+關鍵詞告警

<configuration>
    <plugins>
        <plugin interceptor="com.jd.sql.analysis.core.SqlAnalysisAspect" >
            <property name="analysisSwitch" value="true"/>
        </plugin>
    </plugins>
</configuration>

2、慢sql分析-日誌輸出+mq輸出+es存儲+Kibana分析

<configuration>
    <plugins>
        <plugin interceptor="com.jd.sql.analysis.core.SqlAnalysisAspect" >
            <property name="appName" value="workbench-backend"/>
            <property name="analysisSwitch" value="true"/>
            <property name="outputModel" value="mq"/>
            <property name="mqApp" value="qlstation"/>
            <property name="mqUser" value="xxx"/>
            <property name="mqPassword" value="xxx"/>
            <property name="mqAddress" value="jmq-testcluster.jd.local:50088"/>
            <property name="mqTopic" value="jdl_kds_key_node_log"/>
        </plugin>
    </plugins>
</configuration>

最終效果

[]()

3、慢sql替換-ducc配置動態更新sql語句

<configuration>
    <plugins>
        <plugin interceptor="com.jd.sql.analysis.core.SqlAnalysisAspect" >
            <property name="sqlReplaceModelSwitch" value="true"/>
            <property name="duccAppName" value="workbench-backend"/>
            <property name="duccUri" value="ucc://xxx/v1/namespace/workbench_backend/config/default/profiles/test?longPolling=60000&necessary=false"/>
            <property name="duccMonitorKey" value="sqlReplaceConfig"/>
        </plugin>
    </plugins>
</configuration>

發現慢sql

[]()

ducc配置

[]()

線上sql被動態替換

[]()

注意:功能正式修復後,需去掉該配置,該功能僅供應急處理線上問題,不建議作為功能長期使用

性能測試

測試環境千次普通sql查詢,每種場景進行了5次測試

未啓用插件耗時:11108ms,10237ms,9482ms,7938ms,8196ms

開啓sql分析耗時:16619ms,17333ms,16321ms,19057ms,18164ms

實際配置,只有首次執行或者間隔時間執行,單次影響10ms左右)

開啓sql替換耗時:10642ms,8803ms,8353ms,8830ms,9170ms

基本無影響

適用場景

1、慢sql預防

2、線上問題止損

優勢

1、核心優勢:執行時分析sql,區別於傳統的依賴sql執行耗時來評估慢sql,直接基於語法和索引進行前置分析,不僅能預防某些壞sql在上線後發現是慢sql,還能給出sql優化建議,可以大限度的避免線上產生慢sql。支持動態對線上sql進行替換,可以對線上問題快速止損。

2、性能:基於性能和不同的使用場景考慮,支持定製化配置,每個sql是否僅進行一次檢查、或者按某個時間間隔進行配置。sql替換幾乎無損耗。

3、擴展:基於後續sql評分規則的擴展、以及分析結果以不同的方式輸出的考慮,支持評分規則、輸出方式的自定義擴展。

4、成本:接入成本低,無代碼侵入。

作者:京東物流 扈海濤

來源:京東雲開發者社區

user avatar lantianhaijiao 頭像
1 位用戶收藏了這個故事!

發佈 評論

Some HTML is okay.