博客 / 詳情

返回

從拖拽到架構:低代碼如何兼顧速度、靈活性與可控邊界

在敏捷開發與業務快速迭代的背景下,低代碼技術逐漸從“工具層面的生產力補充”演變為“架構層面的交付要素”。它不僅承擔了部分應用快速構建的職能,更不可避免地介入了企業的 IT 治理、架構演進與系統邊界管理。

對於技術人員而言,低代碼的真正挑戰並不在於“能否拖拽生成頁面”,而在於如何在既有技術棧與治理框架中,合理定位低代碼的角色,避免架構失衡與治理缺口。低代碼的引入打破了傳統 IT 交付的單一模式,使得開發職能在“專業開發者—業務人員—運維管理者”之間重新分配。然而,這種靈活性背後伴隨的是新的複雜性:

  • 如何確保應用的可擴展性與可維護性?
  • 如何避免“影子系統”蠶食核心架構?
  • 如何在統一的治理框架下平衡速度與質量?

這些問題決定了低代碼能否真正成為敏捷開發體系的“助推器”,而不是潛在的“技術債務放大器”。唯有在清晰的架構邊界與治理規則下,低代碼才能發揮加速業務交付的價值,同時保持企業 IT 系統的長期穩定性與可控性。

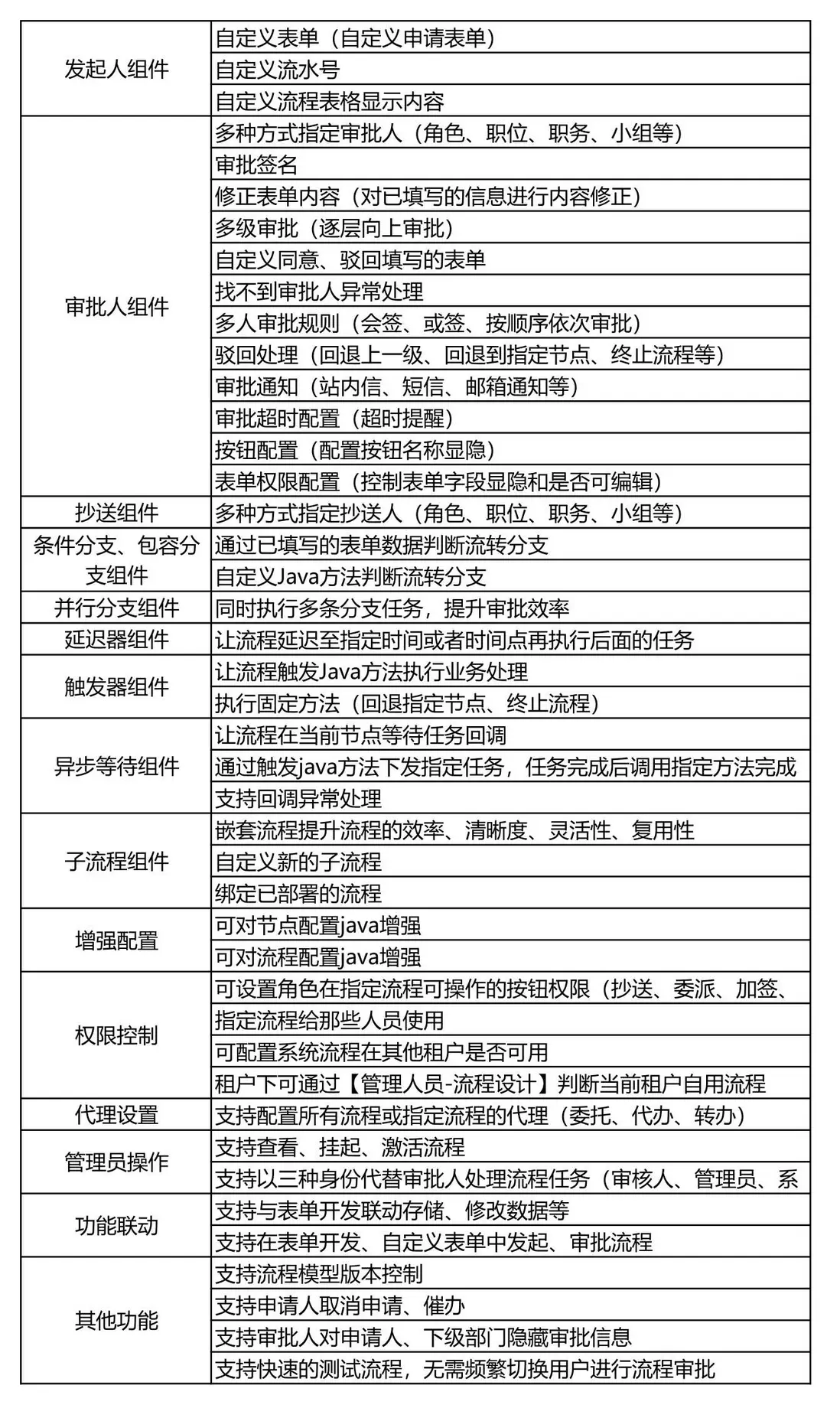
可視化工作流

1.流程功能

2.流程功能清單

3.流程功能示例

系統界面

流程參數設置
流程示例
流程設計(請假申請)
流程設計(主管審批)
流程設計(完整請假流程)

可視化開發

組件化設計:界面與邏輯的解耦

低代碼平台通過組件化設計,將界面呈現與業務邏輯分離,實現模塊化、可複用的開發模式。內置 UI 和邏輯組件可通過參數化配置自定義行為,表單、表格、流程節點等模塊可以獨立拖拽調用,邏輯事件和數據綁定由配置驅動。

組件參數通常採用 JSON Schema 或 DSL 定義,支持動態加載和運行時渲染,使開發者能夠快速構建系統,同時保證組件在多人協作和長期迭代中的一致性和可維護性。

實時渲染:增量更新與跨端一致性

渲染引擎基於 MVVM 架構,支持雙向數據綁定,實現界面狀態與數據的實時同步。虛擬 DOM 與 diff 算法最小化更新開銷,提升前端響應速度;跨平台響應式機制保證不同設備上的一致表現,降低調試成本。

平台結合批量渲染和任務調度,確保高頻交互場景下性能可控,同時通過安全沙箱執行綁定邏輯,保證穩定和可預測的渲染行為。

分佈式協作:結構化版本管理

低代碼將模型和組件視為一等工件,支持結構化版本控制和語義化衝突檢測。多人協作時,平台按語義層級檢測變更並自動合併,結合任務分支、修改記錄和審批流程,降低迴退風險。

模型升級和組件演進支持灰度遷移和回滾策略,確保向後兼容與平滑迭代,為中大型項目提供可靠的協作治理。

一鍵部署與事務保障

平台集成容器化工具鏈和 CI/CD 流程,實現構建到部署的全自動化交付。構建過程涵蓋資源打包、服務編譯、依賴注入與配置渲染。

分佈式架構場景中,可嵌入 Saga 或 2PC 協議保障事務一致性:Saga 適用於鬆耦合服務,2PC 滿足強一致性需求但需防止阻塞。平台結合冪等設計、鏈路追蹤和回退機制,確保多服務環境下的系統穩定性和可靠性。

核心引擎機制

低代碼平台的高效運行,依賴於五大核心引擎,它們共同構建了支撐高性能、可擴展應用開發的底層技術體系。每個引擎承擔不同職責,包括數據處理、功能管理、模板渲染、可視化展示以及系統切面治理,形成完整的工程閉環,使平台既高效又靈活。

SQL引擎:查詢優化與並行執行

SQL引擎負責底層數據存取效率,是保障系統性能的關鍵。

  • 查詢優化器:通過統計信息分析和查詢重寫機制生成最優執行計劃。典型手段包括索引選擇、謂詞下推和連接重排序,尤其適合複雜多表關聯查詢和大數據分析場景。
  • 並行執行框架:支持多線程併發、分區策略調度與緩存優化。在訂單處理或高併發業務場景中,可按時間或業務線劃分分區,提高吞吐量並降低鎖衝突風險。

功能引擎:模塊化與運行時擴展能力

功能引擎封裝業務功能並提供動態擴展機制,使平台具備靈活性與可維護性。

  • 插件化架構:將權限控制、流程引擎等常用模塊封裝為獨立插件,支持運行時熱插拔,降低系統耦合。
  • 動態服務註冊:基於IOC(控制反轉)和按需加載機制管理服務初始化與資源調度,減少資源浪費。
  • 規則引擎集成:提供動態解析與執行接口,實現業務邏輯的實時配置,如審批條件、分支決策等。

模板引擎:結構生成與渲染性能優化

模板引擎負責視圖層的構建與渲染性能優化,使UI與數據保持高效同步。

  • 動態綁定機制:基於虛擬DOM和數據驅動框架,實現界面狀態與模型數據的雙向同步,適合高動態交互場景。
  • 編譯優化:通過模板預編譯與指令合併減少運行時開銷,例如靜態節點提取與批量DOM操作合併。
  • 模板繼承結構:支持基礎模板複用和多層次繼承,提升頁面結構一致性與可維護性,尤其適合多業務線應用。

圖表引擎:高性能可視化渲染體系

圖表引擎面向大數據可視化任務,提升渲染性能與交互體驗。

  • GPU加速渲染:利用WebGL處理圖形渲染,支持多點圖形和實時動畫,提高數據密集型儀表盤性能。
  • 增量更新機制:僅重繪變化部分,避免全量刷新,提升幀率與響應速度。
  • 圖表擴展接口:支持多種可視化類型(3D、地理圖、層級圖等),並預留二次開發能力,滿足業務定製需求。

切面引擎:橫向關注點分離與系統治理

切面引擎處理非業務邏輯任務,提高系統可維護性與可觀測性。

  • AOP框架:基於動態或靜態代理機制實現日誌、安全、審計等功能與主業務邏輯解耦,應用於全鏈路日誌、異常處理和性能埋點。
  • 代理策略選擇:靜態代理適合性能敏感路徑,動態代理適合通用性與擴展性場景。
  • 自動化維護機制:結合測試框架與日誌追蹤工具,快速定位切面邏輯異常,降低維護成本。

通過這五大核心引擎的協同,低代碼平台不僅保證了開發效率與系統性能,還能靈活應對複雜業務場景的擴展與變更,為企業級應用提供穩健、可持續的技術基礎。

模型驅動開發(MDD):抽象重構與自動化執行框架

模型驅動開發(Model-DrivenDevelopment,MDD)通過將業務邏輯和系統結構抽象為標準化模型,重構了傳統軟件開發流程。在低代碼平台中,MDD是實現自動化、高效開發的核心技術手段,其關鍵在於依託自動代碼生成、智能優化和跨平台適配三大模塊,實現開發流程自動化,並持續優化系統性能。

自動化代碼生成:多語言支持與模板定製

MDD框架基於領域驅動設計(DDD)原則,通過業務模型直接生成符合規範的應用代碼。生成過程支持主流語言(如Java、Python、Go),輸出結構嚴謹、邏輯清晰的代碼基線,為開發提供可靠基礎。

  • 動態模板機制:開發者可自定義生成規則,嵌入特定業務邏輯或優化數據處理流程,從而在保證規範性的前提下提升創新能力。
  • 減少重複勞動:自動化生成顯著降低手寫代碼量,讓開發者將精力集中在核心業務實現上,提高整體開發效率。

智能優化引擎:靜態與動態分析結合

智能優化模塊結合靜態分析與運行時動態監控,確保代碼質量與系統性能雙重保障。
靜態分析:識別冗餘代碼、無用函數和變量,優化內存和邏輯分支結構,提升代碼整潔度與執行效率。

  • 動態分析:在運行階段監測性能指標,動態調整併發策略和資源分配,優化線程調度,提高系統吞吐量與響應速度。
  • 該機制尤其適合高併發或複雜業務場景,如金融交易、實時數據處理,有效降低調試與維護成本。

跨平台兼容性:容器化與環境抽象

MDD通過容器化技術(Docker、Kubernetes)結合環境適配抽象,實現應用在多種部署環境間的無縫遷移。

  • 容器化封裝:統一封裝應用及其依賴,保證運行環境一致性,簡化部署流程,避免環境相關問題。
  • 動態環境適配:通過多環境適配器,自動調整資源配置與性能參數,兼容公有云、私有云、混合雲以及邊緣計算環境。

這種設計不僅降低了跨平台部署複雜度,也保證了應用的高可用性和性能穩定性。
通過上述三大技術模塊的協同作用,模型驅動開發使低代碼平台能夠在保持技術嚴謹性與系統性能的前提下,實現快速構建、靈活擴展和高效維護,為企業級應用開發提供堅實的技術基礎。

深度優化數據處理:複雜業務下的數據驅動架構

在低代碼平台中,高效的數據處理是支撐複雜業務應用的核心能力。通過構建智能化、高性能的數據驅動架構,系統能夠應對多樣化業務需求,包括跨數據庫兼容、實時流處理、自動化數據轉換、動態數據建模以及底層高性能組件的支持。這一架構不僅保障了系統性能和穩定性,也為開發者提供了靈活的數據操作能力。

1.跨數據庫兼容性與優化調度

低代碼平台通過智能數據連接器支持主流關係型和非關係型數據庫(MySQL、Oracle、MongoDB、Redis等),實現數據源的無縫切換。技術實現重點包括:

  • 負載均衡與分區策略:基於實時負載動態調度請求,同時結合數據分區策略提升讀寫性能,避免單點瓶頸。
  • 自適應查詢調優:動態調整查詢執行路徑與事務策略,降低鎖競爭風險,確保在高併發環境下的系統穩定性。
  • 統一數據接口抽象:將不同數據庫的訪問邏輯抽象為統一接口,使業務邏輯與底層數據實現解耦,提升可維護性和擴展性。

2.實時流處理與事件驅動架構

為了滿足高頻率、低延遲的數據處理需求,低代碼平台集成分佈式流處理框架(如ApacheFlink),實現毫秒級數據響應。關鍵技術點包括:

  • 事件驅動架構(EDA):解耦數據生產與消費,實現高吞吐異步消息處理,提高系統響應靈活性。
  • 彈性資源調度:動態擴縮容以適應流量波動,保障系統在高峯期仍能穩定運行。
  • 複雜事件處理(CEP):通過窗口管理和狀態跟蹤,實現多維度數據聚合和模式識別,支持業務決策分析。

3.自動化數據清洗與轉換

數據質量是低代碼應用可靠性的基礎。平台通過規則引擎與機器學習算法,實現數據處理流程的自動化和智能化:

  • 智能ETL流程:自動識別和修正異常、缺失或格式錯誤的數據,提高數據完整性。
  • AI輔助預測:基於歷史數據模式,預測潛在數據異常並提前干預,降低後續處理風險。
  • 跨源一致性校驗:確保不同數據源的數據在標準化與規範化處理後可統一使用,提升分析可靠性。

4.動態數據建模與多維分析

低代碼平台支持動態數據建模,允許開發者在業務層定義虛擬字段和靈活的統計配置,實現深度分析與報表生成:

  • 虛擬字段:無需修改底層數據庫,即可定義計算字段或關聯字段,便於業務快速迭代。
  • 多維分析引擎:支持交互式報表和儀表盤,結合可視化組件提供即時業務洞察與決策支持。

5.高性能底層組件庫支持

平台底層組件通過模塊化設計和事件驅動機制,確保數據處理的高效性與系統可維護性:

  • 事件總線(EventBus):實現異步發佈/訂閲機制,解耦模塊間通信,提高擴展性。
  • 數據庫方言優化(Dialect):針對不同數據庫生成最優SQL,提升執行效率。
  • 事件驅動架構(EDA):業務邏輯與數據流處理分離,降低系統耦合度,提升穩定性和擴展性。

綜上所述,通過跨數據庫兼容、實時流處理、自動化數據轉換、動態建模以及底層組件支持的技術整合,低代碼平台能夠在複雜業務場景下實現高性能、可擴展、可維護的數據處理體系,為企業級應用提供可靠的技術支撐。

AI深度融合:重構低代碼開發體驗

1. 智能代碼生成與實時優化

AI代碼生成模塊基於先進的深度學習模型(如 Transformer、CodeBERT、GitHub Copilot 等),能夠將自然語言需求高效轉化為可執行代碼。

  • 語義到代碼的高精度映射:通過對上下文理解和語義抽象,支持多語言、多框架的代碼自動生成。
  • 實時靜態分析與動態監控:自動檢測冗餘邏輯、潛在安全漏洞和性能瓶頸,並給出優化方案,實現“邊寫邊優化”。
  • 多層級開發適配:對非專業人員,提供拖拽式/自然語言式的模塊拼裝;對資深開發者,自動補全與模板化生成減少重複勞動。
  • 模板與模式定製:允許企業定義生成規則,將業務邏輯、編碼風格和合規要求嵌入到生成引擎中,保證一致性與複用性。

2. 主動故障排查與預測維護

AI通過時序數據建模和異常檢測算法(如 LSTM、Prophet、異常點檢測模型),在問題發生前實現預防性運維。

  • 實時日誌與性能監控:自動識別異常模式,精準定位系統瓶頸。
  • 歷史數據驅動預測:結合大規模日誌與指標數據,構建風險模型,實現容量規劃和性能調優。
  • 主動干預與修復:在檢測到潛在風險時,系統可自動觸發容災切換、資源調度或修復腳本,減少宕機概率。

3. 場景化推薦與智能決策支持

AI基於上下文、歷史項目和行業最佳實踐,提供決策參考與架構優化建議。

  • 最佳實踐推薦:針對不同業務場景,推薦組件組合、架構風格及設計模式。
  • 算法與架構優化:結合數據規模與業務需求,智能匹配計算與存儲方案(如微服務拆分、緩存策略、分佈式架構優化)。
  • 降低試錯成本:減少團隊在技術選型和架構設計上的反覆嘗試,顯著提升擴展性與系統合理性。

4. 自然語言交互開發接口

通過對話式 AI 接口,開發者及跨職能成員可用自然語言與低代碼平台直接交互。

  • 多模態交互:支持文本、語音、圖形化界面多種輸入方式。
  • 跨職能協作:產品經理、業務人員無需掌握代碼,也能通過自然語言描述業務邏輯,AI 負責轉化為代碼與流程。
  • 低代碼/無代碼結合:在拖拽式界面上,嵌入 AI 自動生成邏輯,支持快速修改與迭代。

5. AI驅動的自動化測試與質量保障

AI確保測試覆蓋率與執行效率,為平台提供全生命週期質量保障。

  • 智能測試腳本生成:基於代碼邏輯與業務流程,自動生成迴歸測試、接口測試與性能測試腳本。
  • 動態測試優化:通過風險分析與性能趨勢預測,自動調整測試範圍與優先級。
  • 減少人工干預:縮短測試周期,減少迴歸遺漏,降低人力和運維成本。

6. 自適應學習與持續優化

AI持續學習開發者行為與項目數據,推動平台自我進化。

  • 行為分析與個性化推薦:基於開發者的提交習慣、調試方式,推薦合適的庫、代碼片段和最佳實踐。
  • 趨勢預測與前瞻性支持:結合行業趨勢與內部歷史數據,預測技術瓶頸與業務需求演變。
  • 持續優化開發體驗:不斷提升平台的交互方式、推薦精度和自動化能力,增強企業的技術競爭力。

豐富插件生態:驅動多場景應用與技術擴展

低代碼平台通過模塊化、插件化架構,構建了多樣且開放的插件生態,極大地提升了系統的可擴展性和適應性,滿足不同行業與業務場景的複雜需求。以下為關鍵插件類別及其技術特點:

  • 實時數據流處理插件:利用Apache Kafka、Apache Flink等流式計算框架,支持低延遲的數據採集、處理與分析,適應金融交易監控、用户行為追蹤等場景。
  • AI模型訓練與推理插件:集成TensorFlow、PyTorch等深度學習框架,支持模型開發、訓練和在線部署,適用於智能推薦、圖像識別等應用。
  • 智能圖像處理插件:基於卷積神經網絡(CNN)技術,實現OCR文字識別、目標檢測和視頻分析,廣泛應用於安防監控和醫療影像分析。
  • 數據集成與ETL插件:支持多源異構數據的採集、清洗、轉換和加載,助力數據倉庫與數據湖的建設,提升數據治理能力。
  • 自然語言處理插件:集成GPT等大型預訓練語言模型,支持語義理解、多語言翻譯和文本生成,適合智能客服與輿情分析。
  • 智能客服插件:結合對話管理和意圖識別技術,實現自動應答、工單生成與客户交互優化,提升服務效率。
  • 智能推薦系統插件:基於協同過濾與深度學習算法,提供個性化推薦功能,適用於電商、內容分發等平台。
  • 容器化部署插件:支持Docker和Kubernetes,實現雲原生應用的彈性部署與高可用保障。
  • 低代碼RPA插件:通過流程自動化技術實現數據錄入、報表生成等重複任務自動化,提升業務效率。
  • API網關插件:集成API聚合、負載均衡、認證授權和版本管理,優化微服務架構中的接口性能與安全性。
  • 邊緣計算插件:支持物聯網設備的本地數據處理與分析,降低中心服務器負載,適用於工業自動化等場景。
  • 智能運維插件(AIOps):融合故障診斷、性能監控和異常檢測技術,提高IT運維效率與系統穩定性。
  • 數據安全與隱私保護插件:提供數據加密、訪問控制及隱私合規功能,滿足金融、醫療等行業的安全需求。
  • 身份認證與訪問管理插件:支持多因素認證(MFA)、單點登錄(SSO)等安全機制,強化身份管理。
  • 安全審計與日誌分析插件:實現日誌採集、異常行為檢測與合規性報告,助力網絡安全與合規審計。
  • 業務流程建模插件:基於BPMN標準,支持快速流程設計與優化,提高企業級流程透明度與管理能力。
  • 數據可視化插件:提供多樣化交互圖表和儀表盤,支持實時數據分析與業務洞察。
  • 表單生成插件:通過拖拽組件快速搭建複雜表單,支持動態字段和權限控制,適用於行政審批及問卷調查等場景。

開放架構:高性能技術棧與開源生態融合

低代碼平台中的開放架構通過融合高性能技術棧、模塊化設計和開源生態資源,構建出可持續、可擴展的企業級技術平台。這種架構不僅提升了系統性能和可靠性,也為複雜業務場景提供了靈活適配能力,並促進平台長期演進和創新。

1.微服務架構:解耦、高併發與數據一致性保障

低代碼平台廣泛採用微服務架構,通過事件驅動架構(EDA)和分佈式任務調度機制實現服務解耦與高併發處理能力:

  • 事件總線(EventBus):實現服務間異步事件傳遞,降低耦合度,提高系統彈性和擴展性。
  • 分佈式任務調度:基於Celery、Quartz等調度器,實現任務分片、負載均衡和動態資源分配,滿足高併發場景的處理需求。
  • 分佈式事務控制:結合Saga、TCC等事務策略,確保跨服務調用中的數據一致性與事務完整性,支持複雜業務流程的穩定執行。

這種微服務設計不僅保障了高可用性和性能,也為平台在多業務線場景下的彈性擴展提供技術基礎。

2.開源框架支持:降低門檻與促進持續創新

低代碼平台通過深度集成開源框架,實現開發者快速上手和平台可持續創新:

  • 技術棧透明與工具集成:基於SpringBoot、Node.js等主流開源框架,提供完整源碼與文檔,內置JUnit、Jest等測試工具,確保代碼質量與開發效率。
  • 社區協作與創新閉環:依託GitHub等全球開源社區,開發者可通過提交PullRequest、參與Issue討論推動框架優化與功能迭代,實現平台與生態的持續演進。

開源生態不僅降低了技術門檻,也為平台引入外部創新力量、加速新功能開發提供了可靠渠道。

3.多樣化組件庫:標準化與靈活定製的結合

組件庫是低代碼平台快速構建業務應用的關鍵支撐:

  • 行業適配:涵蓋金融、零售、醫療等多種業務場景,提供表單生成器、動態圖表等標準化組件。
  • 框架兼容性:支持React、Vue、Angular等前端框架,通過接口適配器實現無縫集成。
  • 模塊化與插件化:組件可二次開發和個性化定製,簡化複雜業務邏輯實現,提升開發效率與系統擴展能力。

通過標準化組件與靈活定製的結合,平台能夠在保證開發速度的同時維持系統一致性和可維護性。

4.高性能支撐:內存計算與雲原生技術保障

開放架構通過多層技術協同,保障系統在大規模數據處理和高負載場景下的穩定性:

  • 內存計算:採用Redis、Memcached等內存數據庫,加速數據訪問,提高響應性能。
  • 雲原生技術:結合Docker、Kubernetes,實現應用動態伸縮、快速部署與跨環境適配。
  • 列式存儲優化:使用ClickHouse、ApacheDruid等列式數據庫優化複雜查詢,提升大數據分析效率。

通過多技術協同,低代碼平台在高併發、大數據和複雜業務場景下,能夠同時實現性能、可靠性與擴展性的平衡。

企業功能增強:從開發工具到智能決策支持

隨着數字化轉型的深入,現代企業的開發環境已經不再侷限於單純的應用構建,而演變為涵蓋數據管理、業務處理與智能決策支持的綜合技術架構。這種全棧式平台能夠顯著提升企業在複雜業務場景下的適應能力和處理效率。

1.數據增刪查改(CRUD):高效靈活的數據操作

低代碼平台通過可視化開發和動態數據綁定,實現拖拽式組件配置,使用户無需編寫SQL或後端代碼即可完成數據操作:

  • 實時同步:UI組件與數據源即時聯動,確保界面與數據保持一致。
  • 高併發優化:支持批量操作、事務合併及異步任務調度,減輕前端負載,提高響應速度和系統性能。
  • 應用場景示例:在電商促銷或訂單處理系統中,批量訂單操作可降低數據庫壓力,加快處理響應,提升用户體驗。

通過這種方式,企業可以在保證數據準確性的同時,大幅降低開發和運維成本。

2圖表創建與交互分析:高性能可視化渲染

平台提供標準化圖表組件庫(柱狀圖、折線圖、熱力圖等),支持圖表類型動態調整和聯動過濾:

  • 硬件加速渲染:基於WebGL與Canvas技術的渲染引擎,利用GPU加速和分層渲染,確保大規模數據流暢可視化。
  • 低延遲交互:增量更新機制對數據變化進行最小化渲染,提升用户操作響應速度。
  • 應用場景示例:在金融風控或市場監控中,實時熱力圖反映數據動態變化,支持多維度交互分析,滿足複雜業務決策需求。

3.業務邏輯配置:響應式編程與事件驅動設計

低代碼平台內置響應式數據綁定和條件邏輯,支持複雜業務流程快速實現:

  • 條件邏輯配置:支持動態字段計算、流程觸發及規則驗證,確保業務邏輯正確執行。
  • 事件驅動機制:基於用户操作或系統狀態變化觸發業務邏輯,提升業務流程靈活性。
  • 交互優化:彈窗與通知設計增強用户體驗,如訂單審批中實時展示審批歷史及關聯信息,幫助決策者快速響應。

4.公式計算與規則執行:自動化與實時驗證

平台通過內置公式庫和規則引擎,實現業務邏輯的自動化執行:

  • 公式庫覆蓋:支持數學運算、邏輯判斷與文本處理,並可自定義擴展。
  • 實時驗證:公式執行結果即時反饋,幫助開發者快速定位與修正錯誤。
  • 規則引擎應用:自動執行庫存預警、折扣策略或風險評分規則,減少人工干預並提高業務響應速度。

5.虛擬字段與權限管理:靈活性與安全性並重

通過虛擬字段和權限管理,平台在保證靈活性的同時保障數據安全:

  • 虛擬字段:支持動態定義計算字段和關聯字段,無需修改底層數據庫結構,加速業務模型迭代。
  • 角色與權限管理:基於RBAC的細粒度權限控制,保護敏感數據。
  • 多租户隔離:通過數據庫分片、命名空間隔離等技術實現租户數據隔離,保障數據隱私和合規性。
user avatar
0 位用戶收藏了這個故事!

發佈 評論

Some HTML is okay.