博客 / 詳情

返回

CCF程序員大會碼力全開:AI加速營決賽入圍名單揭曉,12月6日大理見!

CCF程序員大會碼力全開:AI加速營決賽將於12月6日在大理舉辦! 活動由中國計算機學會主辦、msup承辦,文心大模型、文心快碼合作支持。

經過選手們激烈的角逐和初賽專業技術評審團慎重考量與嚴格篩選,CCF程序員大會碼力全開:AI加速營決賽入圍名單震撼出爐!以下10個優秀作品最終入圍決賽~組委會將於12月6日,在風花雪月的大理展開最終評選

⏰ 12月6日決賽議程

  • 13:00-13:30 簽到入場
  • 13:30-14:00 致辭&主題演講
  • 14:00-15:40 入圍作品路演
  • 15:40-16:10 評審合議&頒獎

決賽地點:大理國際會議中心2號廳

本次決賽邀請到劉付強(中國計算機學會CCFTF工程師文化委員會主席)、何萬青(清程極智合夥人、技術生態副總裁)、彭雲鵬(百度文心快碼團隊高級經理)等技術大咖作為專業評委嘉賓,將對入圍作品進行專業評審,最終決定TOP3大獎和4個單項獎(最佳創意獎、最佳社會價值獎、最佳商業價值獎、最佳提效獎)花落誰家!

🎁 限時福利

CCF程序員大會組委會聯合文心快碼,贈送價值512元的CCF程序員大會門票!

對本次決賽感興趣並可以到大理國際會議中心觀摩的小夥伴,可以戳鏈接 https://iwenjuan.baidu.com/?code=ufblzo 填寫“姓名+手機號+郵箱+公司+職位”信息,獲取門票。

信息提交截止時間:2025年12月5日18:00

12月4日-6日,第二屆CCF程序員大會將在雲南大理啓幕。這不僅僅是一場技術大會,更是一次技術人的集體“頓悟”。不僅討論Al-Native Engineering(Al原生工程)的前沿趨勢,更關心技術浪潮下具體的“人”。

大會日程總覽:

地址:大理國際會議中心 雲南省大理白族自治州大理市蒼山路539號

此外,本次比賽還涌現出很多優秀的作品和創意,比如專為編程初學者設計的跨平台英語學習應用、基於MCP構建的智能學習筆記助手、基於人工智能的運動姿態識別與分析系統(輔助居家健身、運動)等,再次對所有參賽者致以最誠摯的謝意!參賽優秀作品有機會被文心快碼官號PICK,請拭目以待吧~

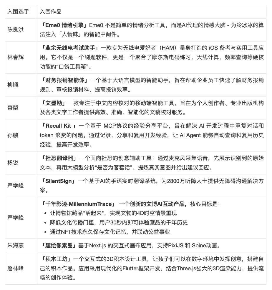
附:決賽入圍作品詳情

以上排名不分先後,根據選手姓名首字母排序。

user avatar
0 位用戶收藏了這個故事!

發佈 評論

Some HTML is okay.