博客 / 詳情

返回

負載均衡原理分析與源碼解讀

上一篇文章一起學習了Resolver的原理和源碼分析,本篇繼續和大家一起學習下和Resolver關係密切的Balancer的相關內容。這裏説的負載均衡主要指數據中心內的負載均衡,即RPC間的負載均衡。

傳送門 服務發現原理分析與源碼解讀

基於go-zero v1.3.5 和 grpc-go v1.47.0

負載均衡

每一個被調用服務都會有多個實例,那麼服務的調用方應該將請求,發向被調用服務的哪一個服務實例,這就是負載均衡的業務場景。

負載均衡的第一個關鍵點是公平性,即負載均衡需要關注被調用服務實例組之間的公平性,不要出現旱的旱死,澇的澇死的情況。

負載均衡的第二個關鍵點是正確性,即對於有狀態的服務來説,負載均衡需要關心請求的狀態,將請求調度到能處理它的後端實例上,不要出現不能處理和錯誤處理的情況。

無狀態的負載均衡

無狀態的負載均衡是我們日常工作中接觸比較多的負載均衡模型,它指的是參與負載均衡的後端實例是無狀態的,所有的後端實例都是對等的,一個請求不論發向哪一個實例,都會得到相同的並且正確的處理結果,所以無狀態的負載均衡策略不需要關心請求的狀態。下面介紹兩種無狀態負載均衡算法。

輪詢

輪詢的負載均衡策略非常簡單,只需要將請求按順序分配給多個實例,不用再做其他的處理。例如,輪詢策略會將第一個請求分配給第一個實例,然後將下一個請求分配給第二個實例,這樣依次分配下去,分配完一輪之後,再回到開頭分配給第一個實例,再依次分配。輪詢在路由時,不利用請求的狀態信息,屬於無狀態的負載均衡策略,所以它不能用於有狀態實例的負載均衡器,否則正確性會出現問題。在公平性方面,因為輪詢策略只是按順序分配請求,所以適用於請求的工作負載和實例的處理能力差異都較小的情況。

權重輪詢

權重輪詢的負載均衡策略是將每一個後端實例分配一個權重,分配請求的數量和實例的權重成正比輪詢。例如有兩個實例 A,B,假設我們設置 A 的權重為 20,B 的權重為 80,那麼負載均衡會將 20% 的請求數量分配給 A,80 % 的請求數量分配給 B。權重輪詢在路由時,不利用請求的狀態信息,屬於無狀態的負載均衡策略,所以它也不能用於有狀態實例的負載均衡器,否則正確性會出現問題。在公平性方面,因為權重策略會按實例的權重比例來分配請求數,所以,我們可以利用它解決實例的處理能力差異的問題,認為它的公平性比輪詢策略要好。

有狀態負載均衡

有狀態負載均衡是指,在負載均衡策略中會保存服務端的一些狀態,然後根據這些狀態按照一定的算法選擇出對應的實例。

P2C+EWMA

在go-zero中默認使用的是P2C的負載均衡算法。該算法的原理比較簡單,即隨機從所有可用節點中選擇兩個節點,然後計算這兩個節點的負載情況,選擇負載較低的一個節點來服務本次請求。為了避免某些節點一直得不到選擇導致不平衡,會在超過一定的時間後強制選擇一次。

在該複雜均衡算法中,多出採用了EWMA指數移動加權平均的算法,表示是一段時間內的均值。該算法相對於算數平均來説對於突然的網絡抖動沒有那麼敏感,突然的抖動不會體現在請求的lag中,從而可以讓算法更加均衡。

go-zero/zrpc/internal/balancer/p2c/p2c.go:133

atomic.StoreUint64(&c.lag, uint64(float64(olag)*w+float64(lag)*(1-w)))

go-zero/zrpc/internal/balancer/p2c/p2c.go:139

atomic.StoreUint64(&c.success, uint64(float64(osucc)*w+float64(success)*(1-w)))

係數w是一個時間衰減值,即兩次請求的間隔越大,則係數w就越小。

go-zero/zrpc/internal/balancer/p2c/p2c.go:124

w := math.Exp(float64(-td) / float64(decayTime))

節點的load值是通過該連接的請求延遲 lag 和當前請求數 inflight 的乘積所得,如果請求的延遲越大或者當前正在處理的請求數越多表明該節點的負載越高。

go-zero/zrpc/internal/balancer/p2c/p2c.go:199

func (c *subConn) load() int64 {
  // plus one to avoid multiply zero
  lag := int64(math.Sqrt(float64(atomic.LoadUint64(&c.lag) + 1)))
  load := lag * (atomic.LoadInt64(&c.inflight) + 1)
  if load == 0 {
    return penalty
  }

  return load
}

源碼分析

如下源碼會涉及go-zero和gRPC,請根據給出的代碼路徑進行區分

在gRPC中,Balancer和Resolver一樣也可以自定義,同樣也是通過Register方法進行註冊

grpc-go/balancer/balancer.go:53

func Register(b Builder) {
  m[strings.ToLower(b.Name())] = b
}

Register的參數Builder為接口,在Builder接口中,Build方法的第一個參數ClientConn也為接口,Build方法的返回值Balancer同樣也是接口,定義如下:

可以看出,要想實現自定義的Balancer的話,就必須要實現balancer.Builder接口。

在瞭解了gRPC提供的Balancer的註冊方式之後,我們看一下go-zero是在什麼地方進行Balancer註冊的

go-zero/zrpc/internal/balancer/p2c/p2c.go:36

func init() {
  balancer.Register(newBuilder())
}

在go-zero中並沒有實現 balancer.Builder 接口,而是使用gRPC提供的 base.baseBuilder 進行註冊,base.baseBuilder 實現了balancer.Builder 接口。創建baseBuilder的時候調用了 base.NewBalancerBuilder 方法,需要傳入 PickerBuilder 參數,PickerBuilder為接口,在go-zero中 p2c.p2cPickerBuilder 實現了該接口。

PickerBuilder接口Build方法返回值 balancer.Picker 也是一個接口,p2c.p2cPicker 實現了該接口。

grpc-go/balancer/base/base.go:65

func NewBalancerBuilder(name string, pb PickerBuilder, config Config) balancer.Builder {
  return &baseBuilder{
    name:          name,
    pickerBuilder: pb,
    config:        config,
  }
}

各結構之間的關係如下圖所示,其中各結構模塊對應的包為:

  • balancer:grpc-go/balancer
  • base:grpc-go/balancer/base
  • p2c: go-zero/zrpc/internal/balancer/p2c

在哪裏獲取已註冊的Balancer?

通過上面的流程步驟,已經知道了如何自定義Balancer,以及如何註冊自定義的Blancer。既然註冊了肯定就會獲取,接下來看一下是在哪裏獲取已經註冊的Balancer的。

我們知道Resolver是通過解析DialContext的第二個參數target,從而得到Resolver的name,然後根據name獲取到對應的Resolver的。獲取Balancer同樣也是根據名稱,Balancer的名稱是在創建gRPC Client的時候通過配置項傳入的,這裏的p2c.Name為註冊Balancer時指定的名稱 p2c_ewma ,如下:

go-zero/zrpc/internal/client.go:50

func NewClient(target string, opts ...ClientOption) (Client, error) {
  var cli client

  svcCfg := fmt.Sprintf(`{"loadBalancingPolicy":"%s"}`, p2c.Name)
  balancerOpt := WithDialOption(grpc.WithDefaultServiceConfig(svcCfg))
  opts = append([]ClientOption{balancerOpt}, opts...)
  if err := cli.dial(target, opts...); err != nil {
    return nil, err
  }

  return &cli, nil
}

在上一篇文章中,我們已經知道當創建gRPC客户端的時候,會觸發調用自定義Resolver的Build方法,在Build方法內部獲取到服務地址列表後,通過cc.UpdateState方法進行狀態更新,後面當監聽到服務狀態變化的時候同樣也會調用cc.UpdateState進行狀態的更新,而這裏的cc指的就是 ccResolverWrapper 對象,這一部分如果忘記的話,可以再去回顧一下講解Resolver的那篇文章,以便能絲滑接入本篇:

go-zero/zrpc/resolver/internal/kubebuilder.go:51

if err := cc.UpdateState(resolver.State{
  Addresses: addrs,
}); err != nil {
  logx.Error(err)
}

這裏有幾個重要的模塊對象,如下:

  • ClientConn:grpc-go/clientconn.go:464
  • ccResolverWrapper:grpc-go/resolver_conn_wrapper.go:36
  • ccBalancerWrapper:grpc-go/balancer_conn_wrappers.go:48
  • Balancer:grpc-go/internal/balancer/gracefulswitch/gracefulswitch.go:46
  • balancerWrapper:grpc-go/internal/balancer/gracefulswitch/gracefulswitch.go:247

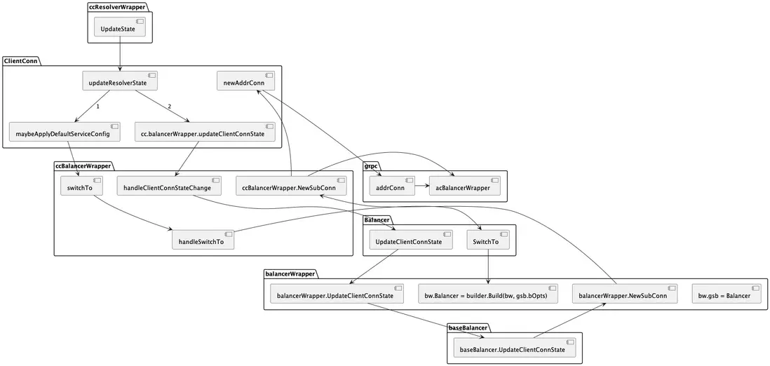
當監聽到服務狀態的變更後(首次啓動或者通過Watch監聽變化)調用 ccResolverWrapper.UpdateState 觸發更新狀態的流程,各模塊間的調用鏈路如下所示:

獲取Balancer的動作是在 ccBalancerWrapper.handleSwitchTo 方法中觸發的,代碼如下所示:

grpc-go/balancer_conn_wrappers.go:266

builder := balancer.Get(name)
if builder == nil {
  channelz.Warningf(logger, ccb.cc.channelzID, "Channel switches to new LB policy %q, since the specified LB policy %q was not registered", PickFirstBalancerName, name)
  builder = newPickfirstBuilder()
} else {
  channelz.Infof(logger, ccb.cc.channelzID, "Channel switches to new LB policy %q", name)
}

if err := ccb.balancer.SwitchTo(builder); err != nil {
  channelz.Errorf(logger, ccb.cc.channelzID, "Channel failed to build new LB policy %q: %v", name, err)
  return
}
ccb.curBalancerName = builder.Name()

然後在 Balancer.SwitchTo 方法中,調用了自定義Balancer的Build方法:

grpc-go/internal/balancer/gracefulswitch/gracefulswitch.go:121

newBalancer := builder.Build(bw, gsb.bOpts)

上文有提到Build方法的第一個參數為接口 balancer.ClientConn ,而這裏傳入的為 balancerWrapper ,所以gracefulswitch.balancerWrapper實現了該接口:

到這裏我們已經知道了獲取自定義Balancer是在哪裏觸達的,以及在哪裏獲取的自定義的Balancer,和balancer.Builder的Build方法在哪裏被調用。

通過上文可知這裏的balancer.Builder為baseBuilder,所以調用的Build方法為baseBuilder的Build方法,Build方法的定義如下:

grpc-go/balancer/base/balancer.go:39

func (bb *baseBuilder) Build(cc balancer.ClientConn, opt balancer.BuildOptions) balancer.Balancer {
  bal := &baseBalancer{
    cc:            cc,
    pickerBuilder: bb.pickerBuilder,

    subConns: resolver.NewAddressMap(),
    scStates: make(map[balancer.SubConn]connectivity.State),
    csEvltr:  &balancer.ConnectivityStateEvaluator{},
    config:   bb.config,
  }
  bal.picker = NewErrPicker(balancer.ErrNoSubConnAvailable)
  return bal
}

Build方法返回了baseBalancer,可以知道baseBalancer實現了balancer.Balancer接口:

再來回顧下這個流程,其實主要做了如下幾件事:

  1. 在自定義的Resolver中監聽服務狀態的變更
  2. 通過UpdateState來更新狀態
  3. 獲取自定義的Balancer
  4. 執行自定義Balancer的Build方法獲取Balancer

如何創建連接?

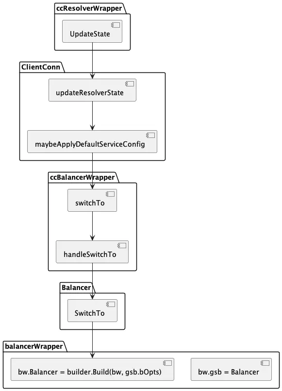
繼續回到ClientConn的updateResolverState方法,在方法的最後調用balancerWrapper.updateClientConnState方法更新客户端的連接狀態:

grpc-go/clientconn.go:664

uccsErr := bw.updateClientConnState(&balancer.ClientConnState{ResolverState: s, BalancerConfig: balCfg})
if ret == nil {
ret = uccsErr // prefer ErrBadResolver state since any other error is
// currently meaningless to the caller.
}

後面的調用鏈路如下圖所示:

最終會調用baseBalancer.UpdateClientConnState方法:

grpc-go/balancer/base/balancer.go:94

func (b *baseBalancer) UpdateClientConnState(s balancer.ClientConnState) error {
  // .............
  b.resolverErr = nil
  addrsSet := resolver.NewAddressMap()
  for _, a := range s.ResolverState.Addresses {
    addrsSet.Set(a, nil)
    if _, ok := b.subConns.Get(a); !ok {
      sc, err := b.cc.NewSubConn([]resolver.Address{a}, balancer.NewSubConnOptions{HealthCheckEnabled: b.config.HealthCheck})
      if err != nil {
        logger.Warningf("base.baseBalancer: failed to create new SubConn: %v", err)
        continue
      }
      b.subConns.Set(a, sc)
      b.scStates[sc] = connectivity.Idle
      b.csEvltr.RecordTransition(connectivity.Shutdown, connectivity.Idle)
      sc.Connect()
    }
  }
  for _, a := range b.subConns.Keys() {
    sci, _ := b.subConns.Get(a)
    sc := sci.(balancer.SubConn)
    if _, ok := addrsSet.Get(a); !ok {
      b.cc.RemoveSubConn(sc)
      b.subConns.Delete(a)
    }
  }

  // ................
}

當第一次觸發調用UpdateClientConnState的時候,如下代碼中 ok 為 false:

_, ok := b.subConns.Get(a);

所以會創建新的連接:

sc, err := b.cc.NewSubConn([]resolver.Address{a}, balancer.NewSubConnOptions{HealthCheckEnabled: b.config.HealthCheck})

這裏的 b.cc 即為 balancerWrapper,忘記的盆友可以往上翻看複習一下,也就是會調用 balancerWrapper.NewSubConn創建連接

grpc-go/internal/balancer/gracefulswitch/gracefulswitch.go:328

func (bw *balancerWrapper) NewSubConn(addrs []resolver.Address, opts balancer.NewSubConnOptions) (balancer.SubConn, error) {
  // .............

  sc, err := bw.gsb.cc.NewSubConn(addrs, opts)
  if err != nil {
    return nil, err
  }
  
  // .............
  
  bw.subconns[sc] = true
  
  // .............
}

bw.gsb.cc即為ccBalancerWrapper,所以這裏會調用ccBalancerWrapper.NewSubConn創建連接:

grpc-go/balancer_conn_wrappers.go:299

func (ccb *ccBalancerWrapper) NewSubConn(addrs []resolver.Address, opts balancer.NewSubConnOptions) (balancer.SubConn, error) {
  if len(addrs) <= 0 {
    return nil, fmt.Errorf("grpc: cannot create SubConn with empty address list")
  }
  ac, err := ccb.cc.newAddrConn(addrs, opts)
  if err != nil {
    channelz.Warningf(logger, ccb.cc.channelzID, "acBalancerWrapper: NewSubConn: failed to newAddrConn: %v", err)
    return nil, err
  }
  acbw := &acBalancerWrapper{ac: ac}
  acbw.ac.mu.Lock()
  ac.acbw = acbw
  acbw.ac.mu.Unlock()
  return acbw, nil
}

最終返回的是acBalancerWrapper對象,acBalancerWrapper實現了balancer.SubConn接口:

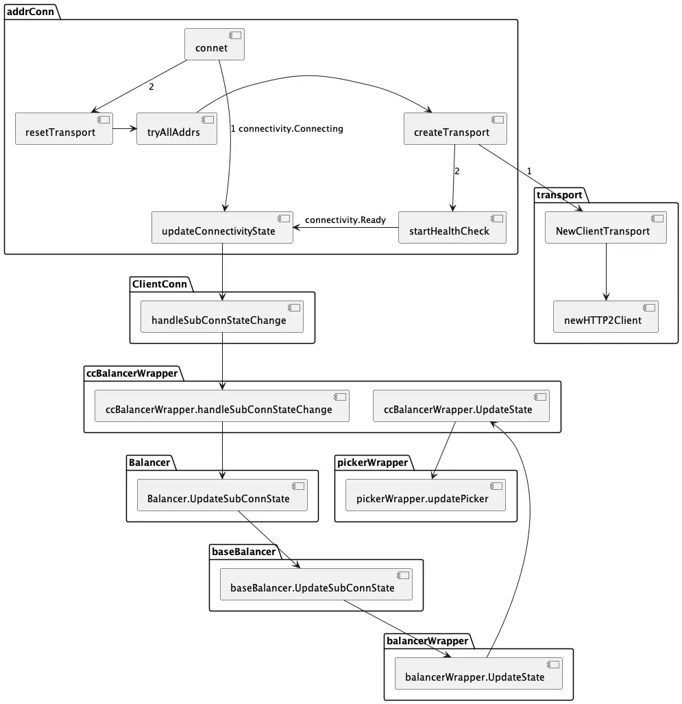
調用流程圖如下所示:

創建連接的默認狀態為 connectivity.Idle :

grpc-go/clientconn.go:699

func (cc *ClientConn) newAddrConn(addrs []resolver.Address, opts balancer.NewSubConnOptions) (*addrConn, error) {
  ac := &addrConn{
    state:        connectivity.Idle,
    cc:           cc,
    addrs:        addrs,
    scopts:       opts,
    dopts:        cc.dopts,
    czData:       new(channelzData),
    resetBackoff: make(chan struct{}),
  }
 
  // ...........
}

在gRPC中為連接定義了五種狀態,分別如下:

const (
  // Idle indicates the ClientConn is idle.
  Idle State = iota
  // Connecting indicates the ClientConn is connecting.
  Connecting
  // Ready indicates the ClientConn is ready for work.
  Ready
  // TransientFailure indicates the ClientConn has seen a failure but expects to recover.
  TransientFailure
  // Shutdown indicates the ClientConn has started shutting down.
  Shutdown
)

baseBalancer 中通過b.scStates保存創建的連接,初始狀態也為connectivity.Idle,之後通過sc.Connect()進行連接:

grpc-go/balancer/base/balancer.go:112

b.subConns.Set(a, sc)
b.scStates[sc] = connectivity.Idle
b.csEvltr.RecordTransition(connectivity.Shutdown, connectivity.Idle)
sc.Connect()

這裏sc.Connetc調用的是acBalancerWrapper的Connect方法,可以看到這裏創建連接是異步進行的:

grpc-go/balancer_conn_wrappers.go:406

func (acbw *acBalancerWrapper) Connect() {
  acbw.mu.Lock()
  defer acbw.mu.Unlock()
  go acbw.ac.connect()
}

最後會調用addrConn.connect方法:

grpc-go/clientconn.go:786

func (ac *addrConn) connect() error {
  ac.mu.Lock()
  if ac.state == connectivity.Shutdown {
    ac.mu.Unlock()
    return errConnClosing
  }
  if ac.state != connectivity.Idle {
    ac.mu.Unlock()
    return nil
  }
  ac.updateConnectivityState(connectivity.Connecting, nil)
  ac.mu.Unlock()

  ac.resetTransport()
  return nil
}

從connect開始的調用鏈路如下所示:

在baseBalancer的UpdateSubConnState方法的最後,更新了Picker為自定義的Picker:

grpc-go/balancer/base/balancer.go:221

b.cc.UpdateState(balancer.State{ConnectivityState: b.state, Picker: b.picker})

在addrConn方法的最後會調用ac.resetTransport()真正的進行連接的創建:

當連接已經創建好,處於Ready狀態,最後調用baseBalancer.UpdateSubConnState方法,此時s==connectivity.Ready為true,而oldS == connectivity.Ready為false,所以會調用b.regeneratePicker()方法:

if (s == connectivity.Ready) != (oldS == connectivity.Ready) ||
    b.state == connectivity.TransientFailure {
    b.regeneratePicker()
}
func (b *baseBalancer) regeneratePicker() {
  if b.state == connectivity.TransientFailure {
    b.picker = NewErrPicker(b.mergeErrors())
    return
  }
  readySCs := make(map[balancer.SubConn]SubConnInfo)

  // Filter out all ready SCs from full subConn map.
  for _, addr := range b.subConns.Keys() {
    sci, _ := b.subConns.Get(addr)
    sc := sci.(balancer.SubConn)
    if st, ok := b.scStates[sc]; ok && st == connectivity.Ready {
      readySCs[sc] = SubConnInfo{Address: addr}
    }
  }
  b.picker = b.pickerBuilder.Build(PickerBuildInfo{ReadySCs: readySCs})
}

在regeneratePicker中獲取了處於connectivity.Ready狀態可用的連接,同時更新了picker。還記得b.pickerBuilder嗎?b.b.pickerBuilder為在go-zero中自定義實現的base.PickerBuilder接口。

go-zero/zrpc/internal/balancer/p2c/p2c.go:42

func (b *p2cPickerBuilder) Build(info base.PickerBuildInfo) balancer.Picker {
  readySCs := info.ReadySCs
  if len(readySCs) == 0 {
    return base.NewErrPicker(balancer.ErrNoSubConnAvailable)
  }

  var conns []*subConn
  for conn, connInfo := range readySCs {
    conns = append(conns, &subConn{
      addr:    connInfo.Address,
      conn:    conn,
      success: initSuccess,
    })
  }

  return &p2cPicker{
    conns: conns,
    r:     rand.New(rand.NewSource(time.Now().UnixNano())),
    stamp: syncx.NewAtomicDuration(),
  }
}

最後把自定義的Picker賦值為 ClientConn.blockingpicker.picker屬性。

grpc-go/balancer_conn_wrappers.go:347

func (ccb *ccBalancerWrapper) UpdateState(s balancer.State) {
  ccb.cc.blockingpicker.updatePicker(s.Picker)
  ccb.cc.csMgr.updateState(s.ConnectivityState)
}

如何選擇已創建的連接?

現在已經知道了如何創建連接,以及連接其實是在 baseBalancer.scStates 中管理,當連接的狀態發生變化,則會更新 baseBalancer.scStates 。那麼接下來我們來看一下gRPC是如何選擇一個連接進行請求的發送的。

當gRPC客户端發起調用的時候,會調用ClientConn的Invoke方法,一般不會主動使用該方法進行調用,該方法的調用一般是自動生成:

grpc-go/examples/helloworld/helloworld/helloworld_grpc.pb.go:39

func (c *greeterClient) SayHello(ctx context.Context, in *HelloRequest, opts ...grpc.CallOption) (*HelloReply, error) {
  out := new(HelloReply)
  err := c.cc.Invoke(ctx, "/helloworld.Greeter/SayHello", in, out, opts...)
  if err != nil {
    return nil, err
  }
  return out, nil
}

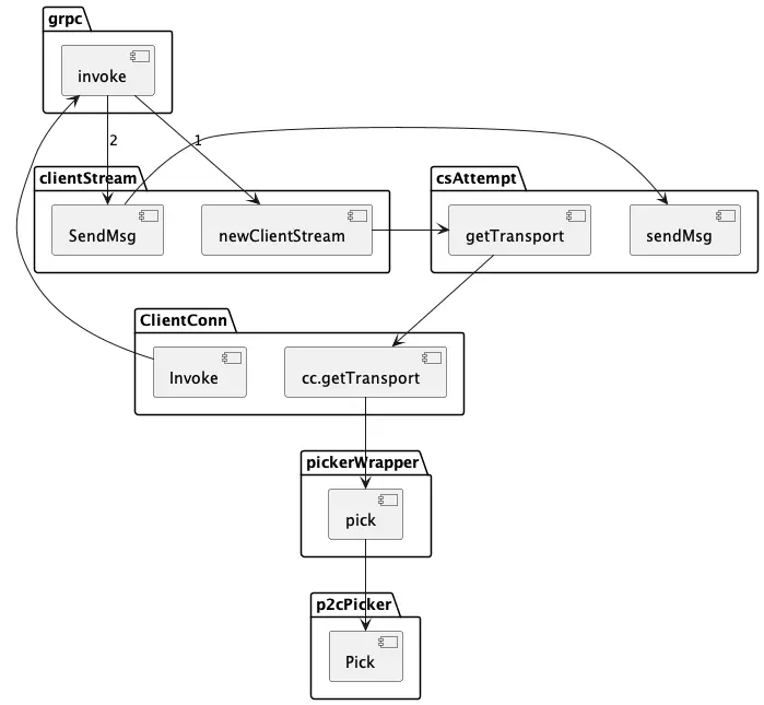
如下為發起請求的調用鏈路,最終會調用p2cPicker.Pick方法獲取連接,我們自定義的負載均衡算法一般都在Pick方法中實現,獲取到連接之後,通過sendMsg發送請求。

grpc-go/stream.go:945

func (a *csAttempt) sendMsg(m interface{}, hdr, payld, data []byte) error {
  cs := a.cs
  if a.trInfo != nil {
    a.mu.Lock()
    if a.trInfo.tr != nil {
      a.trInfo.tr.LazyLog(&payload{sent: true, msg: m}, true)
    }
    a.mu.Unlock()
  }
  if err := a.t.Write(a.s, hdr, payld, &transport.Options{Last: !cs.desc.ClientStreams}); err != nil {
    if !cs.desc.ClientStreams {
      return nil
    }
    return io.EOF
  }
  if a.statsHandler != nil {
    a.statsHandler.HandleRPC(a.ctx, outPayload(true, m, data, payld, time.Now()))
  }
  if channelz.IsOn() {
    a.t.IncrMsgSent()
  }
  return nil
}

源碼分析到此就結束了,由於篇幅有限沒法做到面面俱到,所以本文只列出了源碼中的主要路徑。

結束語

Balancer相關的源碼還是有點複雜的,筆者也是讀了好幾遍才理清脈絡,所以如果讀了一兩遍感覺沒有頭緒也不用着急,對照文章的脈絡多讀幾遍就一定能搞懂。

如果有疑問可以隨時找我討論,在社區羣中可以搜索dawn_zhou找到我。

希望本篇文章對你有所幫助,你的點贊是作者持續輸出的最大動力。

項目地址

https://github.com/zeromicro/go-zero

歡迎使用 go-zerostar 支持我們!

微信交流羣

關注『微服務實踐』公眾號並點擊 交流羣 獲取社區羣二維碼。

user avatar tekin_cn 頭像 gouguoyin 頭像 guyan0319 頭像 roseduan 頭像
4 位用戶收藏了這個故事!

發佈 評論

Some HTML is okay.