博客 / 詳情

返回

Git、GitHub、GitLab Flow,傻傻分不清?一圖看懂各種分支管理模型

理論是灰色的,生命之樹常青。

引言

任何一家公司乃至於一個小組織,只要有寫代碼的地方,就有代碼版本管理的主場,初入職場,總會遇到第一個攔路虎 git 管理流程,但是每一個企業似乎都有自己的 git 管理流程,倘若我們能掌握常用的 git 分支管理模型,那麼無論碰到什麼樣的 git 管理流程,只不過都是這些管理模型的衍生與簡化而已。

背景

目前筆者所在的前端部門,技術棧是 React & RN 為主,Vue 為輔,也就是説 React 和 Vue 雙棧共存,可以説是研發環境比較複雜了,運維部門也制定了相應的 git 管理模型,不過也是比較通用的,那麼如何制定一個符合前端部門的 git 管理模型尤為重要,且不可與運維部門的管理模型相沖突,由此便誕生了此篇文章。

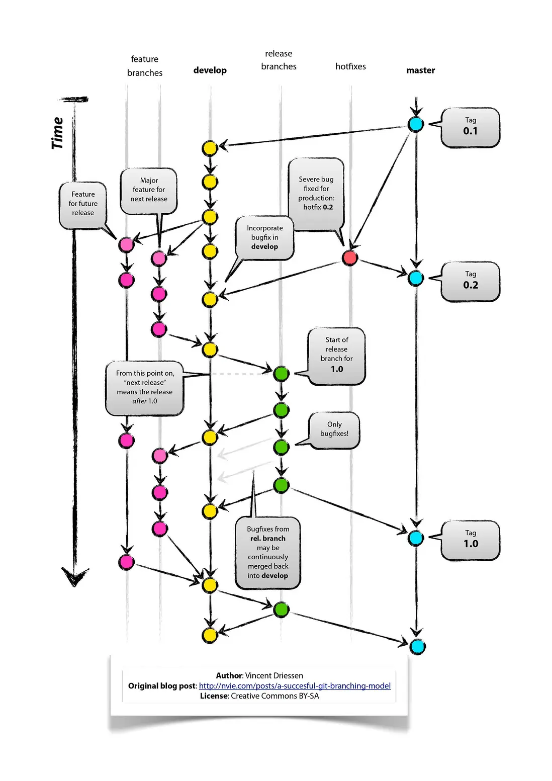
Git Flow

由著名大佬 Vincent Driessen 在《A successful Git branching model》一文中,提出影響深遠的 git 代碼管理模型,在現如今依然許多中大型企業在沿用,下面是他提出的流程圖:

優點:分支管理嚴格,代碼合併清晰,適合於中大型團隊應用。
缺點:分支流程過多反而也是一種缺點

GitHub Flow

GitHub 於 2011 年創建,遵循以下 6 條原則:

  1. master 分支永遠是隨時可部署發佈的
  2. 需求新增基於 master 分支,並創建一個語義化分支
  3. 定期推送本地分支到遠端
  4. 合併到 master 需要提 PR
  5. PR 一旦經過 code review 無誤後即可合併到 master
  6. master 一旦接收到合併請求,即可立即部署發佈

其大概的流程圖如下:\

圖源 gaboesquivel.com

優點:分支足夠簡單,且符合人類思維邏輯,適用於持續發佈場景
缺點:針對多版本產品線則不適用

GitLab Flow

GitLab 在 2014 年提出 11 條最佳實踐,更多請點擊這裏,其相對 GitHub 增加了環境分支,且代碼必須由上游master)向下游staging)發展,並且針對持續發佈和版本發佈都提出了相應的準則,下面是其大致流程圖:

優點:git 提交歷史更加清晰、簡潔與易讀
缺點:對開發人員的能力提出了更高的要求,當存在多產品線時,和 Git Flow 相比平分秋色

TrunkBased

研發團隊只在 master 分支進行功能開發,當達到發佈的條件時,直接遷出一個只讀分支發佈,只讀分支顧名思義就是不接收任何新代碼合併,以及在只讀分支上進行修改;當研發人員相對較多時則可以使用可擴展版本,增加了功能分支,但是功能分支不超過兩三天則必須要合併到 master 分支,其大致的流程圖如下:

TrunkBased.png

優點:簡單清晰,單兵作戰最佳選擇,適合維護後期超穩定的項目
缺點:不適用多版本共存的項目

OneFlow

Adam Ruka 於2017年提出,可以簡單的理解為 Git Flow 的簡化版本,除了 develop 開發分支和最新發布 master 分支,其餘皆是臨時分支,一旦開發完成即可刪除臨時分支,其中具體細則可查看這裏,下面是其大致流程圖:

OneFlow.png

優點:單一版本首選,git 提交歷史簡介清晰易讀
缺點:不適合持續交付或持續部署的項目,也不適用多版本共存的項目

AoneFlow

由阿里巴巴技術專家林帆基於 TrunkBased 和 GitFlow 提出的一種新改進,其主要分為三種分支類型:主幹分支、特性分支以及發佈分支,並且提出了三個基本準則:

  1. 主幹創建特性分支,且不允許合併回主幹分支
  2. 合併特性分支,形成發佈分支
  3. 發佈到線上正式環境後,合併相應的發佈分支到主幹,在主幹添加標籤,同時刪除該發佈分支關聯的特性分支

下面是其大致的流程圖:

AoneFlow.png

優點:靈活易用,通過組合生成分支往往可以實現多種高級玩法
缺點:複雜度稍高,如果沒有配套的工具規範往往會出現“無效分支”的出現

總結

介紹了眾多的分支管理模型,那麼我們該如何挑選適合自己團隊的方案呢?在這裏製作了一個思維導航圖,詳情如下:

guideFlow.png

參考:
[1] a-successful-git-branching-model
[2] githubflow
[3] what-are-gitlab-flow-best-practices
[4] oneflow-a-git-branching-model-and-workflow
[5] 在阿里,我們如何管理代碼分支?

user avatar
0 位用戶收藏了這個故事!

發佈 評論

Some HTML is okay.