博客 / 詳情

返回

前端構建工具webpack(原理篇)

目的:瞭解輸入打包命令後發生了什麼事情

本質:Node去運行一個js文件,這個js文件做的事情就是鋪墊好流程,接着啓動打包流程。

首先我們先來了解一下這個js文件到底有什麼東西,再來引出概念。

我把這個文件形容為一個車間,那麼車間最重要的是什麼呢,最重要的是要有機牀。
這個機牀在webpack構建中稱之為Compiler。它是一個編譯類。

那麼這個機牀要需要啓動的話要先準備什麼,需要先輸入它該怎麼運行的參數。
這個參數就是我們編寫的webpack.config.js配置文件。也還需要其他shell配置。

輸入完參數,接着我們需要在機牀上安裝一些機械手去控制零件變化,這些機械手就是它的插件。稱為Plugin

加載完插件後,機牀(編譯器Compiler)就可以開始工作了。

這個在webpack整個核心的打包核心階段稱之為初始化階段

1.創建編譯器對象(new Compiler());
2.初始化參數(options);
3.初始化編譯環境(加載插件Plugin);**
4.開始編譯(compilere.run);**

那這個編譯器怎麼工作的。

首先這個車牀它之前已經準備好了參數和設備,那麼現在就該有某個東西推着這些零件往前走,這個東西就是滾動帶。在webpack裏面叫Compilation。它代表了單次構建過程。由它來推動着打包過程。

它是如何推動這個過程呢?

首先我們需要確定好入口處在哪裏,然後從這裏開始加載,目標就是生成一個入口模塊對象。

在生成模塊過程中需要將有些零件轉換成可加工的形式,由於在webpack只能識別js文件,所以我們在構建過程中把其他資源文件例如css,sass,png等格式的文件進行處理轉換成可加工的形式。這個過程需要用到的就是Loader(加載器)。Loader能將這些資源文件進行處理解析,成為可被進行處理的形式。這些加載器是從哪裏來的呢,就是我們在一開始初始化參數時定義的。Compilation會從編譯器那邊拿到這些loader的信息進行處理最後將模塊轉義成標準的js內容。

接着這些零件可以處理了,但是雜亂無章的零件讓機器不好處理,我們需要將這些零件都聯繫到一起。(即找到它們所有的依賴關係)但想要找到這個零件需要用到哪個零件進行組件都不知道從哪看起。這時我們就需要先讓零件序列化,能按圖索驥的去操作它。用到了babel/paser將它們解析成AST對象

稍微解釋一下AST,它叫做抽象語法樹(abstract syntax code,AST)是源代碼的抽象語法結構的樹狀表示。簡而言之,它可以表示源代碼中的每一個結構。
例如:image.png

有了Ast對象,現在就可以獲取這個模塊對應的依賴。

怎麼獲取這個模塊對應的依賴呢?

babel/traverse這個工具可以通過import/require語句來進行判斷。這時找到入口文件所需要的依賴之後注入到依賴數組中,生成一個含有文件名,ast對象,依賴數組的入口模塊。
接着在重複上述步驟遞歸去找到入口模塊下的依賴對應的依賴。這時將所有的零件都聯繫起來。

展開説一下找尋依賴關係的步驟,假如入口文件的依賴關係如下:
image.png

經過加工後形成入口模塊流程如下:
image.png

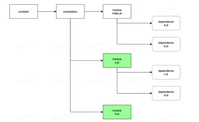
這時compliation會依次去遍歷這兩個依賴文件,生成對應的模板:
image.png

由於a.js文件下仍有依賴文件,所以compliation會繼續遍歷,直到沒有新的依賴為止:
image.png

這個階段在webpack整個核心的打包核心階段稱之為構建階段
1.編譯模塊(make);loader解析,生成ast對象,構建入口模塊
2.完成模塊編譯;找到入口模塊下的所有依賴關係,生成不同模塊。

此時我們把一個個零件加工好了,也把它們之間的關係標明瞭,最後就是要將它們包裝起來。這時需要用的包裝紙包裝成小成品,在webpack裏面叫做chunk。按照一定的規則分成一個個chunk,一個chunk可以包含一個模塊或者多個模塊。將一個個chunk添加到輸出列表中去。最後調用node的文件流(fs),根據配置好的出口路徑和文件名,把文件寫到文件系統中去生成一個js打包文件。

這個階段在webpack整個核心的打包核心階段稱之為生成階段

1.輸入資源(seal);根據依賴關係生成一個個chunk,添加到輸出列表。
2.寫入文件系統;根據配置出口路徑和文件名,進行寫入。

整體的文件形態流轉:

image.png

總結

webpack基本的構建流程大體上如上述所示,但是還有涉及的很多細節無法進行逐一展開,但理解了大概的流程會對webpack有一個新的認識,它之所強大是因為這條流程基本是不變的,而且拓展性強,它利用loader,plugin插件來不斷壯大它的生態,成為了前端一個不那麼容易被替代的構建工具。

user avatar
0 位用戶收藏了這個故事!

發佈 評論

Some HTML is okay.