Stories

Detail Return Return

Cursor 最強競爭對手來了,專治複雜大項目,免費一個月 - Stories Detail

Augment Agent 發佈後,國內的自媒體現在清一色都是上面的畫風👆

到處都是“再見 Cursor” 之類的言論👀

什麼?你還不知道發生了什麼?看圖👇

實際上很多文章作者在此之前可能根本就沒有聽説過這個產品~

Augment Code 其實早就存在了,它創立於 2022 年,由兩位科技巨頭前員工聯合創辦:曾在微軟擔任高級軟件開發工程師的 Igor Ostrovsky 以及谷歌前人工智能研究員 Guy Gur-Ari。這家公司截止目前已完成了 2.7 億美元融資,估值已攀升至近 9.77 億美元。

與 Cursor 相比,Augment Code 有兩個明顯的區別:

  1. Augment Code 直接提供了 Vim Plugin 的 AI 編碼產品,除此之外,還支持 Jetbrains、VS Code、GitHub 以及 Slack,你想要的它都有。

  1. Cursor 是基於 Claude 模型開發的,而 Augment Code 一開始就自己訓練模型,優勢顯而易見:只要模型能力有了大的突破,就一定能碾壓 Cursor

4 月 3 號他們發佈了 Augment Agent,專為大型代碼庫打造,具備 20 萬 tokens 的超長上下文、持久記憶和深度工具集成。不過產品形態卻不是一個全新的 IDE,而是作為 IDE 的插件。

按照慣例,評分榜是一定要刷的,按照官方説法,Augment Agent 在 SWE-bench Verified 行業基準測試中已經拿到了第一名,超過了 Claude 3.7 Sonnet 和 o1 推理模型。

先來看看它有哪些功能:

深入骨髓的“代碼庫理解”

它不像其他工具那樣只看當前文件或者一點點上下文,而是會努力去學習和理解你的整個項目,包括代碼結構、依賴關係、不同模塊是怎麼交互的等等。這樣一來,它給出的建議、生成的代碼,甚至是幫你重構,都會更有針對性,更貼合你項目的實際情況。

🧩 持久記憶

Augment Agent 會自動適應你的工作方式:

  • 學習你的編碼風格
  • 記住之前的代碼重構
  • 根據你的習慣和約定進行調整

這個記憶會隨着時間慢慢積累,形成自己的個人風格,無需在每個會話中重新引導。

只要點擊對話框這個位置,就可以看到持久化記憶內容了:

⚙️ 完整開發工作流

除了能無縫集成到 VS Code、JetBrains 這些主流 IDE 裏,Augment Code 還能跟你常用的項目管理工具(比如 Jira、Linear)、文檔工具(比如 Confluence、Notion)打通,讓 AI 的能力更好地融入你的整個開發工作流。

而且無需切換工具,即可完成從工單到代碼再到 PR 的整個流程,只需要使用以下這些指令即可:

  • @GitHub: 創建分支、提交代碼、發起 PR
  • @Linear: 問題檢測與解決
  • @Notion@JIRA@Confluence: 將上下文信息轉化為實際代碼

🐛 可視化調試

只需要拖入截圖,Augment Agent 就能自動識別 UI 問題(CSS、佈局、邏輯),並提供修復建議。

🛡️ 版本控制

每一步操作都會被記錄,每一次編輯都可以撤銷。

Augment Agent 在執行操作前會創建檢查點,讓你在擁有完全控制權的同時,不會降低開發效率。

總結一下,Augment Agent 的核心理念就是:要想真正幫到開發者,光會寫代碼還不夠,必須得先深度理解你那龐大又複雜的代碼庫

再來看一下定價:

專業版定價 30$ 每月,還有企業版,同時也支持免費版。不過好消息是:目前可以免費無限次使用

趕緊用起來!!!

Augment Code 試用

既然 Augment 可以作為 VS Code 和 Jetbrains 的插件,而 Sealos DevBox 也是支持 VS Code 和 Jetbrains 遠程開發的,嘿嘿,那我就拿 DevBox 遠程開發環境來開發測試吧,即用即開,對本地環境不會有絲毫的污染。

至於其他好處嘛,看圖👇

安裝 Augment 插件

以 VS Code 為例,我們來安裝插件:

安裝完成後需要登錄,登錄之後就可以使用了。

創建 DevBox 開發環境

在瀏覽器中打開 Sealos Cloud,在控制枱中找到並點擊 "DevBox" 圖標,進入 DevBox 界面,點擊"新建項目"按鈕,進入項目配置頁面。

在"運行環境"配置區域:

  • 選擇適合您項目的開發框架或編程語言。
  • 使用資源配置滑塊,根據項目需求設置 CPU 核心數和內存大小。

在"網絡配置"區域,您需要進行以下設置:

  • 端口配置: - 設置應用程序的主要訪問端口。 - 如需添加更多端口,可點擊"添加端口"進行配置。
  • 公網訪問設置: - 開啓此選項後,外部用户可通過域名從公網訪問您的應用。 - 默認關閉,根據需要開啓。
  • 域名設置: - 系統默認提供一個 Sealos 子域名。 - 如需使用自定義域名,可點擊"自定義域名"並按提示操作。

確認所有配置無誤後,點擊"新建項目"按鈕完成創建。

點擊創建後,Sealos DevBox 將自動完成以下配置:

  1. 按照設定分配計算資源(CPU、內存)。
  2. 配置選定的開發環境(框架/語言環境)。
  3. 設置網絡參數和域名解析。

配置完成後,就可以使用 VS Code 連接開發了。

VS Code 連接開發環境

在 DevBox 的項目列表中找到您剛剛創建的項目,在"操作"列中,點擊 VS Code 圖標。

接下來系統會自動在您的本地計算機上啓動 VS Code,然後 VS Code 會彈出提示窗口,引導您安裝 DevBox 插件:

安裝完成後,VS Code 將會自動與您的 DevBox 開發環境建立遠程連接。

安裝 Augment 插件到遠程環境

遠程開發環境中無法使用本地安裝的 Augment 插件,所以我們需要在遠程開發環境獨立安裝 Augment 插件:

安裝完成後就可以使用了:

問題 1:Sealos DevBox 原理

DevBox 挺有意思的,就是不知道它是怎麼實現的,剛好 Sealos 是完全開源的嘛,給 Augment 掃描一下問問看👀

在 VS Code 中打開終端,先把當前項目根目錄下所有文件都刪了,然後再克隆 Sealos 倉庫到當前目錄:

rm -rf {*,.*}
git clone https://github.com/labring/sealos .

開始提問!

整體架構解釋的沒啥問題。

再來看看後端實現部分:

這裏提到了 3 個核心的自定義資源:

  • Devbox:定義了開發環境規格
  • Runtime:定義了開發環境的運行時
  • DevBoxRelease:用於管理 DevBox 的版本發佈

並且還給出了相應的核心字段和控制器實現,這不比我自己直接啃源碼香?👍

不止這些,後面還介紹了前端實現等等,我就不放圖了。

問題 2: Sealos DevBox 冷關機實現

接下來我又問了 Sealos DevBox 的冷關機原理:

它給我洋洋灑灑解釋了一大堆,非常詳細,還給出了具體的代碼實現,太長了,我就截個片段吧:

我們直接看最後總結部分:

理解到位,冷關機除了會刪除 Pod,還會刪除對應的 Service 和 Ingress,這樣關機之後就不會進行任何計費了,是不是還有同學不知道這個新操作呢?快去試試冷關機,能省一筆是一筆!

為了便於理解,我還讓它給我畫了冷關機的詳細交互圖。

這是它給出的冷關機過程中各組件之間的時序交互圖:

這是它給出的冷關機的核心流程和各個階段:

這是它給出的冷關機過程中各組件之間的數據流和交互關係:

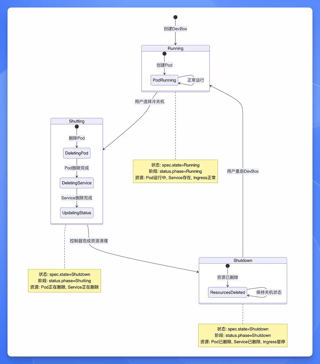
還有還有,它還給出了 DevBox 在冷關機過程中的狀態轉換圖:

你這。。我這。。哎呀,你看你。。。

問題 3:做一個案例頁面

我讓它幫我給 Sealos 官網新增一個案例頁面,提示詞非常的樸素,沒有什麼花裏胡哨的 prompt 技巧:

我想新增一個 Case 頁面,請參考這個產品的 Case 頁面給我提供一些詳細的設計方案:xxxxx

它自己會主動去訪問我提供的參考頁面,然後開始實現我的需求。

中間的 debug 過程我就不細説了,最終的成品是這樣的:

現在這個案例頁面已經上線了。

順便説一句:我根本不懂前端

(全文完)

Add a new Comments

Some HTML is okay.