动态

详情 返回 返回

《深入理解Mybatis原理》MyBatis動態SQL原理 - 动态 详情

引入

我們在使用mybatis的時候,會在xml中編寫sql語句。比如這段動態sql代碼:

<update id="update" parameterType="org.format.dynamicproxy.mybatis.bean.User">
    UPDATE users
    <trim prefix="SET" prefixOverrides=",">
        <if test="name != null and name != ''">
            name = #{name}
        </if>
        <if test="age != null and age != ''">
            , age = #{age}
        </if>
        <if test="birthday != null and birthday != ''">
            , birthday = #{birthday}
        </if>
    </trim>
    where id = ${id}
</update>

mybatis底層是如何構造這段sql的?

關於動態SQL的接口和類

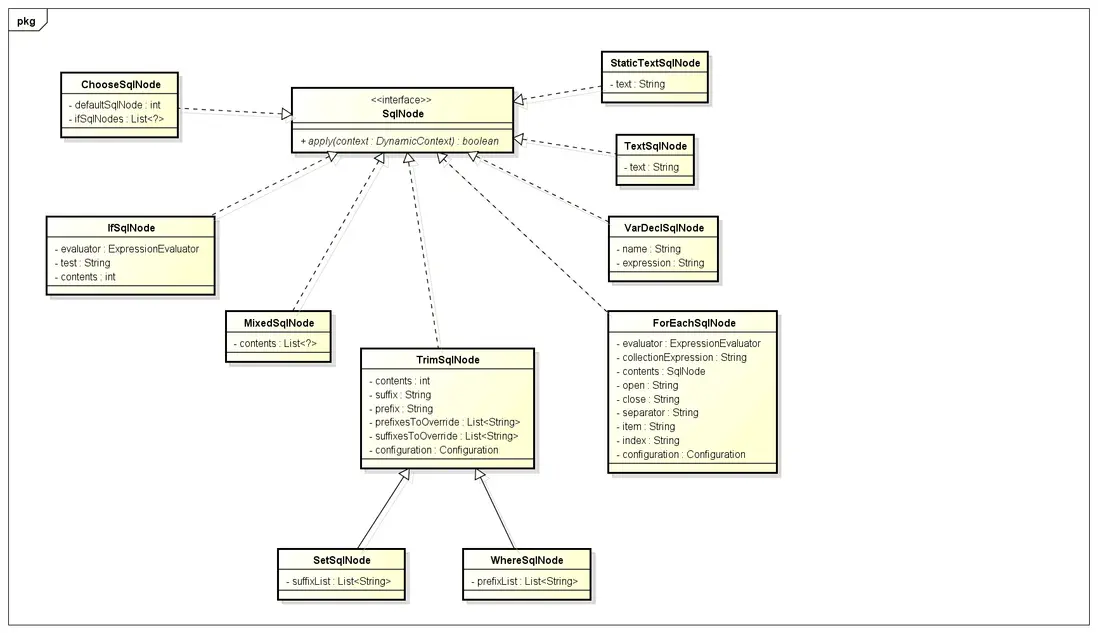
SqlNode接口,簡單理解就是xml中的每個標籤,比如上述sql的update,trim,if標籤:

public interface SqlNode {
    boolean apply(DynamicContext context);
}

SqlSource Sql源接口,代表從xml文件或註解映射的sql內容,主要就是用於創建BoundSql,有實現類DynamicSqlSource(動態Sql源),StaticSqlSource(靜態Sql源)等:

public interface SqlSource {
    BoundSql getBoundSql(Object parameterObject);
}

BoundSql類,封裝mybatis最終產生sql的類,包括sql語句,參數,參數源數據等參數:

XNode,一個Dom API中的Node接口的擴展類:

BaseBuilder接口及其實現類(屬性,方法省略了,大家有興趣的自己看),這些Builder的作用就是用於構造sql:

下面我們簡單分析下其中4個Builder:

  • XMLConfigBuilder:解析mybatis中configLocation屬性中的全局xml文件,內部會使用XMLMapperBuilder解析各個xml文件。
  • XMLMapperBuilder:遍歷mybatis中mapperLocations屬性中的xml文件中每個節點的Builder,比如user.xml,內部會使用XMLStatementBuilder處理xml中的每個節點。
  • XMLStatementBuilder:解析xml文件中各個節點,比如select,insert,update,delete節點,內部會使用XMLScriptBuilder處理節點的sql部分,遍歷產生的數據會丟到Configuration的mappedStatements中。
  • XMLScriptBuilder:解析xml中各個節點sql部分的Builder。

LanguageDriver接口及其實現類(屬性,方法省略了,大家有興趣的自己看),該接口主要的作用就是構造sql:

簡單分析下XMLLanguageDriver(處理xml中的sql,RawLanguageDriver處理靜態sql):XMLLanguageDriver內部會使用XMLScriptBuilder解析xml中的sql部分。

源碼分析

Spring與Mybatis整合的時候需要配置SqlSessionFactoryBean,該配置會加入數據源和mybatis xml配置文件路徑等信息:

<bean id="sqlSessionFactory" class="org.mybatis.spring.SqlSessionFactoryBean">
    <property name="dataSource" ref="dataSource"/>
    <property name="configLocation" value="classpath:mybatisConfig.xml"/>
    <property name="mapperLocations" value="classpath*:org/format/dao/*.xml"/>
</bean>

我們就分析這一段配置背後的細節:

SqlSessionFactoryBean實現了Spring的InitializingBean接口,InitializingBean接口的afterPropertiesSet方法中會調用buildSqlSessionFactory方法 該方法內部會使用XMLConfigBuilder解析屬性configLocation中配置的路徑,還會使用XMLMapperBuilder屬性解析mapperLocations屬性中的各個xml文件。部分源碼如下:

由於XMLConfigBuilder內部也是使用XMLMapperBuilder,我們就看看XMLMapperBuilder的解析細節:

我們關注一下,增刪改查節點的解析:

XMLStatementBuilder的解析:

默認會使用XMLLanguageDriver創建SqlSource(Configuration構造函數中設置)。

XMLLanguageDriver創建SqlSource:

XMLScriptBuilder解析sql:

得到SqlSource之後,會放到Configuration中,有了SqlSource,就能拿BoundSql了,BoundSql可以得到最終的sql。

實例分析

以下面的xml解析大概説下parseDynamicTags的解析過程:

<update id="update" parameterType="org.format.dynamicproxy.mybatis.bean.User">
    UPDATE users
    <trim prefix="SET" prefixOverrides=",">
        <if test="name != null and name != ''">
            name = #{name}
        </if>
        <if test="age != null and age != ''">
            , age = #{age}
        </if>
        <if test="birthday != null and birthday != ''">
            , birthday = #{birthday}
        </if>
    </trim>
    where id = ${id}
</update>

parseDynamicTags方法的返回值是一個List,也就是一個Sql節點集合。SqlNode本文一開始已經介紹,分析完解析過程之後會説一下各個SqlNode類型的作用。

首先根據update節點(Node)得到所有的子節點,分別是3個子節點:

  • 文本節點 \n UPDATE users
  • trim子節點 ...
  • 文本節點 \n where id = #

遍歷各個子節點:

  • 如果節點類型是文本或者CDATA,構造一個TextSqlNode或StaticTextSqlNode;
  • 如果節點類型是元素,説明該update節點是個動態sql,然後會使用NodeHandler處理各個類型的子節點。這裏的NodeHandler是XMLScriptBuilder的一個內部接口,其實現類包括TrimHandler、WhereHandler、SetHandler、IfHandler、ChooseHandler等。看類名也就明白了這個Handler的作用,比如我們分析的trim節點,對應的是TrimHandler;if節點,對應的是IfHandler...這裏子節點trim被TrimHandler處理,TrimHandler內部也使用parseDynamicTags方法解析節點。

遇到子節點是元素的話,重複以上步驟:

trim子節點內部有7個子節點,分別是文本節點、if節點、是文本節點、if節點、是文本節點、if節點、文本節點。文本節點跟之前一樣處理,if節點使用IfHandler處理。遍歷步驟如上所示,下面我們看下幾個Handler的實現細節。

IfHandler處理方法也是使用parseDynamicTags方法,然後加上if標籤必要的屬性:

private class IfHandler implements NodeHandler {
    public void handleNode(XNode nodeToHandle, List<SqlNode> targetContents) {
      List<SqlNode> contents = parseDynamicTags(nodeToHandle);
      MixedSqlNode mixedSqlNode = new MixedSqlNode(contents);
      String test = nodeToHandle.getStringAttribute("test");
      IfSqlNode ifSqlNode = new IfSqlNode(mixedSqlNode, test);
      targetContents.add(ifSqlNode);
    }
}

TrimHandler處理方法也是使用parseDynamicTags方法,然後加上trim標籤必要的屬性:

private class TrimHandler implements NodeHandler {
    public void handleNode(XNode nodeToHandle, List<SqlNode> targetContents) {
      List<SqlNode> contents = parseDynamicTags(nodeToHandle);
      MixedSqlNode mixedSqlNode = new MixedSqlNode(contents);
      String prefix = nodeToHandle.getStringAttribute("prefix");
      String prefixOverrides = nodeToHandle.getStringAttribute("prefixOverrides");
      String suffix = nodeToHandle.getStringAttribute("suffix");
      String suffixOverrides = nodeToHandle.getStringAttribute("suffixOverrides");
      TrimSqlNode trim = new TrimSqlNode(configuration, mixedSqlNode, prefix, prefixOverrides, suffix, suffixOverrides);
      targetContents.add(trim);
    }
}

以上update方法最終通過parseDynamicTags方法得到的SqlNode集合如下:

trim節點:

由於這個update方法是個動態節點,因此構造出了DynamicSqlSource。DynamicSqlSource內部就可以構造sql了:

DynamicSqlSource內部的SqlNode屬性是一個MixedSqlNode。然後我們看看各個SqlNode實現類的apply方法。下面分析一下各個SqlNode實現類的apply方法實現:

MixedSqlNode:MixedSqlNode會遍歷調用內部各個sqlNode的apply方法。

public boolean apply(DynamicContext context) {
   for (SqlNode sqlNode : contents) {
     sqlNode.apply(context);
   }
   return true;
}

StaticTextSqlNode:直接append sql文本。

public boolean apply(DynamicContext context) {
   context.appendSql(text);
   return true;
}

IfSqlNode:這裏的evaluator是一個ExpressionEvaluator類型的實例,內部使用了OGNL處理表達式邏輯。

public boolean apply(DynamicContext context) {
   if (evaluator.evaluateBoolean(test, context.getBindings())) {
     contents.apply(context);
     return true;
   }
   return false;
}

TrimSqlNode:

public boolean apply(DynamicContext context) {
    FilteredDynamicContext filteredDynamicContext = new FilteredDynamicContext(context);
    boolean result = contents.apply(filteredDynamicContext);
    filteredDynamicContext.applyAll();
    return result;
}

public void applyAll() {
    sqlBuffer = new StringBuilder(sqlBuffer.toString().trim());
    String trimmedUppercaseSql = sqlBuffer.toString().toUpperCase(Locale.ENGLISH);
    if (trimmedUppercaseSql.length() > 0) {
        applyPrefix(sqlBuffer, trimmedUppercaseSql);
        applySuffix(sqlBuffer, trimmedUppercaseSql);
    }
    delegate.appendSql(sqlBuffer.toString());
}

private void applyPrefix(StringBuilder sql, String trimmedUppercaseSql) {
    if (!prefixApplied) {
        prefixApplied = true;
        if (prefixesToOverride != null) {
            for (String toRemove : prefixesToOverride) {
                if (trimmedUppercaseSql.startsWith(toRemove)) {
                    sql.delete(0, toRemove.trim().length());
                    break;
                }
            }
        }
        if (prefix != null) {
            sql.insert(0, " ");
            sql.insert(0, prefix);
        }
   }
}

TrimSqlNode的apply方法也是調用屬性contents(一般都是MixedSqlNode)的apply方法,按照實例也就是7個SqlNode,都是StaticTextSqlNode和IfSqlNode。 最後會使用FilteredDynamicContext過濾掉prefix和suffix。

user avatar free_like_bird 头像 shawn_5dd516205b8bd 头像
点赞 2 用户, 点赞了这篇动态!
点赞

Add a new 评论

Some HTML is okay.