現流行AI工作流引擎技術方案與實現方式調研
n8n
前端技術棧
- 核心流程圖庫:Vue Flow
- 圖形佈局引擎:Dagre
-
拖拽功能:Vuedraggable
n8n 的流程圖繪製技術棧是:
Vue Flow(核心) + Dagre(佈局) + Vuedraggable(拖拽) + Vue 3 Composition API(架構)
後端技術棧
後端代碼模塊化梳理:https://www.processon.com/v/685b72107dbaf842a9ee9b54?cid=685b...
數據庫梳理:https://www.processon.com/v/685ba3a83a444c5346fb296c?cid=685b...
流程編排數據前後端如何交互?
n8n核心規則文件位置:
Schema 定義文件:
packages/cli/src/public-api/v1/handlers/workflows/spec/schemas/workflow.yml - 流程主結構定義
packages/cli/src/public-api/v1/handlers/workflows/spec/schemas/node.yml - 節點結構定義
packages/cli/src/public-api/v1/handlers/workflows/spec/schemas/workflowSettings.yml - 流程設置定義
驗證規則實現:
packages/workflow/src/node-helpers.ts - 節點參數驗證核心邏輯
packages/workflow/src/type-validation.ts - 字段類型驗證
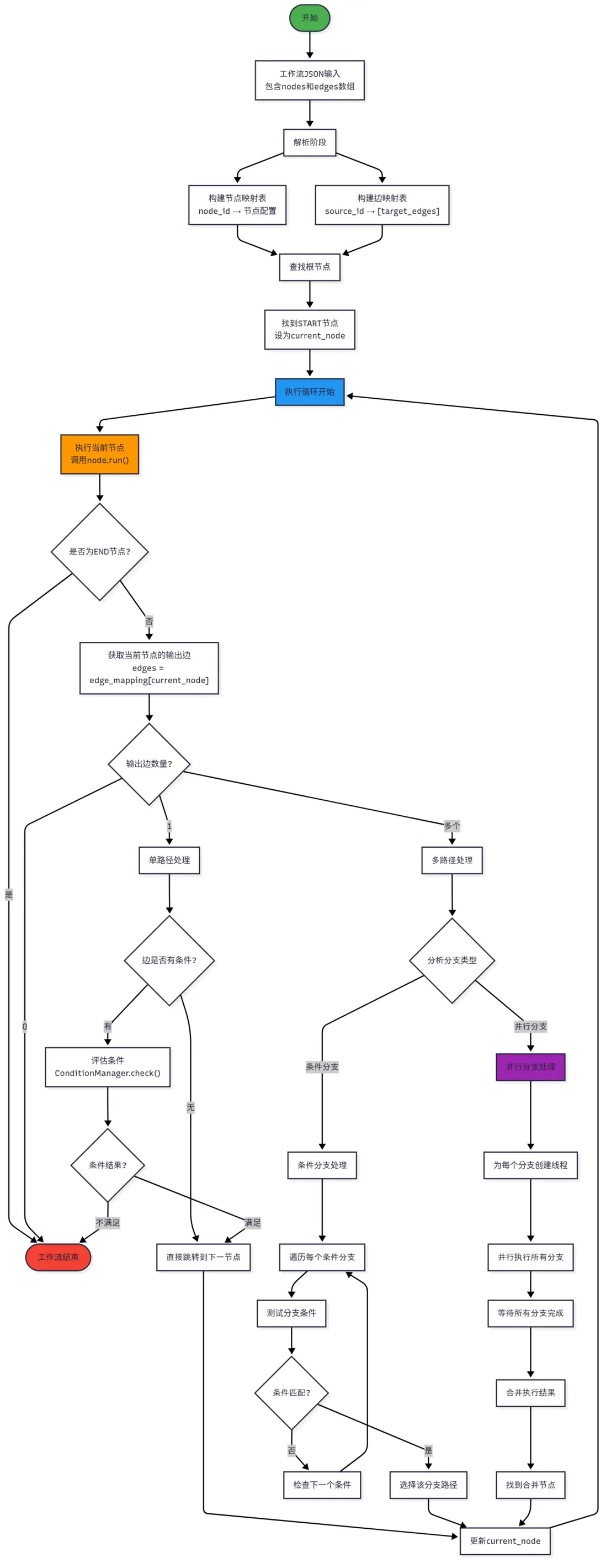
packages/core/src/execution-engine/workflow-execute.ts - 執行順序規則
JSON數據格式
connections 和 nodes 的關聯機制
關聯方式:通過節點名稱。connections 中的 key 是節點的 name 屬性,不是 id 或數組索引。
{
"data": {
"createdAt": "2025-06-24T06:43:23.739Z",
"updatedAt": "2025-06-24T06:53:51.000Z",
"id": "yWlJODJAPrxpVgwZ",
"name": "官方示例流程搭建",
"active": false,
"isArchived": false,
"nodes": [
{
"parameters": {
"rule": {
"interval": [
{
"field": "weeks",
"triggerAtHour": 9
}
]
}
},
"type": "n8n-nodes-base.scheduleTrigger",
"typeVersion": 1.2,
"position": [
-1680,
-60
],
"id": "b3636ac3-e645-4ea3-9462-fd9943d7afcb",
"name": "Schedule Trigger"
},
{
"parameters": {
"resource": "donkiSolarFlare",
"additionalFields": {
"startDate": "={{ $today.minus(7, 'days') }}"
}
},
"type": "n8n-nodes-base.nasa",
"typeVersion": 1,
"position": [
-1460,
-60
],
"id": "ed81a5a0-3809-4030-ae43-fb9c35c4b796",
"name": "Get a DONKI solar flare",
"credentials": {
"nasaApi": {
"id": "jpAq9avliTj8I2Mc",
"name": "NASA account"
}
}
},
{
"parameters": {
"conditions": {
"options": {
"caseSensitive": true,
"leftValue": "",
"typeValidation": "strict",
"version": 2
},
"conditions": [
{
"id": "5a346300-620a-4805-ab25-2f74083fecd3",
"leftValue": "={{ $json.classType }}",
"rightValue": "C",
"operator": {
"type": "string",
"operation": "contains"
}
}
],
"combinator": "and"
},
"options": {}
},
"type": "n8n-nodes-base.if",
"typeVersion": 2.2,
"position": [
-1240,
-60
],
"id": "8268a6c4-a2ae-4e5c-a618-5122437c0211",
"name": "If"
},
{
"parameters": {
"resource": "request",
"operation": "send",
"binId": "1750747132830-0653709420002",
"binContent": "=There was a solar flare of class {{$json[\"classType\"]}}",
"requestOptions": {}
},
"type": "n8n-nodes-base.postBin",
"typeVersion": 1,
"position": [
-1020,
-160
],
"id": "ba6013d4-0bb2-45d8-8999-4ca80bba59d2",
"name": "Send a request"
},
{
"parameters": {
"resource": "request",
"operation": "send",
"binId": "1750747132830-0653709420002",
"binContent": "=There was a solar flare of class {{$json[\"classType\"]}}",
"requestOptions": {}
},
"type": "n8n-nodes-base.postBin",
"typeVersion": 1,
"position": [
-1020,
80
],
"id": "a69d4bed-a83c-4a17-abeb-b6ec0f151d18",
"name": "Send a request1"
}
],
"connections": {
"Schedule Trigger": {
"main": [
[
{
"node": "Get a DONKI solar flare",
"type": "main",
"index": 0
}
]
]
},
"Get a DONKI solar flare": {
"main": [
[
{
"node": "If",
"type": "main",
"index": 0
}
]
]
},
"If": {
"main": [
[
{
"node": "Send a request",
"type": "main",
"index": 0
}
],
[
{
"node": "Send a request1",
"type": "main",
"index": 0
}
]
]
}
},
"settings": {
"executionOrder": "v1"
},
"staticData": null,
"meta": {
"templateCredsSetupCompleted": true
},
"pinData": {},
"versionId": "6628dbf5-4035-4295-9ac0-a07aac39d82c",
"triggerCount": 0,
"shared": [
{
"createdAt": "2025-06-24T06:43:23.744Z",
"updatedAt": "2025-06-24T06:43:23.744Z",
"role": "workflow:owner",
"workflowId": "yWlJODJAPrxpVgwZ",
"projectId": "uhlnaXhqHMZSgKsg",
"project": {
"createdAt": "2025-06-24T03:16:05.640Z",
"updatedAt": "2025-06-24T03:17:41.564Z",
"id": "uhlnaXhqHMZSgKsg",
"name": "jia meng <mengjia@mengjia.net>",
"type": "personal",
"icon": null,
"description": null,
"projectRelations": [
{
"createdAt": "2025-06-24T03:16:05.640Z",
"updatedAt": "2025-06-24T03:16:05.640Z",
"role": "project:personalOwner",
"userId": "a420601c-a721-4516-997a-c9bc27a0604b",
"projectId": "uhlnaXhqHMZSgKsg",
"user": {
"createdAt": "2025-06-24T03:16:05.253Z",
"updatedAt": "2025-06-24T06:46:46.400Z",
"id": "a420601c-a721-4516-997a-c9bc27a0604b",
"email": "mengjia@mengjia.net",
"firstName": "jia",
"lastName": "meng",
"personalizationAnswers": {
"version": "v4",
"personalization_survey_submitted_at": "2025-06-24T03:17:59.199Z",
"personalization_survey_n8n_version": "1.99.1",
"companySize": "<20",
"companyType": "saas",
"role": "business-owner",
"reportedSource": "google"
},
"settings": {
"userActivated": false,
"easyAIWorkflowOnboarded": true
},
"role": "global:owner",
"disabled": false,
"mfaEnabled": false,
"isPending": false
}
}
]
}
}
],
"tags": [],
"parentFolder": null,
"scopes": [
"workflow:create",
"workflow:delete",
"workflow:execute",
"workflow:list",
"workflow:move",
"workflow:read",
"workflow:share",
"workflow:update"
]
}
}
技術特點:
- 基於 TypeORM 的 ORM 框架
- Repository 模式數據訪問
- 事件驅動的架構設計
- 依賴注入的模塊化設計
- 事務管理確保數據一致性
n8n與BPMN引擎對比
Dify
前端技術棧
後端技術棧
後端代碼模塊梳理:https://www.processon.com/v/685b966e74aa236c0c49b6b1?cid=685b...
Dify 工作流的數據結構特徵
大體JSON組成
{
"id": "工作流唯一ID",
"graph": {
"nodes": [], // 節點數組
"edges": [], // 邊數組
"viewport": {} // 視圖配置
},
"features": {}, // 功能配置
"hash": "版本哈希",
"version": "版本號",
"created_by": {}, // 創建者信息
"updated_by": {}, // 更新者信息
"environment_variables": [],
"conversation_variables": []
}
節點數組的數據組成示例與解釋(數據來自官方真實數據)
- id: 節點唯一標識符
-
type: 節點類型(如"start", "llm", "if-else"等)
支持的節點類型:
- start - 開始節點
- end - 結束節點
- answer - 答案節點
處理節點
- llm - LLM大模型節點
- code - 代碼執行節點
- tool - 工具調用節點
- http-request - HTTP請求節點
- template-transform - 模板轉換節點
邏輯控制節點
- if-else - 條件分支節點
- question-classifier - 問題分類節點
- parameter-extractor - 參數提取節點
循環節點
- loop - 循環節點
- loop-start - 循環開始節點
- loop-end - 循環結束節點
- iteration - 迭代節點
- iteration-start - 迭代開始節點
數據處理節點
- knowledge-retrieval - 知識檢索節點
- variable-aggregator - 變量聚合器
- variable-assigner - 變量賦值器
- document-extractor - 文檔提取器
- list-operator - 列表操作器
高級節點
- agent - 智能體節點
- data: 節點具體配置數據
- position: 在畫布上的位置座標
- targetPosition/sourcePosition: 連接點位置
{
"id": "1748242293709",
"type": "custom",
"data": {
"type": "start",
"title": "\u5f00\u59cb",
"desc": "",
"variables": [
],
"selected": false
},
"position": {
"x": 26,
"y": 244
},
"targetPosition": "left",
"sourcePosition": "right",
"positionAbsolute": {
"x": 26,
"y": 244
},
"width": 244,
"height": 54,
"selected": false
}
邊數組的數據組成與解釋
- source: 源節點ID
- target: 目標節點ID
- sourceHandle: 源節點連接點
- targetHandle: 目標節點連接點
- data: 邊的附加數據
{
"id": "1748242293709-source-1748242320059-target",
"type": "custom",
"source": "1748242293709",
"sourceHandle": "source",
"target": "1748242320059",
"targetHandle": "target",
"data": Object{...},
"zIndex": 0
}
節點執行順序邏輯圖
Java復刻n8n流程邏輯demo地址
https://github.com/shuyixiao-better/Java-n8nV1