第一階段:打下堅實基礎 (1-2周)

目標:掌握C#核心語法和麪向對象編程,這是學習任何.NET UI框架的前提。

// 面向對象編程基礎示例
public class Person
{
    public string Name { get; set; }
    public int Age { get; set; }
    
    public void Introduce() 
    {
        Console.WriteLine($"Hello, I'm {Name}, {Age} years old.");
    }
}

// 繼承和多態示例
public class Employee : Person
{
    public string Department { get; set; }
    
    public override void Introduce()
    {
        Console.WriteLine($"I'm {Name}, working in {Department} department.");
    }
}

學習內容

  1. C# 語法基礎
  • 變量、數據類型、運算符
  • 條件語句、循環語句
  • 數組、集合(List、Dictionary)
  1. 面向對象編程
  • 類與對象
  • 封裝、繼承、多態
  • 方法、屬性、構造函數、接口
  1. .NET 基礎
  • .NET平台基本概念
  • 常用基礎類庫的使用

學習建議:此階段專注於控制枱應用程序練習,不涉及UI,打好編程基礎。


第二階段:WinForms 快速入門與實戰 (3-4周)

目標:通過WinForms直觀的特性快速上手桌面開發,理解事件驅動模型。

.NET WinForms + WPF 綜合學習路線:從傳統到現代的.NET桌面開發_#學習

Visual Studio WinForms設計器界面

核心學習內容

  1. 可視化設計器操作
  • Form窗體的屬性和事件
  • 工具箱控件的拖放使用
  • 屬性窗口的設置方法
  1. 常用控件掌握
// 事件處理示例
private void btnSubmit_Click(object sender, EventArgs e)
{
    string name = txtName.Text;
    if (!string.IsNullOrEmpty(name))
    {
        MessageBox.Show($"Hello, {name}!");
    }
}
  1. 佈局技巧
  • 使用Panel、GroupBox進行分組
  • SplitContainer實現可調整區域
  • Dock屬性的填充、靠邊效果
  • Anchor屬性的相對定位
  1. 數據展示控件
  • DataGridView的數據綁定和格式化
  • ListView的詳細視圖和圖標視圖
  • TreeView的層次數據展示

.NET WinForms + WPF 綜合學習路線:從傳統到現代的.NET桌面開發_#wpf_02

WinForms實戰項目截圖

實戰項目建議

  • 📞 個人通訊錄:實現聯繫人的增刪改查和搜索功能
  • 📦 簡易庫存管理系統:商品管理、入庫出庫記錄
  • ✏️ 文本編輯器:文件操作、基礎文本編輯功能

學習重點:多使用Visual Studio的拖拽設計器,理解事件如何驅動程序邏輯,體驗快速開發。


第三階段:WPF 現代化開發 (5-7周)

目標:掌握WPF的核心思想,從聲明式UI到數據驅動,學會MVVM模式。

.NET WinForms + WPF 綜合學習路線:從傳統到現代的.NET桌面開發_#c#_03

XAML代碼與設計視圖對比

1. XAML與佈局系統

<!-- XAML佈局示例 -->
<Grid>
    <Grid.RowDefinitions>
        <RowDefinition Height="Auto"/>
        <RowDefinition Height="*"/>
        <RowDefinition Height="Auto"/>
    </Grid.RowDefinitions>
    
    <StackPanel Grid.Row="0" Orientation="Horizontal">
        <TextBlock Text="歡迎使用WPF" FontSize="16" FontWeight="Bold"/>
        <Button Content="刷新" Margin="10,0,0,0"/>
    </StackPanel>
    
    <ListView Grid.Row="1" ItemsSource="{Binding Items}">
        <ListView.ItemTemplate>
            <DataTemplate>
                <TextBlock Text="{Binding Name}" Foreground="Blue"/>
            </DataTemplate>
        </ListView.ItemTemplate>
    </ListView>
</Grid>

2. 數據綁定 - WPF的靈魂

// ViewModel實現數據綁定
public class MainViewModel : INotifyPropertyChanged
{
    private string _userName;
    public string UserName
    {
        get => _userName;
        set
        {
            _userName = value;
            OnPropertyChanged();
            OnPropertyChanged(nameof(GreetingMessage));
        }
    }
    
    public string GreetingMessage => $"Hello, {UserName}!";
    
    public event PropertyChangedEventHandler PropertyChanged;
    protected virtual void OnPropertyChanged([CallerMemberName] string propertyName = null)
    {
        PropertyChanged?.Invoke(this, new PropertyChangedEventArgs(propertyName));
    }
}

.NET WinForms + WPF 綜合學習路線:從傳統到現代的.NET桌面開發_#c#_04

MVVM架構示意圖

3. MVVM模式深入

// ICommand實現
public class RelayCommand : ICommand
{
    private readonly Action _execute;
    private readonly Func<bool> _canExecute;
    
    public RelayCommand(Action execute, Func<bool> canExecute = null)
    {
        _execute = execute;
        _canExecute = canExecute;
    }
    
    public bool CanExecute(object parameter) => _canExecute?.Invoke() ?? true;
    public void Execute(object parameter) => _execute();
    public event EventHandler CanExecuteChanged;
}

4. 樣式與模板

<!-- 自定義Button樣式 -->
<Style x:Key="ModernButton" TargetType="Button">
    <Setter Property="Background" Value="#007ACC"/>
    <Setter Property="Foreground" Value="White"/>
    <Setter Property="Template">
        <Setter.Value>
            <ControlTemplate TargetType="Button">
                <Border Background="{TemplateBinding Background}" 
                        CornerRadius="4" Padding="10,5">
                    <ContentPresenter HorizontalAlignment="Center"/>
                </Border>
            </ControlTemplate>
        </Setter.Value>
    </Setter>
</Style>

實戰項目建議

  • 🔄 重構通訊錄:用WPF+MVVM重寫第二階段項目
  • 📰 RSS閲讀器:練習數據綁定、異步加載
  • 🎵 個人音樂播放器:綜合MVVM、樣式模板、動畫

學習重點:擺脱WinForms的事件驅動思維,建立數據驅動思想,掌握MVVM架構模式。


第四階段:技能深化與拓展 (持續學習)

目標:根據發展方向深化技能,瞭解現代桌面開發生態。

深化方向

  1. 性能優化
  • WPF虛擬化(UI虛擬化、數據虛擬化)
  • 數據綁定性能優化技巧
  • 內存泄漏排查和預防
  1. 第三方控件庫集成
  • WPF:HandyControl、MaterialDesignInXamlToolkit
  • WinForms:DevExpress、Telerik
  • 圖表控件:LiveCharts、OxyPlot
  1. 現代開發實踐
// 依賴注入集成
public partial class App : Application
{
    protected override void OnStartup(StartupEventArgs e)
    {
        var services = new ServiceCollection();
        services.AddTransient<IMainViewModel, MainViewModel>();
        services.AddTransient<MainWindow>();
        
        var provider = services.BuildServiceProvider();
        var mainWindow = provider.GetService<MainWindow>();
        mainWindow.Show();
    }
}
  1. 現代化改造
  • WinForms集成WebView2嵌入現代Web UI
  • WPF使用Windows社區工具包的新控件

技術選擇指南

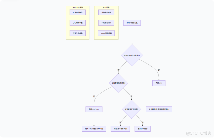
.NET WinForms + WPF 綜合學習路線:從傳統到現代的.NET桌面開發_#.net_05

技術選擇決策流程圖

框架選擇總結

應用場景

推薦框架

關鍵理由

企業級複雜應用

WPF

數據綁定強大,MVVM架構,長期可維護性

內部工具/原型

WinForms

開發速度快,學習成本低

維護現有系統

對應框架

保持技術棧一致性

高UI設計要求

WPF

矢量圖形,樣式模板,動畫支持

傳統Windows風格

WinForms

原生Windows控件體驗


學習資源與工具

推薦學習路徑

  1. 官方文檔優先 - Microsoft Learn平台
  2. 視頻教程輔助 - 跟隨項目實戰學習
  3. 開源項目學習 - GitHub上研究優質代碼
  4. 社區交流 - Stack Overflow、博客園、CSDN解決問題

開發環境準備

  • Visual Studio 2022 - 社區版免費使用
  • .NET 6/8 - 現代.NET版本
  • Git - 版本控制管理代碼

學習資源網盤鏈接

重要提示:網盤鏈接有時效性,如果失效請通過官方渠道或搜索引擎查找最新資源。

  • 鏈接一:《C#/.Net Core 桌面開發寶典:Winform&WPF 零基礎到精通全集
  • 鏈接二:《C#/.Net Core 桌面開發寶典:Winform&WPF 零基礎到精通全集
  • 資源描述:Winform&WPF學習視頻

學習寄語:WinForms讓你快速上手桌面開發,WPF帶你進入現代化UI開發的世界。兩者都是.NET生態中的重要技能,掌握它們讓你在桌面開發領域遊刃有餘。從傳統到現代,從簡單到複雜,這條學習路線將引導你成長為全面的.NET桌面開發工程師!