你是否還在為分佈式消息系統的高可用部署而煩惱?是否面臨消息存儲成本與持久化需求的兩難抉擇?Apache RocketMQ 5.0版本帶來了顛覆性的架構升級,通過全新的Controller選主機制和靈活的分層存儲方案,徹底解決傳統部署模式的痛點。本文將深入解析這兩大核心特性,帶你掌握從架構設計到實際配置的完整實踐路徑。

一、Controller模式:重構高可用基石

1.1 從DLedger到Controller的架構演進

RocketMQ 5.0引入的DLedger Controller徹底重構了Broker的選主機制。與傳統Raft模式相比,新架構將一致性模塊與存儲模塊解耦,支持Controller獨立部署或內嵌Nameserver,解決了原有模式下副本數限制和複製流程複雜的問題。

阿里雲 - 大數據生態中的 RocketMQ 5.0 - 阿里巴巴雲原生_高可用

核心改進點包括:

  • 支持任意副本數配置,突破三副本限制
  • 統一日誌複製流程,引入MasterEpoch機制
  • 提供SyncStateSet動態管理副本同步狀態

1.2 選主流程與日誌複製創新

Controller模式通過Raft協議選舉Active Controller,負責維護Broker集羣的元數據。當Master Broker故障時,Controller能從SyncStateSet中快速選出新Master,整個過程無需人工干預。

// Master選舉核心邏輯示意
truncateOffset = -1;
Iterator iterator = epochMap.entrySet().iterator();
while (iterator.hasNext()) {
    Map.Entry<Epoch, Pair<startOffset,endOffset>> curEntry = iterator.next();
    Pair<startOffset,endOffset> masterOffset= findMasterOffsetByEpoch(curEntry.getKey());
    if(masterOffset != null && curEntry.getKey().getObejct1() == masterOffset.getObejct1()) {
        truncateOffset = Math.min(curEntry.getKey().getObejct2(), masterOffset.getObejct2());
        break;
    }
}

日誌複製過程中引入的EpochFile機制,通過記錄<Epoch, StartOffset>序列,確保了主從切換時的數據一致性。詳細設計可參考Controller模式設計文檔。

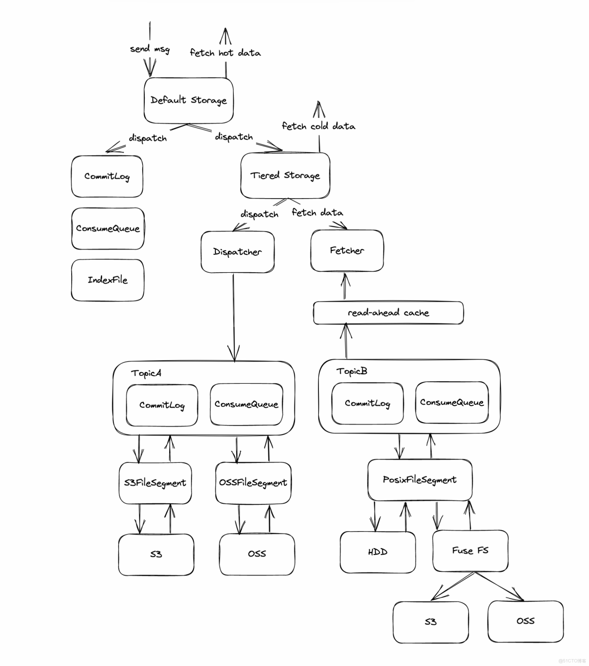
二、分層存儲:平衡成本與性能的智慧方案

2.1 架構設計與核心優勢

Tiered Storage特性讓消息數據可以在本地磁盤與低成本存儲介質間智能遷移,完美解決了"熱數據低延遲訪問"與"冷數據長期存儲"的矛盾需求。

阿里雲 - 大數據生態中的 RocketMQ 5.0 - 阿里巴巴雲原生_高可用_02

關鍵價值點:

  • 按消息熱度自動分層,降低90%存儲成本
  • 支持自定義TTL策略,滿足不同業務需求
  • 內置預讀緩存機制,優化冷數據訪問性能

2.2 快速上手配置指南

只需三步即可啓用分層存儲功能:

  1. 修改broker.conf配置:
messageStorePlugIn=org.apache.rocketmq.tieredstore.TieredMessageStore
tieredBackendServiceProvider=org.apache.rocketmq.tieredstore.provider.PosixFileSegment
tieredStoreFilePath=/path/to/tiered/storage
  1. 配置存儲策略:
# 消息在分層存儲中的保留時間
tieredStoreFileReservedTime=72
# 觸發批量傳輸的消息大小閾值
tieredStoreGroupCommitSize=33554432
  1. 啓動Broker即可生效

完整配置參數説明參見tieredstore/README.md

三、實戰部署:從架構圖到配置文件

3.1 集羣部署架構

推薦採用"3 Controller + 2 Broker集羣"的高可用部署架構:

阿里雲 - 大數據生態中的 RocketMQ 5.0 - 阿里巴巴雲原生_消息傳遞_03

Controller節點配置示例:

# controller-n0.conf
controllerNodeId=0
controllerPeers=127.0.0.1:9877;127.0.0.1:9878;127.0.0.1:9879

完整配置模板位於distribution/conf/controller/cluster-3n-independent/

3.2 性能優化建議

根據測試數據,優化以下參數可獲得30%以上的性能提升:

參數

建議值

説明

haMaxTimeSlaveNotCatchUp

5000ms

從節點最大追主延遲

tieredStoreGroupCommitCount

2500

批量傳輸消息數

filterServerNums

3

過濾服務器數量

四、總結與展望

RocketMQ 5.0通過Controller模式和分層存儲兩大特性,構建了更彈性、更經濟的消息中間件解決方案。控制器模式解決了傳統主從架構的單點風險,分層存儲則打破了存儲成本與數據持久化的矛盾。

隨着雲原生技術的發展,未來版本將進一步深化:

  • 雲存儲後端支持(S3/OSS)
  • 智能化數據分層策略
  • 與Kubernetes的深度集成