功能描述

1、採用51單片機作為主控芯片;
2、具有兩室,單獨18B20測温、單獨製冷;
3、採用數碼管顯示雙室的設定温度;
4、具有自動模式、手動模式、速凍模式
     手動模式下,按鍵修改温度;
     自動模式下,冷凍-18度,冷藏5度。
     速凍模式下,冷凍-25度,冷藏0度。
5、當傳感器温度高於設定温度,進行製冷。
6、冰箱開門一分鐘超時報警

電路設計

採用Altium Designer作為電路設計工具。Altium Designer通過把原理圖設計、PCB繪製編輯、拓撲邏輯自動佈線、信號完整性分析和設計輸出等技術的完美融合,為設計者提供了全新的設計解決方案,使設計者可以輕鬆進行設計,熟練使用這一軟件必將使電路設計的質量和效率大大提高。

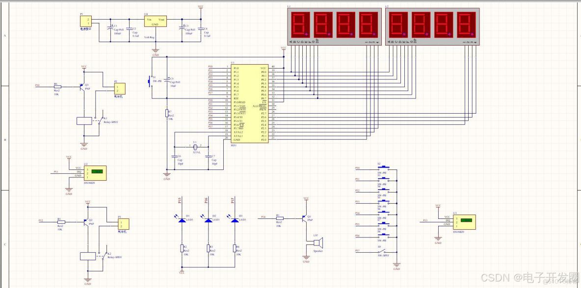
0126-基於單片機-冰箱(三模式+雙室)-系統設計(數碼管+18B20x2)_#嵌入式硬件

單片機管腳説明:

P0端口(P0.0-P0.7):P0口為一個8位漏極開路雙向I/O口,每個引腳可吸收8TTL門電流。當P1口的管腳第一次寫1時,被定義為高阻輸入。P0能夠用於外部程序數據存儲器,它可以被定義為數據/地址的第八位。在FIASH編程時,P0 口作為原碼輸入口,當FIASH進行校驗時,P0輸出原碼,此時P0外部必須被拉高。

P1端口(P1.0-P1.7):P1口是一個內部提供上拉電阻的8位雙向I/O口,P1口緩衝器能接收輸出4TTL門電流。P1口管腳寫入1後,被內部上拉為高電平,可用作輸入,P1口被外部下拉為低電平時,將輸出電流,這是由於內部上拉的緣故。在FLASH編程和校驗時,P1口作為第八位地址接收。

P2端口(P2.0-P2.7):P2口為一個內部上拉電阻的8位雙向I/O口,P2口緩衝器可接收,輸出4個TTL門電流,當P2口被寫“1”時,其管腳被內部上拉電阻拉高,且作為輸入。並因此作為輸入時,P2口的管腳被外部拉低,將輸出電流。這是由於內部上拉的緣故。P2口,用於外部程序存儲器或16位地址外部數據存儲器進行存取時,P2口輸出地址的高八位。在給出地址“1”時,它利用內部上拉優勢,當對外部八位地址數據存儲器進行讀寫時,P2口輸出其特殊功能寄存器的內容。P2口在FLASH編程和校驗時接收高八位地址信號和控制信號。

P3端口(P3.0-P3.7):P3口管腳是一個帶有內部上拉電阻的8位的雙向I/O端口,可接收輸出4個TTL門電流。當P3口寫入“1”後,它們被內部上拉為高電平,並用作輸入。作為輸入端時,由於外部下拉為低電平,P3口將輸出電流(ILL)。P3口同時為閃爍編程和編程校驗接收一些控制信號。

仿真設計

採用Proteus作為仿真設計工具。Proteus是一款著名的EDA工具(仿真軟件),從原理圖布圖、代碼調試到單片機與外圍電路協同仿真,一鍵切換到PCB設計,真正實現了從概念到產品的完整設計。

0126-基於單片機-冰箱(三模式+雙室)-系統設計(數碼管+18B20x2)_#嵌入式硬件_02

主程序設計

void main()
{
	uint i;
	TMOD|=0X01;
	TH0=0X3C;
	TL0=0XB0;	
	ET0=1;//打開定時器0中斷允許
	EA=1;//打開總中斷
	TR0=1;//打開定時器
	while(1)
	{
		//顯示冷凍室
		if(wendu1>0)
		{
			i=wendu1;
			smg1=0;
			P0=smgduan[i%1000/100];	smg2=1;delay(50);smg2=0;
			P0=smgduan[i%100/10];	smg3=1;delay(50);smg3=0;
			P0=smgduan[i%10];		smg4=1;delay(50);smg4=0;
		}
		else
		{
			i=-wendu1;
			P0=0xbf;		smg1=1;delay(50);smg1=0;
			P0=smgduan[i%1000/100];	smg2=1;delay(50);smg2=0;
			P0=smgduan[i%100/10];	smg3=1;delay(50);smg3=0;
			P0=smgduan[i%10];		smg4=1;delay(50);smg4=0;
		}
		//顯示冷藏室
		if(wendu2>0)
		{
			i=wendu2;
			smg5=0;
			P0=smgduan[i%1000/100];	smg6=1;delay(50);smg6=0;
			P0=smgduan[i%100/10];	smg7=1;delay(50);smg7=0;
			P0=smgduan[i%10];		smg8=1;delay(50);smg8=0;
		}
		else
		{
			i=-wendu2;
			P0=0xbf;		smg5=1;delay(50);smg5=0;
			P0=smgduan[i%1000/100];	smg6=1;delay(50);smg6=0;
			P0=smgduan[i%100/10];	smg7=1;delay(50);smg7=0;
			P0=smgduan[i%10];		smg8=1;delay(50);smg8=0;
		}
		//點亮led
		if(mode==0)
		{
			led1=0;led2=1;led3=1;
			if(!k4)
			{
				if(wendu1<99)
					wendu1=wendu1+1;
				while(!k4);
			}
			if(!k5)
			{
				if(wendu1>-30)
					wendu1=wendu1-1;
				while(!k5);
			}
			if(!k6)
			{
				if(wendu2<99)
					wendu2=wendu2+1;
				while(!k6);
			}
			if(!k7)
			{
				if(wendu2>-30)
					wendu2=wendu2-1;
				while(!k7);
			}
		}
		if(mode==1)
		{
			led1=1;led2=0;led3=1;
			wendu1=-18;wendu2=5;
		}
		if(mode==2)
		{
			led1=1;led2=1;led3=0;
			wendu1=-25;wendu2=0;
		}
		//按鍵檢測
		if(!k1)
			mode=0;
	   	if(!k2)
			mode=1;
		if(!k3)
			mode=2;
	}
}