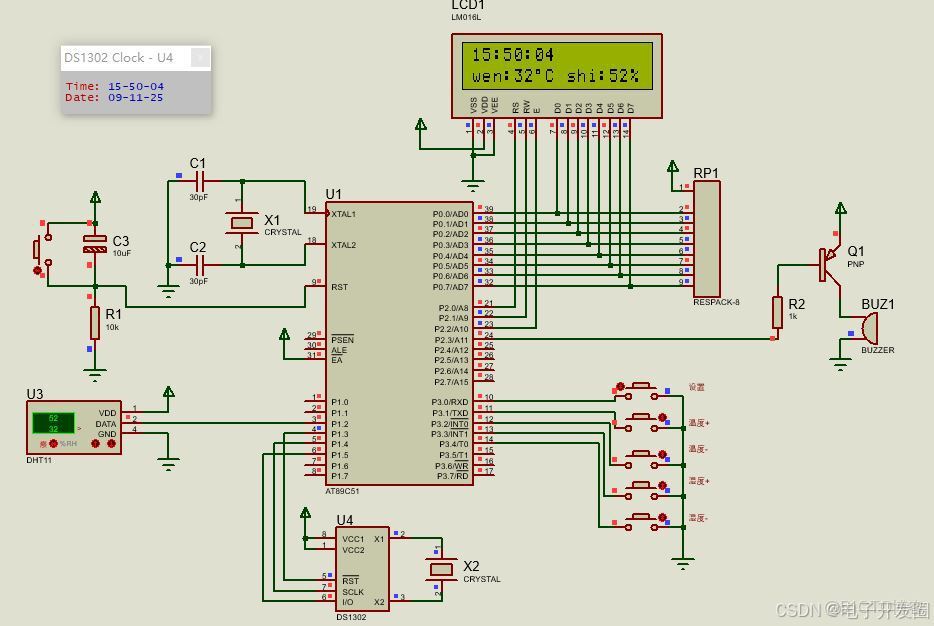
功能描述

1、採用51單片機作為主控芯片;
2、採用DHT11檢測温度、濕度;
3、採用DS1302時鐘芯片;
4、採用1602顯示時間、温度、濕度、報警閾值;
5、當實時温濕度大於閾值時蜂鳴報警;
6、按鍵可設置閾值;

電路設計

採用Altium Designer作為電路設計工具。Altium Designer通過把原理圖設計、PCB繪製編輯、拓撲邏輯自動佈線、信號完整性分析和設計輸出等技術的完美融合,為設計者提供了全新的設計解決方案,使設計者可以輕鬆進行設計,熟練使用這一軟件必將使電路設計的質量和效率大大提高。

0152-基於單片機-温濕度時間監測-系統設計(1602+DHT11+DS1302)_上拉電阻

單片機管腳説明:

P0端口(P0.0-P0.7):P0口為一個8位漏極開路雙向I/O口,每個引腳可吸收8TTL門電流。當P1口的管腳第一次寫1時,被定義為高阻輸入。P0能夠用於外部程序數據存儲器,它可以被定義為數據/地址的第八位。在FIASH編程時,P0 口作為原碼輸入口,當FIASH進行校驗時,P0輸出原碼,此時P0外部必須被拉高。

P1端口(P1.0-P1.7):P1口是一個內部提供上拉電阻的8位雙向I/O口,P1口緩衝器能接收輸出4TTL門電流。P1口管腳寫入1後,被內部上拉為高電平,可用作輸入,P1口被外部下拉為低電平時,將輸出電流,這是由於內部上拉的緣故。在FLASH編程和校驗時,P1口作為第八位地址接收。

P2端口(P2.0-P2.7):P2口為一個內部上拉電阻的8位雙向I/O口,P2口緩衝器可接收,輸出4個TTL門電流,當P2口被寫“1”時,其管腳被內部上拉電阻拉高,且作為輸入。並因此作為輸入時,P2口的管腳被外部拉低,將輸出電流。這是由於內部上拉的緣故。P2口,用於外部程序存儲器或16位地址外部數據存儲器進行存取時,P2口輸出地址的高八位。在給出地址“1”時,它利用內部上拉優勢,當對外部八位地址數據存儲器進行讀寫時,P2口輸出其特殊功能寄存器的內容。P2口在FLASH編程和校驗時接收高八位地址信號和控制信號。

P3端口(P3.0-P3.7):P3口管腳是一個帶有內部上拉電阻的8位的雙向I/O端口,可接收輸出4個TTL門電流。當P3口寫入“1”後,它們被內部上拉為高電平,並用作輸入。作為輸入端時,由於外部下拉為低電平,P3口將輸出電流(ILL)。P3口同時為閃爍編程和編程校驗接收一些控制信號。

仿真設計

採用Proteus作為仿真設計工具。Proteus是一款著名的EDA工具(仿真軟件),從原理圖布圖、代碼調試到單片機與外圍電路協同仿真,一鍵切換到PCB設計,真正實現了從概念到產品的完整設計。

0152-基於單片機-温濕度時間監測-系統設計(1602+DHT11+DS1302)_#嵌入式硬件_02

主程序設計

void main()
{
	Ds1302ReadTime();//啓動DS1302
	TIME[0]=0;
	Ds1302Init();
	init_1602();//初始化LCD
	b[6]=0xdf;
	c[10]=0xdf;
	TMOD=0x01;//初始化定時器0
	TH0=0x3c;//定時50ms
	TL0=0xb0;
	ET0=1;	 //開中斷
	EA=1;
	TR0=1;	 //啓動T0

	while(1)
	{		
		if((wendu>wen_lim)||(shidu>shi_lim))
			beep=0;
		else
			beep=1;
		if(!set)//設置
		{
			flag=!flag;
			while(!set);
		}
		if(flag)
		{
			if(!wenjia)//調温
			{
				if(wen_lim<99)
					wen_lim++;
				while(!wenjia);
			}
			if(!wenjian)
			{
				if(wen_lim>0)
					wen_lim--;
				while(!wenjian);
			}
			if(!shijia)//調濕度
			{
				if(shi_lim<99)
					shi_lim++;
				while(!shijia);
			}
			if(!shijian)
			{
				if(shi_lim>0)
					shi_lim--;
				while(!shijian);
			}
		}
	}
}