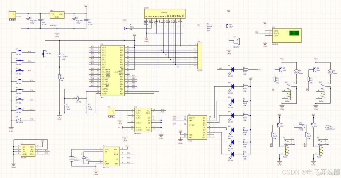
功能描述

採用51單片機作為主控芯片;
採用1602液晶顯示温濕度、時間、電壓、開門時間;
採用DHT11傳感器檢測温濕度;
採用1302時鐘芯片;
採用PCF8591檢測電壓;

支持三種工作模式:
1、冷藏模式:壓縮機+冷風機運行。
2、速冷模式:壓縮機+冷風機2倍速運行。
3、省電模式:壓縮機+冷風機低速運行。

支持化霜功能(冷風機停止,熱風機開啓)
1、可手動化霜;
2、可根據温濕度自動化霜;

支持未關門報警功能: 
1、門打開時間超過10分鐘,紅燈亮 蜂鳴器響;
2、可手動關閉報警;

支持電壓報警功能:
1、電動機電壓超過28v,紅燈亮 蜂鳴器響 ;
2、可手動關閉報警;

支持温度報警功能:
1、温度大於20度或者小於0度,紅燈亮 蜂鳴器響;
2、可手動關閉報警;

電路設計

採用Altium Designer作為電路設計工具。Altium Designer通過把原理圖設計、PCB繪製編輯、拓撲邏輯自動佈線、信號完整性分析和設計輸出等技術的完美融合,為設計者提供了全新的設計解決方案,使設計者可以輕鬆進行設計,熟練使用這一軟件必將使電路設計的質量和效率大大提高。

0122-基於單片機-冰箱(冷藏+速凍+化霜)-系統設計(1602+DHT11+PCF8591+24C02+1302)_#51單片機

單片機管腳説明:

P0端口(P0.0-P0.7):P0口為一個8位漏極開路雙向I/O口,每個引腳可吸收8TTL門電流。當P1口的管腳第一次寫1時,被定義為高阻輸入。P0能夠用於外部程序數據存儲器,它可以被定義為數據/地址的第八位。在FIASH編程時,P0 口作為原碼輸入口,當FIASH進行校驗時,P0輸出原碼,此時P0外部必須被拉高。

P1端口(P1.0-P1.7):P1口是一個內部提供上拉電阻的8位雙向I/O口,P1口緩衝器能接收輸出4TTL門電流。P1口管腳寫入1後,被內部上拉為高電平,可用作輸入,P1口被外部下拉為低電平時,將輸出電流,這是由於內部上拉的緣故。在FLASH編程和校驗時,P1口作為第八位地址接收。

P2端口(P2.0-P2.7):P2口為一個內部上拉電阻的8位雙向I/O口,P2口緩衝器可接收,輸出4個TTL門電流,當P2口被寫“1”時,其管腳被內部上拉電阻拉高,且作為輸入。並因此作為輸入時,P2口的管腳被外部拉低,將輸出電流。這是由於內部上拉的緣故。P2口,用於外部程序存儲器或16位地址外部數據存儲器進行存取時,P2口輸出地址的高八位。在給出地址“1”時,它利用內部上拉優勢,當對外部八位地址數據存儲器進行讀寫時,P2口輸出其特殊功能寄存器的內容。P2口在FLASH編程和校驗時接收高八位地址信號和控制信號。

P3端口(P3.0-P3.7):P3口管腳是一個帶有內部上拉電阻的8位的雙向I/O端口,可接收輸出4個TTL門電流。當P3口寫入“1”後,它們被內部上拉為高電平,並用作輸入。作為輸入端時,由於外部下拉為低電平,P3口將輸出電流(ILL)。P3口同時為閃爍編程和編程校驗接收一些控制信號。

仿真設計

採用Proteus作為仿真設計工具。Proteus是一款著名的EDA工具(仿真軟件),從原理圖布圖、代碼調試到單片機與外圍電路協同仿真,一鍵切換到PCB設計,真正實現了從概念到產品的完整設計。

0122-基於單片機-冰箱(冷藏+速凍+化霜)-系統設計(1602+DHT11+PCF8591+24C02+1302)_#51單片機_02

0122-基於單片機-冰箱(冷藏+速凍+化霜)-系統設計(1602+DHT11+PCF8591+24C02+1302)_#嵌入式硬件_03