MVPArms框架中的RxJava響應式編程:從入門到精通

在Android開發中,你是否還在為異步任務管理、內存泄漏和代碼邏輯混亂而煩惱?MVPArms框架整合RxJava響應式編程,讓你輕鬆搞定這些問題。讀完本文,你將掌握RxJava在MVPArms中的核心用法,學會優雅地處理異步操作,避免內存泄漏,提升代碼質量和開發效率。

RxJava在MVPArms中的作用

RxJava是一個基於事件流的響應式編程庫,它可以讓異步操作變得簡潔、優雅。在MVPArms框架中,RxJava主要用於以下幾個方面:

  • 處理網絡請求、數據庫操作等異步任務
  • 實現Presenter與Model、View之間的通信
  • 管理生命週期,避免內存泄漏
  • 簡化事件處理流程,提高代碼可讀性

MVPArms框架對RxJava進行了封裝和擴展,提供了一系列工具類和方法,讓開發者可以更加便捷地使用RxJava。其中,RxUtils和RxLifecycleUtils是兩個核心的工具類,它們為RxJava的使用提供了強大的支持。

RxUtils:簡化RxJava訂閲流程

RxUtils類提供了一系列靜態方法,用於簡化RxJava的訂閲流程。其中,applySchedulers方法是最常用的一個,它可以自動為Observable設置線程調度,並綁定View的生命週期。

public static <T> ObservableTransformer<T, T> applySchedulers(final IView view) {
    return observable -> observable.subscribeOn(Schedulers.io())
            .doOnSubscribe(disposable -> {
                view.showLoading();//顯示進度條
            })
            .subscribeOn(AndroidSchedulers.mainThread())
            .observeOn(AndroidSchedulers.mainThread())
            .doFinally(() -> {
                view.hideLoading();//隱藏進度條
            }).compose(RxLifecycleUtils.bindToLifecycle(view));
}

從上述代碼可以看出,applySchedulers方法主要做了以下幾件事:

  1. 使用subscribeOn(Schedulers.io())將訂閲事件切換到IO線程,用於執行耗時操作
  2. 通過doOnSubscribe在訂閲開始時顯示加載進度條
  3. 使用subscribeOn(AndroidSchedulers.mainThread())將訂閲事件切換回主線程
  4. 使用observeOn(AndroidSchedulers.mainThread())將觀察事件切換到主線程,以便更新UI
  5. 通過doFinally在事件結束時隱藏加載進度條
  6. 使用compose(RxLifecycleUtils.bindToLifecycle(view))綁定View的生命週期,避免內存泄漏

使用applySchedulers方法可以大大簡化RxJava的訂閲代碼,使代碼更加清晰、簡潔。

RxLifecycleUtils:生命週期管理

在Android開發中,內存泄漏是一個常見的問題。當Activity或Fragment被銷燬後,如果還有未完成的異步任務持有它們的引用,就會導致內存泄漏。RxLifecycleUtils類提供了一系列方法,用於綁定RxJava訂閲到Activity或Fragment的生命週期,從而避免內存泄漏。

綁定指定生命週期

RxLifecycleUtils提供了bindUntilEvent方法,可以將訂閲綁定到Activity或Fragment的指定生命週期事件。例如,你可以將訂閲綁定到Activity的DESTROY事件,當Activity銷燬時,自動取消訂閲。

public static <T> LifecycleTransformer<T> bindUntilEvent(@NonNull final IView view,
                                                         final ActivityEvent event) {
    Preconditions.checkNotNull(view, "view == null");
    if (view instanceof ActivityLifecycleable) {
        return bindUntilEvent((ActivityLifecycleable) view, event);
    } else {
        throw new IllegalArgumentException("view isn't ActivityLifecycleable");
    }
}

綁定生命週期鏈

除了綁定到指定生命週期事件外,RxLifecycleUtils還提供了bindToLifecycle方法,可以將訂閲綁定到整個生命週期鏈。當Activity或Fragment的生命週期發生變化時,訂閲會自動適應。

public static <T> LifecycleTransformer<T> bindToLifecycle(@NonNull IView view) {
    Preconditions.checkNotNull(view, "view == null");
    if (view instanceof Lifecycleable) {
        return bindToLifecycle((Lifecycleable) view);
    } else {
        throw new IllegalArgumentException("view isn't Lifecycleable");
    }
}

實際應用示例

下面以一個用户數據加載的例子,展示RxJava在MVPArms中的實際應用。

Model層

在Model層,我們使用RxJava來處理網絡請求:

public Observable<User> getUser(String userId) {
    return mApiService.getUser(userId)
            .subscribeOn(Schedulers.io())
            .observeOn(AndroidSchedulers.mainThread());
}

Presenter層

在Presenter層,我們使用RxUtils.applySchedulers方法來簡化訂閲流程,並綁定View的生命週期:

public void getUser(String userId) {
    mModel.getUser(userId)
            .compose(RxUtils.applySchedulers(mRootView))
            .subscribe(new Observer<User>() {
                @Override
                public void onSubscribe(Disposable d) {
                    
                }

                @Override
                public void onNext(User user) {
                    mRootView.showUser(user);
                }

                @Override
                public void onError(Throwable e) {
                    mRootView.showError(e.getMessage());
                }

                @Override
                public void onComplete() {

                }
            });
}

通過這種方式,我們不僅簡化了異步操作的代碼,還自動處理了生命週期和內存泄漏問題。

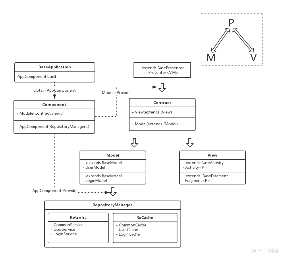
MVPArms架構中的RxJava

RxJava在MVPArms架構中扮演着重要的角色,它貫穿於整個MVP架構的各個層次。

mvp和rxjava繼續學習 - 球球的個人空間 -_生命週期

從上圖可以看出,RxJava主要用於Presenter與Model之間的通信。Model層通過RxJava將數據發射出去,Presenter層訂閲這些數據,並在數據到達後更新View。同時,通過RxLifecycleUtils,訂閲會與View的生命週期綁定,確保在View銷燬時自動取消訂閲,避免內存泄漏。

總結

RxJava是MVPArms框架中的重要組成部分,它為異步操作提供了強大的支持。通過RxUtils和RxLifecycleUtils這兩個工具類,我們可以更加便捷地使用RxJava,處理異步任務,管理生命週期,避免內存泄漏。

掌握RxJava在MVPArms中的使用,不僅可以提高代碼質量和開發效率,還可以讓你的應用更加穩定、流暢。希望本文對你有所幫助,祝你在Android開發的道路上越走越遠!

最後,如果你想深入瞭解MVPArms框架和RxJava的更多用法,可以參考以下資源: