IC卡門禁讀卡器/梯控讀頭核心規格信息,關鍵參數已按您的需求分類歸納:

一、支持卡種

  1. 基礎卡種:IC卡、ID卡、CPU卡、HID卡、LEGIC卡、Sony卡
  2. 特殊加密卡:國密加密卡(需提前定製溝通)
  3. 擴展支持:兼容二維碼(動態/靜態)、人臉識別(三合一機型)、手機NFC/藍牙

讀卡器包括觸摸密碼鍵盤和QR識別。文檔強調選型需提前確認控制器協議、電源規格及定製需求(如CPU卡支持),並提供安裝建議(開孔尺寸、抗金屬設計)。適用於門禁、梯控等場景的技術對接與採購參考_讀卡器

二、電氣參數 參數類型 規格説明 電源輸入 DC 12V ±10% (由梯控控制器箱體DAIC-DT-JX統一供電) 工作電流 ≤300mA(典型值,具體需以型號手冊為準) 輸出接口

  • 繼電器幹接點信號(開門/乘梯指令)
  • RS485通信(數據傳輸至控制器)
  • 韋根協議(Wiegand 26/34標準) 三、狀態提示 • 聲光反饋:刷卡/掃碼成功時觸發蜂鳴器與LED指示燈(顏色區分權限狀態) • 故障診斷: ◦ 一體機自帶故障代碼顯示(如DAIC系列) ◦ 外掛讀頭通過控制器上位機上傳故障信息


讀卡器包括觸摸密碼鍵盤和QR識別。文檔強調選型需提前確認控制器協議、電源規格及定製需求(如CPU卡支持),並提供安裝建議(開孔尺寸、抗金屬設計)。適用於門禁、梯控等場景的技術對接與採購參考_梯控讀頭_02

四、環境適應性 參數 規格 工作温度 -30℃ ~ +70℃ (寬温域設計) 防護等級 IP66(防塵防水,適用於半室外場景) 外殼材質 鋼化玻璃面板 + 金屬機身 五、物理與接口特性 • 顏色:工業級黑色(標準款),支持定製面板配色 • 通信接口: ◦ RS485(主控通信) ◦ 韋根輸入/輸出(兼容第三方設備) ◦ 繼電器輸出(無源幹接點) • 擴展接口:預留生物識別模塊插槽(人臉/指紋等) 六、二維碼規則

  1. 碼類型:動態二維碼(防截圖盜用)
  2. 權限分類: • 業主長期碼:綁定固定權限,有效期可設數年 • 臨時訪客碼:限時有效(如2小時),單次或多次使用3
  3. 生成方式:由門禁/梯控系統後台簽發,加密傳輸至用户手機 七、其他功能説明 • 觸摸密碼:現有引用未提及該功能,主流方案以卡/碼/生物識別為主 • 系統聯動:通行記錄實時上傳至門禁/梯控主板,支持10萬用户容量





讀卡器包括觸摸密碼鍵盤和QR識別。文檔強調選型需提前確認控制器協議、電源規格及定製需求(如CPU卡支持),並提供安裝建議(開孔尺寸、抗金屬設計)。適用於門禁、梯控等場景的技術對接與採購參考_讀卡器_03








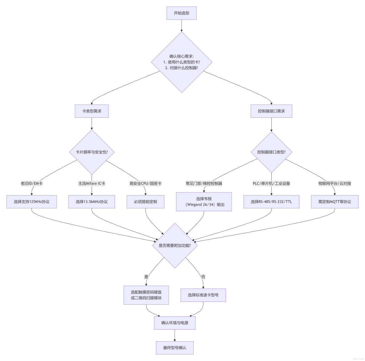
flowchart TD A[開始選型] --> B{確認核心需求:
1. 使用什麼類型的卡?
2. 對接什麼控制器?}

B --> C[卡類型需求]
B --> D[控制器接口需求]

C --> C1{卡片頻率與安全性?}
C1 -- 老舊ID/EM卡 --> C2[選擇支持125KHz協議]
C1 -- 主流Mifare IC卡 --> C3[選擇13.56MHz協議]
C1 -- 高安全CPU/國密卡 --> C4[必須提前定製]

D --> D1{控制器接口類型?}
D1 -- 常見門禁/梯控控制器 --> D2[選擇韋根<br>(Wiegand 26/34)輸出]
D1 -- PLC/單片機/工業設備 --> D3[選擇RS-485/RS-232/TTL]
D1 -- 物聯網平台/雲對接 --> D4[需定製MQTT等協議]

C2 & C3 & C4 --> E{是否需要附加功能?}
D2 & D3 & D4 --> E

E -- 是 --> F[選配觸摸密碼鍵盤<br>或二維碼掃描模塊]
E -- 否 --> G[選擇標準讀卡型號]

F & G --> H[確認環境與電源]
H --> I[最終型號確認]


讀卡器包括觸摸密碼鍵盤和QR識別。文檔強調選型需提前確認控制器協議、電源規格及定製需求(如CPU卡支持),並提供安裝建議(開孔尺寸、抗金屬設計)。適用於門禁、梯控等場景的技術對接與採購參考_門禁讀卡器_04