Kafka-King是一款現代實用的Kafka圖形界面客户端,專為新手和普通用户設計,無需複雜命令即可輕鬆管理Kafka集羣。無論是監控節點狀態、生產消費消息,還是創建主題和管理消費者組,它都能提供直觀高效的操作體驗,讓Kafka管理變得簡單而強大。

🚀 為什麼選擇Kafka-King?核心優勢解析

作為一款跨平台的Kafka管理工具,Kafka-King憑藉以下特性脱穎而出:

  • 全平台支持:完美適配Windows、macOS和Linux系統,提供一致的用户體驗
  • 零命令操作:可視化界面替代複雜CLI命令,新手也能快速上手
  • 多認證兼容:支持PLAIN、SSL、SASL、Kerberos等多種安全認證方式
  • 消息智能處理:自動解析gzip、lz4、snappy、zstd等壓縮格式消息
  • 實時監控:動態展示集羣節點狀態與主題配置,關鍵指標一目瞭然

📋 功能亮點:滿足Kafka管理全場景需求

1. 集羣可視化監控

通過直觀的界面實時查看Kafka集羣節點列表,支持動態配置broker和topic參數,無需重啓服務即可生效。

kafka集羣圖形界面管理工具kafka-manager_客户端

Kafka-King集羣監控界面展示了節點狀態與主題配置,支持動態調整參數

2. 高效消息生產與消費

  • 消費者客户端:按指定group、topic、size和timeout消費消息,表格形式展示offset、timestamp、headers等全維度信息
  • 生產者工具:支持批量發送消息,自定義分區和headers,輕鬆模擬業務場景

kafka集羣圖形界面管理工具kafka-manager_UI_02

消息消費界面清晰展示消息詳情,支持按時間戳和offset精準定位

3. 主題與分區管理

  • 主題操作:創建(支持批量)、刪除主題,靈活配置副本數和分區數
  • 分區管理:查看分區offset詳情,支持新增分區和負載均衡調整

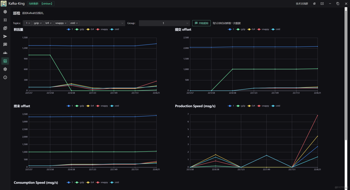
4. 高級功能:Offset巡檢與消息積壓分析

獨家提供Offset巡檢報表,直觀展示各消費者組的消息總量、提交量和積壓量,幫助快速定位數據處理瓶頸。

kafka集羣圖形界面管理工具kafka-manager_客户端_03

Offset巡檢功能實時監控消息積壓情況,支持多維度篩選分析

💻 快速開始:3步上手Kafka-King

1. 獲取安裝包

通過以下方式獲取適合您系統的安裝包:

git clone https://gitcode.com/gh_mirrors/ka/Kafka-King

支持Windows(exe)、macOS(dmg)、Linux(deb/rpm)多種格式,M1/M2芯片用户請選擇ARM64版本

2. 配置連接信息

啓動後在連接配置界面填寫:

  • Broker地址(如:127.0.0.1:9092)
  • 認證方式(根據集羣配置選擇)
  • 高級選項(壓縮格式、超時設置等)

3. 開始使用

連接成功後即可:

  • 在【集羣】頁查看節點狀態
  • 在【主題】頁管理topics
  • 在【消費者】頁實時消費消息
  • 在【工具】頁使用offset巡檢功能

🛠️ 技術架構:現代技術棧的完美融合

Kafka-King基於以下開源技術構建:

  • 框架:Wails(跨平台桌面應用開發框架)
  • 界面:Naive UI(輕量級現代UI組件庫)
  • 核心庫:franz-go(高性能Kafka客户端)
  • 前端:Vue.js + Vite(高效前端開發組合)

📄 許可證與貢獻

本項目採用Apache-2.0開源許可證,歡迎通過以下方式參與貢獻:

  • 提交Issue報告bug或建議
  • 參與代碼開發(詳見開發文檔)
  • 翻譯多語言支持(目前已支持中、英、日、韓、俄)