动态

详情 返回 返回

《數字經濟》 - 动态 详情

今天,為大家推薦一篇《數字經濟:產業集羣發展 白皮書》的報告。
報告 共 71 頁。
 
從 “數字經濟概念、特徵、典型產業集羣案例、要素、策略、產業展望” 等六個方面,詳細解讀了《2023 數字經濟產業》。
很重磅。
 

#01#

 
【關鍵要點】
 
一、數字經濟定義
 
《數據資產》作為關鍵生產要素,以 “現代信息網絡作為重要載體 和 信息通信技術的有效使用”來作為 “效率提升 和 經濟結構優化 的重要推動力”的一系列經濟活動。
 
二、數字經濟發展邏輯
 
信息通信技術產業(ICT) + 工業技術 → 數字產業化基礎 → 其他產業 → 產業數字化轉型
 
三、七大重點產業
 
  • 《雲計算》
  • 《IoT 物聯網》
  • 《大數據》
  • 《II 工業互聯網》
  • 《區塊鏈》
  • 《AI 人工智能》
  • 《VR 虛擬現實》和《AR 增強現實》

 

四、數字經濟發展演化
 
  • 起源期(1960 時代開啓):現代信息技術(IT)
  • 萌芽期(1998):官方提出數字經濟
  • 發展期(2010 經濟浪潮):移動互聯網
  • 爆發期(2020)產業互聯網

 

五、中國數字經濟發展脈絡
 
  • 前世:ICT 產業蓬勃發展,為數字產業化奠定了技術基礎
  • 今生:“大、智、物、雲” 產業步伐加快,ICT 產業向 AIOT 產業遞進
  • 未來:“數字技術紅利”向 “第一、第二產業鏈”溢出,《“萬物互聯” 願景》逐漸清晰

 

六、市場規模
 
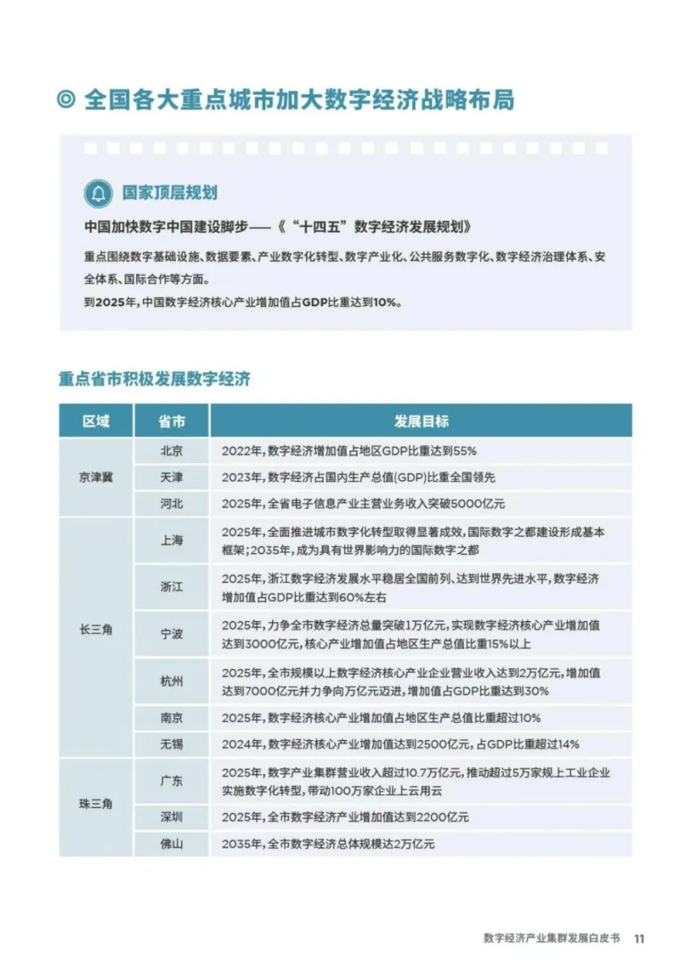
我國《“數字經濟” 規模》從 2005 年的 2.6 萬億元,擴張至 2021 年的 45.5 萬億元。預計 2025 年將達到 80 萬億元,漲幅約 76%。
 
七、發展重點
 
  • 《數字科技》是《數字經濟》持續發展的核心驅動力
  • 《AI 人工智能》是引領《數學科技》發展的重要引擎
  • 《II 工業互聯網》是《製造業數字化》的核心途徑
  • 《服務業數字化》應用市場持續擴張

 

八、城市羣
 
  • 京津冀:單核心帶動 13 城
  • 長三角:多核心全面協同 41 城
  • 粵港澳大灣區:雙核深度一體化 11 城

 

九、典型數字經濟產業羣案例分析
 
  • 英國:東倫敦科技城
《東倫敦科技城》是英國 卡梅倫首相 執政時期的《“重點舊城改造 和 產業發展” 項目》,現為世界上僅次於 美國硅谷 和 紐約 的第三大科技企業集羣。
擁有超 3000 家 IT、數字媒體 和 移動應用領域 的初創公司。
創造超 48000 個數字科技領域崗,培育和吸引了 Last.FM、Uber、4Google 等國際知名科技巨頭企業。
 
  • 深圳:高新技術產業園
科技部火炬中心通報 2021 年度國家高新區排名第二,以佔全市約 8% 的深圳土地面積產出全市新一代電子信息增加值的 33.86%。
擁有新一代電子信息萬億級產業集2羣,創新型企業已超過 1200 家,培育了華為、中興、騰訊等一大批具有國際競爭力的數字經濟龍頭企業。
超千萬億次的國家超級計算深圳中心,服務華南、港澳台和東南亞,聚集無線通信接入技術、中國科學 4 院人際智能協同系統等 15 家國家重點實驗室。
 
  • 蘇州:AI 人工智能產業園
《蘇州 AI 人工智能產業園》為《蘇州國際科技園 第 7 期》項目,2020 年被認定為全國首批 “AI 人工智能示範園區”。
2021 年聚集近 1000 家相關企業,累計承擔國家級重大項目 20 餘個,引進“國家隊” 科研院所 10 家,其中 83 家已開展 AI 人工智能相關研究,29 所中外知名高校中已十多家設立 AI 人工智能相關專業 或 實驗室。
《中國 AI 人工智能》最高獎項 “吳文俊 AI 人工智能科學技術獎” 評獎永久基地
 

#02#

 
【報告節選】

 

user avatar Jcloud 头像 davenkin 头像 mrye 头像 88223100 头像 lemondu 头像 mooodo 头像
点赞 6 用户, 点赞了这篇动态!
点赞

Add a new 评论

Some HTML is okay.