博客 / 詳情

返回

爬蟲實戰--拿下最全租房數據 | 附源碼

優秀不夠,那就要無可替代!
點贊再看,養成好習慣

Python版本3.8.0,開發工具:Pycharm



寫在前面的話

老規矩,目前為止,你應該已經瞭解爬蟲的三個基本小節:

  • 爬蟲的原理和流程
  • 爬蟲的兩種實現方式
  • 通過 BeautifulSoup 解析網頁源碼

不瞭解的自行點進去複習

上一篇的實戰只是給大家作為一個練手,數據內容比較少,且官網也有對應的 API,難度不大。

但是“麻雀雖小,五臟俱全”,如果這一節看完感覺流程還不是很熟悉,建議去看上一節:

  • 爬蟲實戰-手把手教你爬豆瓣電影

好了,前面的回顧就到此為止。這節開始帶大家真正搞事情


準備工作

確定目標

今天我們的目標是某家網,官網鏈接:https://www.lianjia.com/。

當你用瀏覽器訪問這個網址的時候,可能會自動變成 https://sz.lianjia.com/ 這種。

sz 代表的是城市深圳
(哈哈,是的,小一我現在在深圳。)

某家網上有二手房、新房、租房等等,我們今天的目標是 https://sz.lianjia.com/zufang/
“你沒看錯,zufang租房 的拼音“

所以,今天我們要爬取某家網的租房數據,地點:深圳。

設定流程

因為官網的數據每天都在發生變化,你也不必説要和我截圖中的數據一模一樣。

首先,我們已經確定了目標是某家網在深圳的所有租房數據,看一下首頁

文章首發:公眾號『知秋小夢』

截止2019-12-31號,深圳十個區共 32708 套深圳租房,好像還挺多的,不知道我們能不能全部爬下來。

按照官網每頁30條數據來看,我們看一下翻頁的顯示:

文章首發:公眾號『知秋小夢』

問題來了,顯示頁碼只有100頁,是不是100頁之後被隱藏了呢?

我們試着在 url 中修改頁碼為pg101,結果發現顯示的還是第100頁的內容。

那,如何解決網頁只有前100頁數據?

設置搜索條件,確保每個搜索條件下的數據不超過3000條,這樣我們就可以通過100頁拿到所有的數據。

通過設置區域進行搜索,試試看:

文章首發:公眾號『知秋小夢』

羅湖區 2792條數據 < 3000。

ok,我們再看看其他區

文章首發:公眾號『知秋小夢』

好像不太妙,福田區整租都有4002套(已經設置了整租條件的情況下)。

沒關係,我們繼續設置搜索條件:

文章首發:公眾號『知秋小夢』

新增居室搜索,可以看到福田區整租的一居有1621套,滿足條件。

其他三個直接不用看了,肯定也滿足。

繼續查看剩餘的幾個區,發現也滿足,搞定

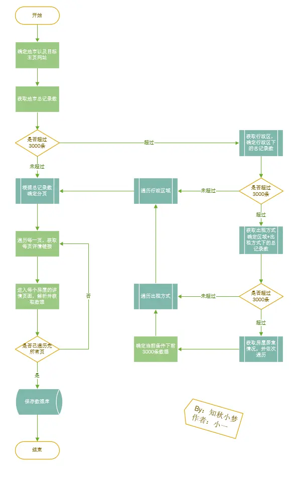
那這樣子的話,我們的步驟就是先檢查記錄數有沒有超過3000條,超過了則繼續增加新的條件,一直到不超過3000,然後分頁遍歷所有數據。

好,那我們稍微畫一下流程圖:

文章首發:公眾號『知秋小夢』

確定條件

大致流程基本沒什麼問題了,我們看一下具體需要注意的搜索條件。

文章首發:公眾號『知秋小夢』
首先是城市區域的獲取,每個城市的區域都不一樣,區域數據通過網頁獲取

其次是出租方式的獲取,官網對應兩種:整租和合租,觀察 url 發現分別對應 rt200600000001、rt200600000002

然後是房屋居室的獲取,官網對應四種:一居、二居、三居和四居,觀察 url 發現分別對應 l0、l1、l2、l3(小寫字母 L 不是1)

最後是分頁的獲取,官網 url 對應 pg+number

拼接成 url 之後是:
base_url+/區域/+pg+出租方式+居室

細節處理

  • 爬取的內容較多,每次爬取需要設置時間間隔
  • 需要增加瀏覽器標識,防止被封 ip
  • 需要增加檢測機制,丟掉已經爬取過的數據
  • 數據需動態保存在文件中,防止被封后需要重頭再來
  • 若要保存數據庫,爬蟲結束後再連接數據庫


異常處理

官網中有一種類型的房屋,網頁格式不標準,且拿不到具體數據。

對,就是公寓

可以看到,在房屋列表中公寓無論是在價格顯示、房屋地址、朝向等都異於普通房屋。

文章首發:公眾號『知秋小夢』

且在詳細界面的內容也是無法拿到標準信息的

文章首發:公眾號『知秋小夢』

對於這種數據,我們直接丟掉就好。


開始實戰

根據流程圖,步驟已經很清楚了:

  1. 確定城市,獲取目標主頁網址
  2. 針對數據,確定目標查詢條件
  3. 針對總數,確定目標頁碼劃分
  4. 針對內容,確定目標對象字段

你準備好了嗎?

確定要獲取的數據字段:

​```
# encoding:utf-8
# Author:   小一 
# address:  公眾號:知秋小夢
# email:    1010490079@qq.com
# Date:     2019/12/24 0:04
# Description: 鏈家租房數據字段
​```

city: 城市
house_id:房源編號
house_rental_method:房租出租方式:整租/合租/不限
house_address:房屋地址:城市/區/小區/地址
house_longitude:經度
house_latitude:緯度
house_layout:房屋格局
house_rental_area:房屋出租面積
house_orientation:房屋朝向
house_rental_price:房屋出租價格
house_update_time:房源維護時間
house_tag:房屋標籤
house_floor:房屋樓層
house_elevator:是否有電梯
house_parking:房屋車位
house_water:房屋用水
house_electricity:房屋用電
house_gas:房屋燃氣
house_heating:房屋採暖
create_time:創建時間
house_note:房屋備註
# 額外字段
house_payment_method:房屋付款方式:季付/月付
housing_lease:房屋租期


第一件事,設置城市、網址和爬蟲頭部

# 通過城市縮寫確定url
city_number = 'sz'
url = 'https://{0}.lianjia.com/zufang/'.format(city_number)

爬蟲頭部我們只需要設置一個 User-Agent 就行了

User-Agent 儘可能多的設置。(篇幅有限,這裏只放一部分,更多設置請在文末獲取源碼查看)
# 主起始頁
self.base_url = url
# 當前篩選條件下的頁面
self.current_url = url
# 設置爬蟲頭部
self.headers = {
    'User-Agent': self.get_ua(),
}

def get_ua(self):
    """
    在UA庫中隨機選擇一個UA
    :return: 返回一個庫中的隨機UA
    """
    ua_list = [
        "Mozilla/4.0 (compatible; MSIE 6.0; Windows NT 5.1; en) Opera 9.50",
        "Mozilla/5.0 (Windows NT 6.1; WOW64; rv:34.0) Gecko/20100101 Firefox/34.0"
    ]

    return random.choice(ua_list)


接下來,獲取當前城市的總記錄數。

想一想,萬一有的城市出租房總記錄數都不大於3000,那我們豈不是連搜索條件都不用設置了?

每個城市的區域數據都不一樣,如果要手動輸入的話那太麻煩了。

我們直接通過網頁獲取到要查詢城市的區域數據。

def get_house_count(self):
    """
    獲取當前篩選條件下的房屋數據個數
    @param text:
    @return:
    """
    # 爬取區域起始頁面的數據
    response = requests.get(url=self.current_url, headers=self.headers)
    # 通過 BeautifulSoup 進行頁面解析
    soup = BeautifulSoup(response.text, 'html.parser')
    # 獲取數據總條數
    count = soup.find_all(class_='content__title--hl')[0].string
    
    return soup, count     

獲取到總記錄數之後,就需要拿 3000 對它衡量一下了。

超過3000,則進行二次劃分;不超過,則直接遍歷獲取數據

# 獲取當前篩選條件下數據總條數
soup, count_main = self.get_house_count()

# 如果當前當前篩選條件下的數據個數大於最大可查詢個數,則設置第一次查詢條件
if int(count_main) > self.page_size*self.max_pages:
    # 獲取當前城市的所有區域,當做第一個查詢條件
    pass
else:
    # 直接遍歷獲取數據
    pass


第二步,添加條件

首先獲取當前城市的所有區域

可以看到,深圳市的所有區域都在頁面上

文章首發:公眾號『知秋小夢』

多謝某家整理的整整齊齊,以後租房就去你家了

直接獲取到所有符合要求的 li 標籤,拿到區域數據

需要注意我們拿到的區域數據,我們只需要它的拼音,即 href 中後面的部分

# 拿到所有符合要求的 li 標籤
soup_uls = soup.find_all('li', class_='filter__item--level2', attrs={'data-type': 'district'})
self.area = self.get_area_list(soup_uls)

def get_area_list(self, soup_uls):
    """
    獲取城市的所有區域信息,並保存
    """
    area_list = []
    for soup_ul in soup_uls:
        # 獲取 ul 中的 a 標籤的 href 信息中的區域屬性
        href = soup_ul.a.get('href')
        # 跳過第一條數據
        if href.endswith('/zufang/'):
            continue
        else:
            # 獲取區域數據,保存到列表中
            area_list.append(href.replace('/zufang/', '').replace('/', ''))

    return area_list

拿到之後,直接遍歷每個區域,將區域當做我們第一個查詢條件

在第一個查詢條件下,同樣需要獲取該條件下的總記錄數

是不是有點熟悉,又重複第一步的工作了。

體會到我為什麼剛才把獲取總記錄數這個功能封裝在函數裏了吧,後面也還會再用到!
# 遍歷區域,重新生成篩選條件
for area in self.area:
    self.get_area_page(area)
    
def get_area_page(self, area):
    """
    當前搜索條件:區域
    @param area:
    @return:
    """
    # 重新拼接區域訪問的 url
    self.current_url = self.base_url + area + '/'
    # 獲取當前篩選條件下數據總條數
    soup, count_area = self.get_house_count()

在當前條件下,同樣需要判斷是否超過 3000條。

如果超過,同樣進行條件劃分

'''如果當前當前篩選條件下的數據個數大於最大可查詢個數,則設置第二次查詢條件'''
if int(count_area) > self.page_size * self.max_pages:
    # 遍歷出租方式,重新生成篩選條件
    for rental_method in self.rental_method:
        pass
else:
    # 直接遍歷獲取數據
    pass

這裏我們在初始化函數中定義了出租方式和居室情況,所以不需要再從網頁上獲取,可以直接 for 循環了。

每個城市的出租方式和居室數據都是固定的,直接定義好會更方便。
# 出租方式:整租+合租
self.rental_method = ['rt200600000001', 'rt200600000002']
# 居室:一居、二居、三居、四居+
self.rooms_number = ['l0', 'l1', 'l2', 'l3']

同樣我們需要獲取出租方式條件下的總記錄數

# 重新拼接區域 + 出租方式訪問的 url
self.current_url = self.base_url + area + '/' + rental_method + '/'
# 獲取當前篩選條件下數據總條數
soup, count_area_rental = self.get_house_count()

同理,繼續往下添加房屋居室數量

# 重新拼接區域 + 出租方式 + 居室 訪問的 url
self.current_url = self.base_url + area + '/' + rental_method + room_number + '/'
# 獲取當前篩選條件下數據總條數
soup, count_area_rental_room = self.get_house_count()

第三步,確定頁數,並開始遍歷每一頁

設置相應的頁碼初始化數據,方便進行遍歷

# 起始頁碼默認為0
self.start_page = 0
# 當前條件下的總數據頁數
self.pages = 0
# 每一頁的出租房屋個數,默認page_szie=30
self.page_size = page_size
# 最大頁數
self.max_pages = 100

當我們最終條件確定的記錄數不足3000時

就可以通過遍歷頁碼獲取所有數據。

# 確定頁數
# count_number是當前搜索條件下的總記錄數
self.pages = int(count_number/self.page_size) \
if (count_number%self.page_size) == 0 else int(count_number/self.page_size)+1

'''遍歷每一頁'''
for page_index in range(1, self.pages+1):
    self.current_url = self.base_url + area + '/' + 'pg' + str(page_index) + rental_method + room_number + '/'

    # 解析當前頁的房屋信息,獲取到每一個房屋的詳細鏈接
    self.get_per_house()
    page_index += 1

第四步,訪問每個房屋的詳細頁面

上一步已經定位到整個頁面了,我們來看看定位的頁面

文章首發:公眾號『知秋小夢』

這個頁面已經包含詳細頁面的跳轉 url 以及當前房屋的部分主要數據

並且這部分主要數據比詳細頁面的主要數據更好拿到,格式更規整。

好,那就選它了。

def get_per_house(self):
    """
    解析每一頁中的每一個房屋的詳細鏈接
    @return:
    """
    # 爬取當前頁碼的數據
    response = requests.get(url=self.current_url, headers=self.headers)
    soup = BeautifulSoup(response.text, 'html.parser')

    # 定位到每一個房屋的 div (pic 標記的 div)
    soup_div_list = soup.find_all(class_='content__list--item--main')
    # 遍歷獲取每一個 div 的房屋詳情鏈接和房屋地址
    for soup_div in soup_div_list:
        # 定位並獲取每一個房屋的詳情鏈接
        detail_info = soup_div.find_all('p', class_='content__list--item--title twoline')[0].a.get('href')
        detail_href = 'https://sz.lianjia.com/' + detail_info

        # 獲取詳細鏈接的編號作為房屋唯一id
        house_id = detail_info.split('/')[2].replace('.html', '')
        '''解析部分數據'''
        # 獲取該頁面中房屋的地址信息和其他詳細信息
        detail_text = soup_div.find_all('p', class_='content__list--item--des')[0].get_text()
        info_list = detail_text.replace('\n', '').replace(' ', '').split('/')
        # 獲取房屋租金數據
        price_text = soup_div.find_all('span', class_='content__list--item-price')[0].get_text()

這裏面我們需要注意開頭説到的一點:公寓

公寓的 content__list--item--des 沒有地址信息,所以我們通過長度去判斷

# 如果地址信息為空,可以確定是公寓,而我們並不能在公寓詳情界面拿到數據,所以,丟掉
if len(info_list) == 5:
    # 解析當前房屋的詳細數據
    self.get_house_content(detail_href, house_id, info_list, price_text)

第五步,獲取每個房屋的詳細數據

上一步已經獲取部分主要數據,這一步我們取剩下的數據。

首先先來看一下詳細頁面長啥樣:

文章首發:公眾號『知秋小夢』

最上邊的維護時間顯示房源的更新狀態,要它!

最右邊的房屋標籤數據也有用,要它一部分!

最下邊的基本信息太有用了吧,肯定要它!

# 生成一個有序字典,保存房屋結果
house_info = OrderedDict()
    
'''爬取頁面,獲得詳細數據'''
response = requests.get(url=href, headers=self.headers, timeout=10)
soup = BeautifulSoup(response.text, 'html.parser')

'''解析房源維護時間'''
soup_div_text = soup.find_all('div', class_='content__subtitle')[0].get_text()
house_info['house_update_time'] = re.findall(r'\d{4}-\d{2}-\d{2}', soup_div_text)[0]

'''解析房屋出租方式(整租/合租/不限)'''
house_info['house_rental_method'] = soup.find_all('ul', class_='content__aside__list')[0].find_all('li')[0].get_text().replace('租賃方式:', '')

'''解析房屋的標籤'''
house_info['house_tag'] = soup.find_all('p', class_='content__aside--tags')[0].get_text().replace('\n', '/').replace(' ', '')

'''房屋其他基本信息'''
# 定位到當前div並獲取所有基本信息的 li 標籤
soup_li = soup.find_all('div', class_='content__article__info', attrs={'id': 'info'})[0]. 
find_all('ul')[0].find_all('li', class_='fl oneline')
# 賦值房屋信息
house_info['house_elevator'] = soup_li[8].get_text().replace('電梯:', '')
house_info['house_parking'] = soup_li[10].get_text().replace('車位:', '')
house_info['house_water'] = soup_li[11].get_text().replace('用水:', '')
house_info['house_electricity'] = soup_li[13].get_text().replace('用電:', '')
house_info['house_gas'] = soup_li[14].get_text().replace('燃氣:', '')
house_info['house_heating'] = soup_li[16].get_text().replace('採暖:', '')
house_info['create_time'] = datetime.now().strftime('%Y-%m-%d %H:%M:%S')
house_info['city'] = self.city

# 保存當前影片信息
self.data_info.append(house_info)

應該該拿的數據都拿到了。

不對,好像還有經緯度沒有拿到。

檢查一下,在 js 代碼中發現了一個座標

文章首發:公眾號『知秋小夢』

看着很可疑,我們通過座標反查看一看到底是不是這個房屋地址

文章首發:公眾號『知秋小夢』

ok,沒問題,正是我們要的,那把它也拿下吧!

'''解析經緯度數據'''
# 獲取到經緯度的 script定義數據
location_str = response.text[re.search(r'(g_conf.coord)+', response.text).span()[0]:
                             re.search(r'(g_conf.subway)+', response.text).span()[0]]
# 字符串清洗,並在鍵上添加引號,方便轉化成字典
location_str=location_str.replace('\n','').replace('','').replace("longitude","'longitude'").replace("latitude", "'latitude'")
# 獲取完整經緯度數據,轉換成字典,並保存
location_dict = eval(location_str[location_str.index('{'): location_str.index('}')+1])
house_info['house_longitude'] = location_dict['longitude']
house_info['house_latitude'] = location_dict['latitude']

第六步,保存數據

每 50 條數據追加保存到本地文件中

當所有記錄都爬完之後,將本地文件保存到數據庫中。

數據需要保存到本地文件和數據庫中。

其中本地文件每爬取50條追加保存記錄,數據庫只需要爬取結束後保存一次

def data_to_sql(self):
    """
    保存/追加數據到數據庫中
    @return:
    """
    # 連接數據庫
    self.pymysql_engine, self.pymysql_session = connection_to_mysql()
    # 讀取數據並保存到數據庫中
    df_data = pd.read_csv(self.save_file_path, encoding='utf-8')
    # 導入數據到 mysql 中
    df_data.to_sql('t_lianjia_rent_info', self.pymysql_engine, index=False, if_exists='append')

def data_to_csv(self):
    """
    保存/追加數據到本地
    @return:
    """
    # 獲取數據並保存成 DataFrame
    df_data = pd.DataFrame(self.data_info)

    if os.path.exists(self.save_file_path) and os.path.getsize(self.save_file_path):
        # 追加寫入文件
        df_data.to_csv(self.save_file_path, mode='a', encoding='utf-8', header=False, index=False)
    else:
        # 寫入文件,帶表頭
        df_data.to_csv(self.save_file_path, mode='a', encoding='utf-8', index=False)
        
    # 清空當前數據集
    self.data_info = []

到此我們的流程就已經結束了。

小一我最終花了一天多的時間,爬取到了27000+數據。(公寓數據在爬取過程中已經丟掉了)

自行設置每次的休眠間隔,上面流程中我並沒有貼出來,需要的在源代碼中查看。

貼一下最終數據截圖:

文章首發:公眾號『知秋小夢』


總結一下

主要流程

  • 確定目標:爬取的網站網址以及要爬取的數據
  • 設定流程:詳細説明了我們每一步如何進行,以及整體的流程圖
  • 確定條件:在搜索過程中確定每個層級的搜索條件
  • 細節處理:爬取數據較多,增加必要的細節處理,提高代碼健壯性
  • 異常處理:異常房屋類型的處理,在這裏我們直接丟掉。

日常思考:

比起第一個項目,這個項目流程會複雜一些,但是本質上沒有區別

可以看到爬蟲的核心代碼其實就是那幾句。

思考以下幾點:

  • 如果本次的網站需要登錄,應該怎麼辦?
  • 如果你要租房,你應該怎麼分析?

必要提醒

  • 上述方法僅針對當前的官網源代碼
  • 本次爬蟲內容僅用作交流學習


源碼獲取

公眾號後台回覆 某家租房 獲取 爬取某家網租房信息源碼

本次爬蟲的結果數據不對外公開,有需要的交流學習的可以加羣獲取。(後台回覆加羣


寫在後面的話

發現最近幾篇文章都是5000字的長文,是我太囉嗦了嗎(真的懷疑自己了)?

堅持讀到這的晚上記得給自己加個雞腿,你已經很棒了。

我、我、我也想要加個雞腿

呸呸呸,説好的不拿人民羣眾一針一線。

那,點個贊總行吧?

原創不易,歡迎點贊噢

文章首發:公眾號【小一的學習筆記】




user avatar
0 位用戶收藏了這個故事!

發佈 評論

Some HTML is okay.