博客 / 詳情

返回

Web開發技術架構圖

Web開發技術架構圖

大型web系統架構動態應用,是相對於網站靜態內容而言,是指以c/c++、php、Java、perl、.net等服務器端語言開發的網絡應用軟件,比如論壇、網絡相冊。1、學習Web開發原理,包括MVC/MTV等Web框架; 2、學習Django Web框架,從技術原理到項目實踐; 3、學習Djan...

軟件開發週期

軟件生命週期(Software Life Cycle,SLC)是軟件的產生直到報廢或停止使用的生命週期。軟件生命週期內有問題定義、可行性分析、總體描述、系統設計、編碼、調試和測試、驗收與運行、維護升級到廢棄等階段一個軟件產品或軟件系統也要經歷孕育、誕生、成長、成熟、衰亡等階段,一般稱為軟件生存...

軟件開發流程圖

軟件開發流程即軟件設計思路和方法的一般過程,包括對軟件先進行需求分析,設計軟件的功能和實現的算法和方法、軟件的總體結構設計和模塊設計、編碼和調試、程序聯調和測試。軟件項目開發流程圖是用來詳細描述了軟件在開發過程中產品調研、設計、開發、測試等各個階段中各個角色,包含產品經理、研發、測試、用户等需...

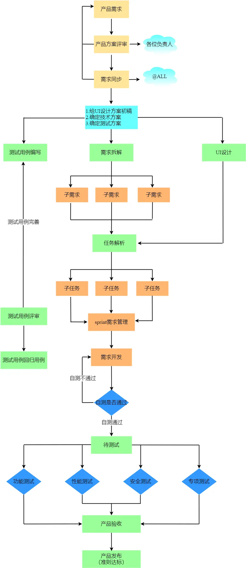
產品開發流程圖

產品開發流程(Product Development Process)產品開發流程是指企業用於想像、設計和商業化一種產品的步驟或活動的序列。產品開發流程涉及的人員從產品經理到設計師、前端、後端等等一系列人員,這篇文章主要關於產品開發的完整流程,希望對各個工作崗位上的人有借鑑意義。很多產品經理不...

前台登錄註冊流程圖

1.頁面字段,手機號,輸入框;,圖形驗證碼,輸入框+驗證碼圖片,短信驗證碼,輸入框。2.默認狀態,默認【獲取驗證碼】按鈕可點,【登錄】按鈕不可點。3.未輸入狀態,首先從手機號開始判斷,當手機號/圖形驗證碼未輸入時,點擊【獲取驗證碼】。4.驗證輸入內容,~若手機號/圖形驗證碼已輸入時,點擊【獲取...

程序設計流程圖

遵循這種方法的程序設計,就是結構化程序設計。相應地,只要規定好三種基本結構的流程圖的畫法,就可以畫出任何算法的流程圖。程序設計流程圖,流程圖是一款網絡圖繪製軟件,新穎小巧,功能強大,可以很方便的繪製各種專業的業務流程圖/程序流程圖/數據流程圖/網絡拓撲圖,操作簡單,一鍵繪製.分析問題,對於接受...

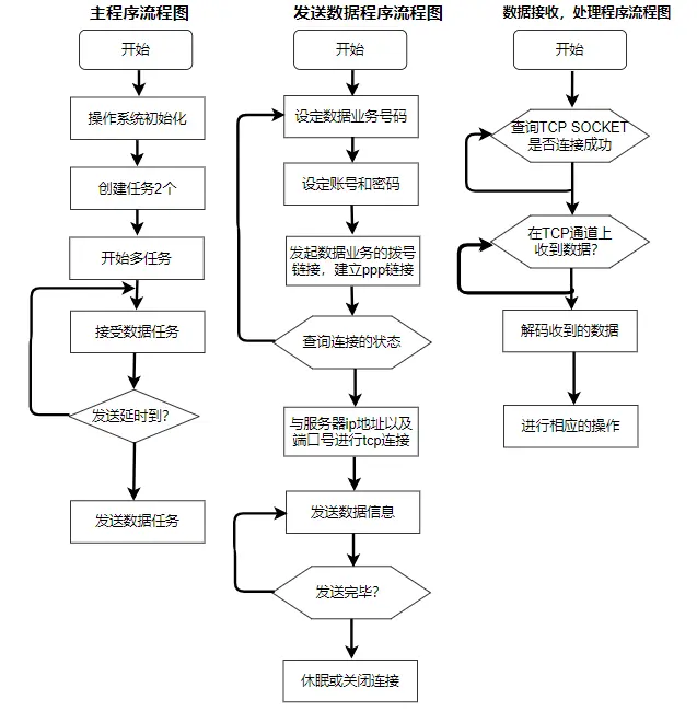
程序流程圖

程序流程圖又稱程序框圖,是用統一規定的標準符號描述程序運行具體步驟的圖形表示。程序框圖的設計是在處理流程圖的基礎上,通過對輸入輸出數據和處理過程的詳細分析,將計算機的主要運行步驟和內容標識出來。程序基本結構的流程圖實例講解,不論什麼程序設計語言,程序設計都有3種基本結構:順序結構、選擇結構和循...

算法流程圖

設計算法是程序設計的核心。為了表示一個算法,可以用不同的方法。常用的有自然語言,流程圖,偽代碼,PAD圖等。這其中以特定的圖形符號加上説明,表示算法的圖,稱為算法流程圖。算法流程圖包括傳統流程圖和結構流程圖兩種。流程圖就是一種描述算法的圖形化描述,用流程圖可以清晰地描述出算法的思路和過程。眾所...

支付系統功能架構圖

支付業務的基礎系統的複雜性和穩定性是支付業務是否能夠及時安全處理的根本,該支付系統功能架構圖收集了支付寶的系統架構。完整的支付系統整體架構! 從產品分類、模塊功能和業務流程,瞭解支付產品服務的設計。支付系統要兼併合規性、易用性、安全性為一體,在前期設計時一定要綜合考慮。支付系統架構圖為通用支付...

研發流程圖

產品研發流程圖項目內容需求提交 責任部門市場部、運營部、產品部、 總經理及公司其他領導層,程序、職責説明需求提交依據: 領導層——戰略規劃與目標 市場、運營部。一個產品的研發需要多個不同工種配合完成,如果沒有好協同機制必然引起混亂,造成產品研發的拖延:1.產品研發規劃階段。公司最高決策層根據客...

user avatar
0 位用戶收藏了這個故事!

發佈 評論

Some HTML is okay.