組件生命週期
本章主要介紹組件生命週期的創建和維護。
如何創建和維護
我們可以在組件數據面板中的邏輯/事件 - 生命週期中來管理我們的組件生命週期。當我們生命週期右側的加號按鈕後,可以添加生命週期函數。添加後,我們即可在這裏維護我們的生命週期邏輯了。(邏輯編排幫助文檔可以在這裏中查看。)
一個組件或者頁面,從創建到銷燬是由完整的一套生命週期函數的,我們可以通過這些函數來實現在不同節點中的業務處理。
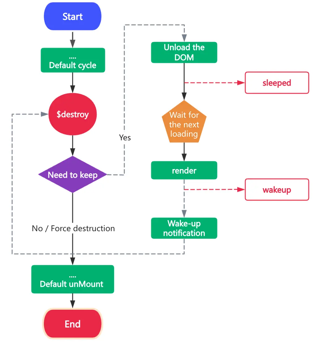
在默認的 Joker 體系下,一個組件的掛載和卸載都是一次性的,不存在狀態保持,為了滿足組件狀態的保持,Joker 提供了 keep-alive 屬性,可以主動讓一個組件在調用 destroy 時,只銷毀 DOM 節點,而不去銷燬組件實例,當組件再次被裝載時會使用存活實例重新 renderDOM,實現組件的狀態保持。
針對以上的介紹,那這種保持狀態的組件生命週期如下:
列表
| 函數名稱 | 介紹 |
|---|---|
| created | 組件創建後觸發 |
| mounted | 組件渲染完畢並掛載 DOM 後觸發 |
| beforeDestroy | 組件銷燬前觸發 |
| destroyed | 組件銷燬後觸發,作為生命週期最後一個鈎子函數 |
| sleeped | 組件被睡眠後的鈎子函數 |
| weakup | 組件被喚醒後觸發的鈎子函數 |
邏輯編排教程請查看:邏輯編排